Suppr超能文献

端粒到端粒的参考基因组为皂苷生物合成的进化提供了线索。 (你提供的原文似乎不太完整,推测补充完整后翻译如上,你可检查是否符合需求)

Telomere-to-telomere reference genome for highlights the evolution of saponin biosynthesis.

作者信息

Song Yiting, Zhang Yating, Wang Xu, Yu Xikai, Liao Yi, Zhang Hao, Li Linfeng, Wang Yingping, Liu Bao, Li Wei

机构信息

College of Plant Science and Technology, Huazhong Agricultural University, Wuhan 430070, China.

Shenzhen Branch, Guangdong Laboratory for Lingnan Modern Agriculture, Shenzhen Key Laboratory of Agricultural Synthetic Biology, Genome Analysis Laboratory of the Ministry of Agriculture and Rural Affairs, Agricultural Genomics Institute at Shenzhen, Chinese Academy of Agricultural Sciences, Shenzhen 518124, China.

出版信息

Hortic Res. 2024 Apr 9;11(6):uhae107. doi: 10.1093/hr/uhae107. eCollection 2024 Jun.

Abstract

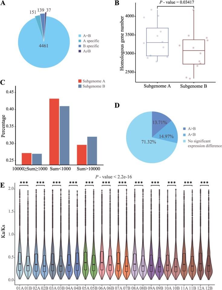
Ginseng () is a representative of Chinese traditional medicine, also used worldwide, while the triterpene saponin ginsenoside is the most important effective compound within it. Ginseng is an allotetraploid, with complex genetic background, making the study of its metabolic evolution challenging. In this study, we assembled a telomere-to-telomere ginseng reference genome, constructed of 3.45 Gb with 24 chromosomes and 77 266 protein-coding genes. Additionally, the reference genome was divided into two subgenomes, designated as subgenome A and B. Subgenome A contains a larger number of genes, whereas subgenome B has a general expression advantage, suggesting that ginseng subgenomes experienced asymmetric gene loss with biased gene expression. The two subgenomes separated approximately 6.07 million years ago, and subgenome B shows the closest relation to . Comparative genomics revealed an expansion of gene families associated with ginsenoside biosynthesis in both ginseng subgenomes. Furthermore, both tandem duplications and proximal duplications play crucial roles in ginsenoside biosynthesis. We also screened functional genes identified in previous research and found that some of these genes located in colinear regions between subgenomes have divergence functions, revealing an unbalanced evolution in both subgenomes and the saponin biosynthesis pathway in ginseng. Our work provides important resources for future genetic studies and breeding programs of ginseng, as well as the biosynthesis of ginsenosides.

摘要

人参是中药的代表,在全球也有应用,而三萜皂苷人参皂苷是其中最重要的有效化合物。人参是异源四倍体,遗传背景复杂,这使得对其代谢进化的研究具有挑战性。在本研究中,我们组装了一个端粒到端粒的人参参考基因组,其大小为34.5亿碱基对,由24条染色体和77266个蛋白质编码基因组成。此外,参考基因组被分为两个亚基因组,分别命名为亚基因组A和亚基因组B。亚基因组A包含更多的基因,而亚基因组B具有普遍的表达优势,这表明人参亚基因组经历了不对称的基因丢失和有偏向性的基因表达。这两个亚基因组大约在607万年前分离,亚基因组B与[此处原文缺失相关物种名称]关系最为密切。比较基因组学揭示了人参两个亚基因组中与人参皂苷生物合成相关的基因家族的扩张。此外,串联重复和近端重复在人参皂苷生物合成中都起着关键作用。我们还筛选了先前研究中鉴定的功能基因,发现其中一些位于亚基因组间共线性区域的基因具有不同的功能,揭示了人参两个亚基因组和皂苷生物合成途径的不平衡进化。我们的工作为未来人参的遗传研究和育种计划以及人参皂苷的生物合成提供了重要资源。

https://cdn.ncbi.nlm.nih.gov/pmc/blobs/6fa9/11179851/2df025434f70/uhae107f1.jpg

文献AI研究员

20分钟写一篇综述,助力文献阅读效率提升50倍。

立即体验

用中文搜PubMed

大模型驱动的PubMed中文搜索引擎

马上搜索

文档翻译

学术文献翻译模型,支持多种主流文档格式。

立即体验