Suppr超能文献

探索性代谢组学分析鉴定雌激素剥夺下膀胱的代谢轮廓。

Exploratory metabolomic analysis for characterizing the metabolic profile of the urinary bladder under estrogen deprivation.

机构信息

Department of Urology, The Affiliated Hospital of Qingdao University, Qingdao, China.

Department of Cardiology, The Affiliated Hospital of Qingdao University, Qingdao, China.

出版信息

Front Endocrinol (Lausanne). 2024 May 31;15:1384115. doi: 10.3389/fendo.2024.1384115. eCollection 2024.

Abstract

BACKGROUND

Estrogen homeostasis is crucial for bladder function, and estrogen deprivation resulting from menopause, ovariectomy or ovarian dysfunction may lead to various bladder dysfunctions. However, the specific mechanisms are not fully understood.

METHODS

We simulated estrogen deprivation using a rat ovariectomy model and supplemented estrogen through subcutaneous injections. The metabolic characteristics of bladder tissue were analyzed using non-targeted metabolomics, followed by bioinformatics analysis to preliminarily reveal the association between estrogen deprivation and bladder function.

RESULTS

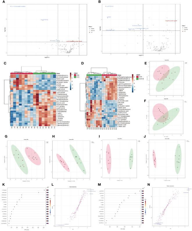
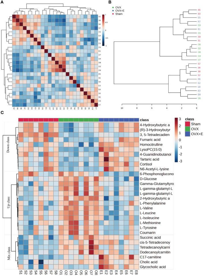
We successfully established a rat model with estrogen deprivation and, through multivariate analysis and validation, identified several promising biomarkers represented by 3, 5-tetradecadiencarnitine, lysoPC (15:0), and cortisol. Furthermore, we explored estrogen deprivation-related metabolic changes in the bladder primarily characterized by amino acid metabolism imbalance.

CONCLUSION

This study, for the first time, depicts the metabolic landscape of bladder resulting from estrogen deprivation, providing an important experimental basis for future research on bladder dysfunctions caused by menopause.

摘要

背景

雌激素稳态对膀胱功能至关重要,绝经、卵巢切除或卵巢功能障碍导致的雌激素缺乏可能导致各种膀胱功能障碍。然而,具体机制尚不完全清楚。

方法

我们使用大鼠卵巢切除模型模拟雌激素缺乏,并通过皮下注射补充雌激素。使用非靶向代谢组学分析膀胱组织的代谢特征,然后进行生物信息学分析,初步揭示雌激素缺乏与膀胱功能之间的关联。

结果

我们成功建立了雌激素缺乏的大鼠模型,通过多变量分析和验证,确定了以 3,5-十四碳二烯肉碱、溶血磷脂酰胆碱(15:0)和皮质醇为代表的几种有前途的生物标志物。此外,我们还探讨了以氨基酸代谢失衡为主要特征的与雌激素缺乏相关的膀胱代谢变化。

结论

本研究首次描绘了雌激素缺乏导致的膀胱代谢图谱,为未来研究绝经引起的膀胱功能障碍提供了重要的实验基础。

https://cdn.ncbi.nlm.nih.gov/pmc/blobs/fd9b/11176512/190bcee3f4a3/fendo-15-1384115-g001.jpg

文献AI研究员

20分钟写一篇综述,助力文献阅读效率提升50倍。

立即体验

用中文搜PubMed

大模型驱动的PubMed中文搜索引擎

马上搜索

文档翻译

学术文献翻译模型,支持多种主流文档格式。

立即体验