Suppr超能文献

Siglec-6 作为慢性淋巴细胞白血病中细胞迁移和黏附的治疗靶点。

Siglec-6 as a therapeutic target for cell migration and adhesion in chronic lymphocytic leukemia.

机构信息

Comprehensive Cancer Center, The Ohio State University, Columbus, OH, USA.

Molecular, Cellular and Developmental Biology Graduate Program, The Ohio State University, Columbus, OH, USA.

出版信息

Nat Commun. 2024 Jun 18;15(1):5180. doi: 10.1038/s41467-024-48678-3.

Abstract

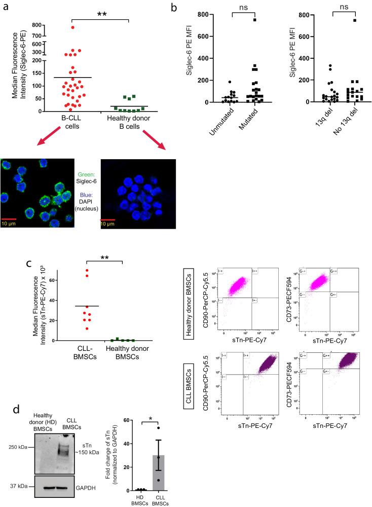
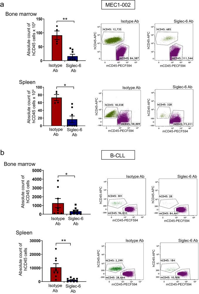
Siglec-6 is a lectin receptor with restricted expression in the placenta, mast cells and memory B-cells. Although Siglec-6 is expressed in patients with chronic lymphocytic leukemia (CLL), its pathophysiological role has not been elucidated. We describe here a role for Siglec-6 in migration and adhesion of CLL B cells to CLL- bone marrow stromal cells (BMSCs) in vitro and compromised migration to bone marrow and spleen in vivo. Mass spectrometry analysis revealed interaction of Siglec-6 with DOCK8, a guanine nucleotide exchange factor. Stimulation of MEC1-002 CLL cells with a Siglec-6 ligand, sTn, results in Cdc42 activation, WASP protein recruitment and F-actin polymerization, which are all associated with cell migration. Therapeutically, a Siglec-6/CD3-bispecific T-cell-recruiting antibody (T-biAb) improves overall survival in an immunocompetent mouse model and eliminates CLL cells in a patient derived xenograft model. Our findings thus reveal a migratory role for Siglec-6 in CLL, which can be therapeutically targeted using a Siglec-6 specific T-biAb.

摘要

Siglec-6 是一种凝集素受体,在胎盘、肥大细胞和记忆 B 细胞中表达受限。虽然 Siglec-6 在慢性淋巴细胞白血病(CLL)患者中表达,但它的病理生理作用尚未阐明。我们在这里描述了 Siglec-6 在体外 CLL B 细胞迁移和黏附到 CLL 骨髓基质细胞(BMSCs)以及体内向骨髓和脾脏迁移受损中的作用。质谱分析显示 Siglec-6 与鸟嘌呤核苷酸交换因子 DOCK8 相互作用。用 Siglec-6 配体 sTn 刺激 MEC1-002 CLL 细胞,导致 Cdc42 激活、WASP 蛋白募集和 F-肌动蛋白聚合,所有这些都与细胞迁移有关。在免疫功能正常的小鼠模型中,一种 Siglec-6/CD3 双特异性 T 细胞募集抗体(T-biAb)治疗可改善总生存期,并在患者来源的异种移植模型中消除 CLL 细胞。因此,我们的研究结果揭示了 Siglec-6 在 CLL 中的迁移作用,可使用针对 Siglec-6 的 T-biAb 进行治疗性靶向。

https://cdn.ncbi.nlm.nih.gov/pmc/blobs/4db9/11189495/3241061b233b/41467_2024_48678_Fig1_HTML.jpg

文献AI研究员

20分钟写一篇综述,助力文献阅读效率提升50倍。

立即体验

用中文搜PubMed

大模型驱动的PubMed中文搜索引擎

马上搜索

文档翻译

学术文献翻译模型,支持多种主流文档格式。

立即体验