• 文献检索
  • 文档翻译
  • 深度研究
  • 学术资讯
  • Suppr Zotero 插件Zotero 插件
  • 邀请有礼
  • 套餐&价格
  • 历史记录
应用&插件
Suppr Zotero 插件Zotero 插件浏览器插件Mac 客户端Windows 客户端微信小程序
定价
高级版会员购买积分包购买API积分包
服务
文献检索文档翻译深度研究API 文档MCP 服务
关于我们
关于 Suppr公司介绍联系我们用户协议隐私条款
关注我们

Suppr 超能文献

核心技术专利:CN118964589B侵权必究
粤ICP备2023148730 号-1Suppr @ 2026

文献检索

告别复杂PubMed语法,用中文像聊天一样搜索,搜遍4000万医学文献。AI智能推荐,让科研检索更轻松。

立即免费搜索

文件翻译

保留排版,准确专业,支持PDF/Word/PPT等文件格式,支持 12+语言互译。

免费翻译文档

深度研究

AI帮你快速写综述,25分钟生成高质量综述,智能提取关键信息,辅助科研写作。

立即免费体验

基于五个基质相关标记物的层次聚类分析对结直肠癌的特征描述。

Characterisation of colorectal cancer by hierarchical clustering analyses for five stroma-related markers.

机构信息

Department of Gastroenterological Surgery, Nagoya City University Graduate School of Medical Sciences, Nagoya, Japan.

Division of Gastroenterology, Department of Internal Medicine, Aichi Medical University School of Medicine, Nagakute, Japan.

出版信息

J Pathol Clin Res. 2024 Jul;10(4):e12386. doi: 10.1002/2056-4538.12386.

DOI:10.1002/2056-4538.12386
PMID:38890810
原文链接:https://pmc.ncbi.nlm.nih.gov/articles/PMC11187867/
Abstract

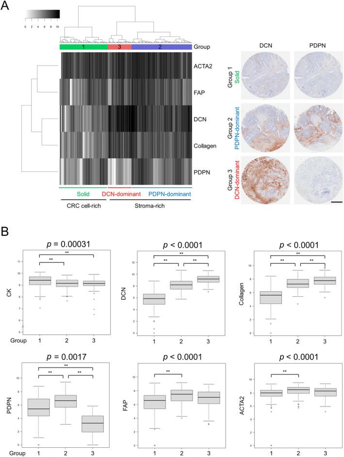
Evidence for the tumour-supporting capacities of the tumour stroma has accumulated rapidly in colorectal cancer (CRC). Tumour stroma is composed of heterogeneous cells and components including cancer-associated fibroblasts (CAFs), small vessels, immune cells, and extracellular matrix proteins. The present study examined the characteristics of CAFs and collagen, major components of cancer stroma, by immunohistochemistry and Sirius red staining. The expression status of five independent CAF-related or stromal markers, decorin (DCN), fibroblast activation protein (FAP), podoplanin (PDPN), alpha-smooth muscle actin (ACTA2), and collagen, and their association with clinicopathological features and clinical outcomes were analysed. Patients with DCN-high tumours had a significantly worse 5-year survival rate (57.3% versus 79.0%; p = 0.044). Furthermore, hierarchical clustering analyses for these five markers identified three groups that showed specific characteristics: a solid group (cancer cell-rich, DCNPDPN); a PDPN-dominant group (DCNPDPN); and a DCN-dominant group (DCNPDPN), with a significant association with patient survival (p = 0.0085). Cox proportional hazards model identified the PDPN-dominant group (hazard ratio = 0.50, 95% CI = 0.26-0.96, p = 0.037) as a potential favourable factor compared with the DCN-dominant group. Of note, DCN-dominant tumours showed the most advanced pT stage and contained the lowest number of CD8+ and FOXP3+ immune cells. This study has revealed that immunohistochemistry and special staining of five stromal factors with hierarchical clustering analyses could be used for the prognostication of patients with CRC. Cancer stroma-targeting therapies may be candidate treatments for patients with CRC.

摘要

在结直肠癌(CRC)中,肿瘤基质支持肿瘤的能力的证据迅速积累。肿瘤基质由异质细胞和成分组成,包括癌相关成纤维细胞(CAF)、小血管、免疫细胞和细胞外基质蛋白。本研究通过免疫组化和天狼猩红染色检查 CAF 和胶原蛋白(癌症基质的主要成分)的特征。分析了五个独立的 CAF 相关或基质标志物(decorin [DCN]、成纤维细胞激活蛋白 [FAP]、足突蛋白 [PDPN]、α-平滑肌肌动蛋白 [ACTA2]和胶原蛋白)的表达状态及其与临床病理特征和临床结果的关系。DCN 高肿瘤患者的 5 年生存率明显较差(57.3%比 79.0%;p=0.044)。此外,对这五个标志物进行层次聚类分析,确定了三个具有特定特征的组:实体组(富含癌细胞、DCN-PDPN);PDPN 优势组(DCN-PDPN);和 DCN 优势组(DCN-PDPN),与患者生存显著相关(p=0.0085)。Cox 比例风险模型确定 PDPN 优势组(风险比=0.50,95%CI=0.26-0.96,p=0.037)与 DCN 优势组相比是一个潜在的有利因素。值得注意的是,DCN 优势肿瘤表现出最晚期的 pT 分期,并且包含最低数量的 CD8+和 FOXP3+免疫细胞。本研究表明,五种基质因子的免疫组化和特殊染色结合层次聚类分析可用于 CRC 患者的预后。针对癌症基质的靶向治疗可能是 CRC 患者的候选治疗方法。

https://cdn.ncbi.nlm.nih.gov/pmc/blobs/400d/11187867/cc58ac8b6709/CJP2-10-e12386-g001.jpg
https://cdn.ncbi.nlm.nih.gov/pmc/blobs/400d/11187867/48b10bbe6a2a/CJP2-10-e12386-g002.jpg
https://cdn.ncbi.nlm.nih.gov/pmc/blobs/400d/11187867/0de00b53bdcf/CJP2-10-e12386-g004.jpg
https://cdn.ncbi.nlm.nih.gov/pmc/blobs/400d/11187867/8699f7fd2a3b/CJP2-10-e12386-g003.jpg
https://cdn.ncbi.nlm.nih.gov/pmc/blobs/400d/11187867/cc58ac8b6709/CJP2-10-e12386-g001.jpg
https://cdn.ncbi.nlm.nih.gov/pmc/blobs/400d/11187867/48b10bbe6a2a/CJP2-10-e12386-g002.jpg
https://cdn.ncbi.nlm.nih.gov/pmc/blobs/400d/11187867/0de00b53bdcf/CJP2-10-e12386-g004.jpg
https://cdn.ncbi.nlm.nih.gov/pmc/blobs/400d/11187867/8699f7fd2a3b/CJP2-10-e12386-g003.jpg
https://cdn.ncbi.nlm.nih.gov/pmc/blobs/400d/11187867/cc58ac8b6709/CJP2-10-e12386-g001.jpg

相似文献

1
Characterisation of colorectal cancer by hierarchical clustering analyses for five stroma-related markers.基于五个基质相关标记物的层次聚类分析对结直肠癌的特征描述。
J Pathol Clin Res. 2024 Jul;10(4):e12386. doi: 10.1002/2056-4538.12386.
2
Podoplanin, α-smooth muscle actin or S100A4 expressing cancer-associated fibroblasts are associated with different prognosis in colorectal cancers.在结直肠癌中,表达 podoplanin、α-平滑肌肌动蛋白或 S100A4 的癌相关成纤维细胞与不同的预后相关。
J Korean Med Sci. 2013 Sep;28(9):1293-301. doi: 10.3346/jkms.2013.28.9.1293. Epub 2013 Aug 28.
3
Link between tumor-promoting fibrous microenvironment and an immunosuppressive microenvironment in stage I lung adenocarcinoma.I 期肺腺癌中促肿瘤纤维微环境与免疫抑制微环境的关系。
Lung Cancer. 2018 Dec;126:64-71. doi: 10.1016/j.lungcan.2018.10.021. Epub 2018 Oct 28.
4
Podoplanin expression identified in stromal fibroblasts as a favorable prognostic marker in patients with colorectal carcinoma.在基质成纤维细胞中鉴定出的血小板源性生长因子受体配体(Podoplanin)表达是结直肠癌患者的一个良好预后标志物。
Oncology. 2009;77(1):53-62. doi: 10.1159/000226112. Epub 2009 Jun 25.
5
Simultaneous Expression of CD70 and POSTN in Cancer-Associated Fibroblasts Predicts Worse Survival of Colorectal Cancer Patients.癌症相关成纤维细胞中 CD70 和 POSTN 的同时表达预示结直肠癌患者的生存更差。
Int J Mol Sci. 2024 Feb 22;25(5):2537. doi: 10.3390/ijms25052537.
6
FAP Delineates Heterogeneous and Functionally Divergent Stromal Cells in Immune-Excluded Breast Tumors.FAP 描绘了免疫豁免型乳腺肿瘤中具有异质性和功能分化的基质细胞。
Cancer Immunol Res. 2018 Dec;6(12):1472-1485. doi: 10.1158/2326-6066.CIR-18-0098. Epub 2018 Sep 28.
7
Decorin (DCN) Downregulation Activates Breast Stromal Fibroblasts and Promotes Their Pro-Carcinogenic Effects through the IL-6/STAT3/AUF1 Signaling.核心聚糖蛋白(DCN)下调激活乳腺基质成纤维细胞,并通过 IL-6/STAT3/AUF1 信号促进其致癌作用。
Cells. 2024 Apr 14;13(8):680. doi: 10.3390/cells13080680.
8
The Origin and Contribution of Cancer-Associated Fibroblasts in Colorectal Carcinogenesis.癌症相关成纤维细胞在结直肠癌发生中的起源和作用。
Gastroenterology. 2022 Mar;162(3):890-906. doi: 10.1053/j.gastro.2021.11.037. Epub 2021 Dec 6.
9
Comparisons of cancer-associated fibroblasts in the intratumoral stroma and invasive front in colorectal cancer.结直肠癌瘤内基质和浸润前沿中癌症相关成纤维细胞的比较。
Medicine (Baltimore). 2019 May;98(18):e15164. doi: 10.1097/MD.0000000000015164.
10
Relationship between podoplanin-expressing cancer-associated fibroblasts and the immune microenvironment of early lung squamous cell carcinoma.表达血小板内皮细胞黏附分子的癌症相关成纤维细胞与早期肺鳞状细胞癌免疫微环境之间的关系
Lung Cancer. 2021 Mar;153:1-10. doi: 10.1016/j.lungcan.2020.12.020. Epub 2020 Dec 24.

引用本文的文献

1
Suppresses Colorectal Cancer Progression by Inhibiting Epithelial-Mesenchymal Transition via Regulation.通过调控抑制上皮-间质转化来抑制结直肠癌进展
Oncol Res. 2025 Aug 28;33(9):2379-2398. doi: 10.32604/or.2025.063501. eCollection 2025.
2
Association of pre-diagnosis plasma proteomic contexture with overall survival of early- and late-stage colon cancer patients.诊断前血浆蛋白质组结构与早期和晚期结肠癌患者总生存期的关联
BMC Cancer. 2025 Apr 21;25(1):744. doi: 10.1186/s12885-025-14099-8.

本文引用的文献

1
Cancer-associated fibroblasts: from basic science to anticancer therapy.癌相关成纤维细胞:从基础科学到抗癌治疗。
Exp Mol Med. 2023 Jul;55(7):1322-1332. doi: 10.1038/s12276-023-01013-0. Epub 2023 Jul 3.
2
Fibroblast activation protein-targeted radionuclide therapy: background, opportunities, and challenges of first (pre)clinical studies.成纤维细胞激活蛋白靶向放射性核素治疗:首次(临床前)研究的背景、机遇和挑战。
Eur J Nucl Med Mol Imaging. 2023 Jun;50(7):1906-1918. doi: 10.1007/s00259-023-06144-0. Epub 2023 Feb 23.
3
Stromal POSTN Enhances Motility of Both Cancer and Stromal Cells and Predicts Poor Survival in Colorectal Cancer.
基质POSTN增强癌细胞和基质细胞的运动能力并预示结直肠癌患者的不良生存结局。
Cancers (Basel). 2023 Jan 18;15(3):606. doi: 10.3390/cancers15030606.
4
Modulation of Fibroblast Phenotype by Colorectal Cancer Cell-Secreted Factors Is Mostly Independent of Oncogenic KRAS.结直肠癌细胞分泌因子对成纤维细胞表型的调节大多不依赖于致癌性 KRAS。
Cells. 2022 Aug 11;11(16):2490. doi: 10.3390/cells11162490.
5
Refining colorectal cancer classification and clinical stratification through a single-cell atlas.通过单细胞图谱对结直肠癌分类和临床分层进行精细化研究。
Genome Biol. 2022 May 11;23(1):113. doi: 10.1186/s13059-022-02677-z.
6
The Complete Loss of p53 Expression Uniquely Predicts Worse Prognosis in Colorectal Cancer.p53 表达完全缺失可独特预测结直肠癌患者的预后不良。
Int J Mol Sci. 2022 Mar 17;23(6):3252. doi: 10.3390/ijms23063252.
7
SPATA18 Expression Predicts Favorable Clinical Outcome in Colorectal Cancer.SPATA18 表达预测结直肠癌的良好临床结局。
Int J Mol Sci. 2022 Mar 2;23(5):2753. doi: 10.3390/ijms23052753.
8
BRAF mutant colorectal cancer cells mediate local immunosuppressive microenvironment through exosomal long noncoding RNAs.BRAF 突变型结肠癌细胞通过外泌体长链非编码 RNA 介导局部免疫抑制微环境。
World J Gastrointest Oncol. 2021 Dec 15;13(12):2129-2148. doi: 10.4251/wjgo.v13.i12.2129.
9
Cancer-Associated Fibroblast Subpopulations With Diverse and Dynamic Roles in the Tumor Microenvironment.肿瘤微环境中具有不同功能和动态角色的肿瘤相关成纤维细胞亚群。
Mol Cancer Res. 2022 Feb;20(2):183-192. doi: 10.1158/1541-7786.MCR-21-0282. Epub 2021 Oct 20.
10
The Role of Cancer-Associated Fibroblasts in Cancer Invasion and Metastasis.癌症相关成纤维细胞在癌症侵袭和转移中的作用
Cancers (Basel). 2021 Sep 21;13(18):4720. doi: 10.3390/cancers13184720.