Suppr超能文献

间充质基质细胞的衰老和多药治疗:通过自发荧光的高光谱成像评估代谢影响。

Ageing and Polypharmacy in Mesenchymal Stromal Cells: Metabolic Impact Assessed by Hyperspectral Imaging of Autofluorescence.

机构信息

Graduate School of Biomedical Engineering, Faculty of Engineering, University of New South Wales, Sydney, NSW 2052, Australia.

Laboratory of Ageing and Pharmacology, Kolling Institute, Northern Sydney Local Health District and Faculty of Medicine and Health, The University of Sydney, Camperdown, NSW 2050, Australia.

出版信息

Int J Mol Sci. 2024 May 27;25(11):5830. doi: 10.3390/ijms25115830.

Abstract

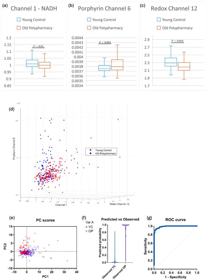
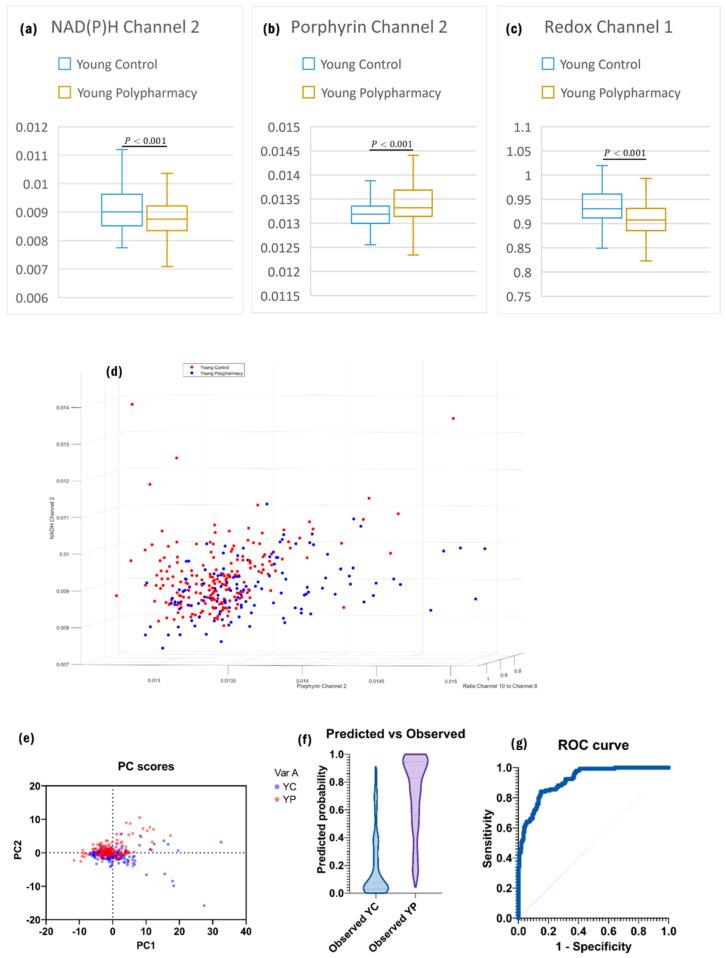
The impact of age on mesenchymal stromal cell (MSC) characteristics has been well researched. However, increased age is concomitant with increased prevalence of polypharmacy. This adjustable factor may have further implications for the functionality of MSCs and the effectiveness of autologous MSC procedures. We applied hyperspectral microscopy of cell autofluorescence-a non-invasive imaging technique used to characterise cytometabolic heterogeneity-to identify changes in the autofluorescence signals of MSCs from (1) young mice, (2) old mice, (3) young mice randomised to receive polypharmacy (9-10 weeks of oral therapeutic doses of simvastatin, metoprolol, oxycodone, oxybutynin and citalopram), and (4) old mice randomised to receive polypharmacy. Principal Component Analysis and Logistic Regression Analysis were used to assess alterations in spectral and associated metabolic characteristics. Modelling demonstrated that cells from young mice receiving polypharmacy had less NAD(P)H and increased porphyrin relative to cells from old control mice, allowing for effective separation of the two groups (AUC of ROC curve > 0.94). Similarly, cells from old polypharmacy mice were accurately separated from those from young controls due to lower levels of NAD(P)H ( < 0.001) and higher porphyrin ( < 0.001), allowing for an extremely accurate logistic regression (AUC of ROC curve = 0.99). This polypharmacy regimen may have a more profound impact on MSCs than ageing, and can simultaneously reduce optical redox ratio (ORR) and increase porphyrin levels. This has implications for the use of autologous MSCs for older patients with chronic disease.

摘要

年龄对间充质基质细胞(MSC)特征的影响已经得到了充分的研究。然而,随着年龄的增长,多药治疗的患病率也随之增加。这个可调节的因素可能对 MSC 的功能和自体 MSC 程序的有效性有进一步的影响。我们应用细胞自发荧光的高光谱显微镜——一种用于描述细胞代谢异质性的非侵入性成像技术——来识别来自(1)年轻小鼠、(2)老年小鼠、(3)随机接受多药治疗(9-10 周口服治疗剂量的辛伐他汀、美托洛尔、羟考酮、奥昔布宁和西酞普兰)的年轻小鼠和(4)随机接受多药治疗的老年小鼠的 MSC 自发荧光信号的变化。主成分分析和逻辑回归分析用于评估光谱和相关代谢特征的变化。模型表明,接受多药治疗的年轻小鼠的细胞与老年对照小鼠的细胞相比,NAD(P)H 减少,卟啉增加,因此可以有效地将两组细胞分开(ROC 曲线 AUC>0.94)。同样,由于 NAD(P)H 水平较低(<0.001)和卟啉水平较高(<0.001),老年多药治疗小鼠的细胞可以与年轻对照细胞准确区分,从而实现极其准确的逻辑回归(ROC 曲线 AUC=0.99)。这种多药治疗方案对 MSC 的影响可能比衰老更严重,并且可以同时降低光学氧化还原比(ORR)并增加卟啉水平。这对使用老年慢性疾病患者的自体 MSC 具有重要意义。

https://cdn.ncbi.nlm.nih.gov/pmc/blobs/3335/11171960/01fbcb69aeb5/ijms-25-05830-g001.jpg

文献检索

告别复杂PubMed语法,用中文像聊天一样搜索,搜遍4000万医学文献。AI智能推荐,让科研检索更轻松。

立即免费搜索

文件翻译

保留排版,准确专业,支持PDF/Word/PPT等文件格式,支持 12+语言互译。

免费翻译文档

深度研究

AI帮你快速写综述,25分钟生成高质量综述,智能提取关键信息,辅助科研写作。

立即免费体验