Suppr超能文献

恶性T细胞对线粒体呼吸的依赖性揭示了血管免疫母细胞性T细胞淋巴瘤的一个新治疗靶点。

Dependence on mitochondrial respiration of malignant T cells reveals a new therapeutic target for angioimmunoblastic T-cell lymphoma.

作者信息

Krug Adrien, Mhaidly Rana, Tosolini Marie, Mondragon Laura, Tari Gamze, Turtos Adriana Martinez, Paul-Bellon Rachel, Asnafi Vahid, Marchetti Sandrine, Di Mascio Léa, Travert Marion, Bost Frédéric, Bachy Emmanuel, Argüello Rafael J, Fournié Jean-Jacques, Gaulard Philippe, Lemonnier François, Ricci Jean-Ehrland, Verhoeyen Els

机构信息

Université Côte d'Azur, INSERM, C3M, 06204, Nice, France.

Equipe labellisée Ligue Contre le Cancer, 06204, Nice, France.

出版信息

Cell Death Discov. 2024 Jun 19;10(1):292. doi: 10.1038/s41420-024-02061-9.

Abstract

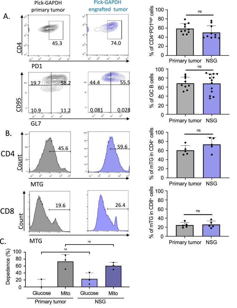
Cancer metabolic reprogramming has been recognized as one of the cancer hallmarks that promote cell proliferation, survival, as well as therapeutic resistance. Up-to-date regulation of metabolism in T-cell lymphoma is poorly understood. In particular, for human angioimmunoblastic T-cell lymphoma (AITL) the metabolic profile is not known. Metabolic intervention could help identify new treatment options for this cancer with very poor outcomes and no effective medication. Transcriptomic analysis of AITL tumor cells, identified that these cells use preferentially mitochondrial metabolism. By using our preclinical AITL mouse model, mimicking closely human AITL features, we confirmed that T follicular helper (Tfh) tumor cells exhibit a strong enrichment of mitochondrial metabolic signatures. Consistent with these results, disruption of mitochondrial metabolism using metformin or a mitochondrial complex I inhibitor such as IACS improved the survival of AITL lymphoma-bearing mice. Additionally, we confirmed a selective elimination of the malignant human AITL T cells in patient biopsies upon mitochondrial respiration inhibition. Moreover, we confirmed that diabetic patients suffering from T-cell lymphoma, treated with metformin survived longer as compared to patients receiving alternative treatments. Taking together, our findings suggest that targeting the mitochondrial metabolic pathway could be a clinically efficient approach to inhibit aggressive cancers such as peripheral T-cell lymphoma.

摘要

癌症代谢重编程已被公认为是促进细胞增殖、存活以及治疗抗性的癌症标志之一。目前对T细胞淋巴瘤中代谢的调控了解甚少。特别是,人类血管免疫母细胞性T细胞淋巴瘤(AITL)的代谢特征尚不清楚。代谢干预可能有助于为这种预后极差且无有效药物的癌症确定新的治疗选择。对AITL肿瘤细胞的转录组分析表明,这些细胞优先利用线粒体代谢。通过使用我们的临床前AITL小鼠模型,该模型紧密模拟人类AITL特征,我们证实T滤泡辅助(Tfh)肿瘤细胞表现出线粒体代谢特征的强烈富集。与这些结果一致,使用二甲双胍或线粒体复合物I抑制剂(如IACS)破坏线粒体代谢可提高携带AITL淋巴瘤小鼠的存活率。此外,我们证实在线粒体呼吸抑制后,患者活检组织中的恶性人类AITL T细胞被选择性清除。此外,我们证实患有T细胞淋巴瘤的糖尿病患者接受二甲双胍治疗比接受其他治疗的患者存活时间更长。综上所述,我们的研究结果表明,靶向线粒体代谢途径可能是临床上抑制外周T细胞淋巴瘤等侵袭性癌症的有效方法。

https://cdn.ncbi.nlm.nih.gov/pmc/blobs/78a7/11187159/bd3a1fa42375/41420_2024_2061_Fig1_HTML.jpg

文献检索

告别复杂PubMed语法,用中文像聊天一样搜索,搜遍4000万医学文献。AI智能推荐,让科研检索更轻松。

立即免费搜索

文件翻译

保留排版,准确专业,支持PDF/Word/PPT等文件格式,支持 12+语言互译。

免费翻译文档

深度研究

AI帮你快速写综述,25分钟生成高质量综述,智能提取关键信息,辅助科研写作。

立即免费体验