Ruiz-De La Cruz Miguel, Martínez-Gregorio Héctor, Estela Díaz-Velásquez Clara, Ambriz-Barrera Fernando, Resendiz-Flores Norma Gabriela, Gitler-Weingarten Rina, Rojo-Castillo María Patricia, Pradda Didier, Oliver Javier, Perdomo Sandra, Gómez-García Eva María, De La Cruz-Montoya Aldo Hugo, Terrazas Luis Ignacio, Torres-Mejía Gabriela, Hernández-Hernández Fidel de la Cruz, Vaca-Paniagua Felipe
Laboratorio Nacional en Salud, Diagnóstico Molecular y Efecto Ambiental en Enfermedades Crónico-Degenerativas, Facultad de Estudios Superiores Iztacala, Tlalnepantla, 54090, Mexico.
Unidad de Biomedicina, Facultad de Estudios Superiores Iztacala, UNAM, Tlalnepantla, 54090, Mexico.
NPJ Precis Oncol. 2024 Jun 19;8(1):136. doi: 10.1038/s41698-024-00611-z.
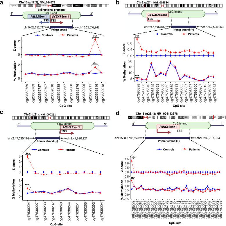
Less than 15-20% of patients who meet the criteria for hereditary breast and ovarian cancer (HBOC) carry pathogenic coding genetic mutations, implying that other molecular mechanisms may contribute to the increased risk of this condition. DNA methylation in peripheral blood has been suggested as a potential epigenetic marker for the risk of breast cancer (BC). We aimed to discover methylation marks in peripheral blood associated with BC in 231 pre-treatment BC patients meeting HBOC criteria, testing negative for coding pathogenic variants, and 156 healthy controls, through methylation analysis by targeted bisulfite sequencing on 18 tumor suppressor gene promoters (330 CpG sites). We found i) hypermethylation in EPCAM (17 CpG sites; p = 0.017) and RAD51C (27 CpG sites; p = 0.048); ii) hypermethylation in 36 CpG-specific sites (FDR q < 0.05) in the BC patients; iii) four specific CpG sites were associated with a higher risk of BC (FDR q < 0.01, Bonferroni p < 0.001): cg89786999-FANCI (OR = 1.65; 95% CI:1.2-2.2), cg23652916-PALB2 (OR = 2.83; 95% CI:1.7-4.7), cg47630224-MSH2 (OR = 4.17; 95% CI:2.1-8.5), and cg47596828-EPCAM (OR = 1.84; 95% CI:1.5-2.3). Validation of cg47630224-MSH2 methylation in one Australian cohort showed an association with 3-fold increased BC risk (AUC: 0.929; 95% CI: 0.904-0.955). Our findings suggest that four DNA methylation CpG sites may be associated with a higher risk of BC, potentially serving as biomarkers in patients without detectable coding mutations.
符合遗传性乳腺癌和卵巢癌(HBOC)标准的患者中,携带致病性编码基因突变的患者不到15%-20%,这意味着其他分子机制可能导致这种疾病风险增加。外周血中的DNA甲基化已被认为是乳腺癌(BC)风险的潜在表观遗传标志物。我们旨在通过对18个肿瘤抑制基因启动子(330个CpG位点)进行靶向亚硫酸氢盐测序的甲基化分析,在231例符合HBOC标准、编码致病性变异检测呈阴性的治疗前BC患者和156例健康对照中发现与BC相关的外周血甲基化标记。我们发现:i)EPCAM(17个CpG位点;p = 0.017)和RAD51C(27个CpG位点;p = 0.048)存在高甲基化;ii)BC患者中36个特定CpG位点存在高甲基化(FDR q < 0.05);iii)四个特定CpG位点与BC风险较高相关(FDR q < 0.01,Bonferroni p < 0.001):cg89786999 - FANCI(OR = 1.65;95% CI:1.2 - 2.2)、cg23652916 - PALB2(OR = 2.83;95% CI:1.7 - 4.7)、cg47630224 - MSH2(OR = 4.17;95% CI:2.1 - 8.5)和cg47596828 - EPCAM(OR = 1.84;95% CI:1.5 - 2.3)。在一个澳大利亚队列中对cg47630224 - MSH2甲基化的验证表明,其与BC风险增加3倍相关(AUC:0.929;95% CI:0.904 - 0.955)。我们的研究结果表明,四个DNA甲基化CpG位点可能与BC风险较高相关,有可能作为未检测到编码突变患者的生物标志物。