Suppr超能文献

DNA甲基化驱动基因OSR1作为乳腺癌诊断和预后新型肿瘤抑制因子的鉴定与验证

Identification and validation of DNA methylation-driven gene OSR1 as a novel tumor suppressor for the diagnosis and prognosis of breast cancer.

作者信息

Xu Jian, Yang Biao, Cheng Ling, Gan Chen, Huang Runze, Li Anlong, Ge Han, Hu Longyu, Ling Meiwen, Zheng Xinyi, Zhao Bao, Zhang Mingjun, Cheng Huaidong

机构信息

Department of Oncology, Second Affiliated Hospital of Anhui Medical University, Hefei, Anhui, China.

Institute of Health and Medicine, Hefei Comprehensive National Science Center, Hefei, Anhui, China.

出版信息

Front Genet. 2025 Jul 7;16:1583620. doi: 10.3389/fgene.2025.1583620. eCollection 2025.

Abstract

INTRODUCTION

Aberrant DNA methylation plays a critical role in the initiation and progression of cancer, yet its association with breast cancer remains inadequately defined. This study aims to clarify the link between methylation-driven genes and breast cancer pathogenesis.

METHODS

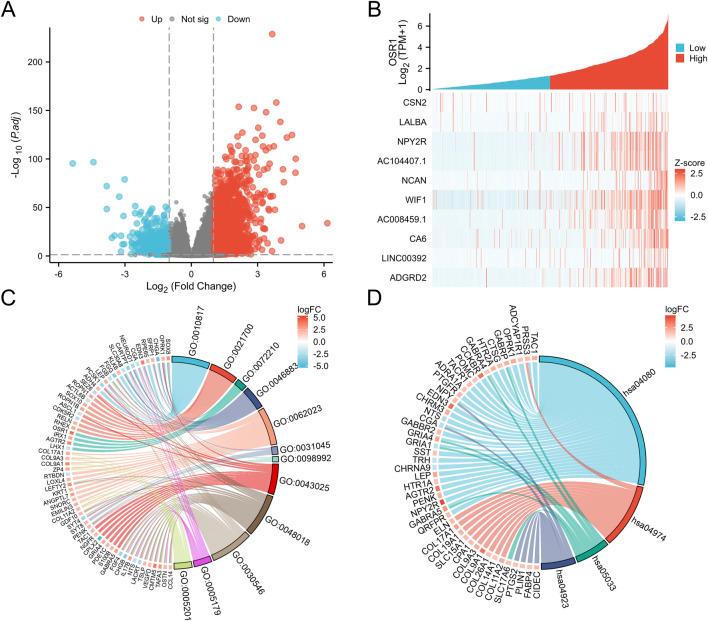
RNA sequencing and DNA methylation data for breast cancer were retrieved from The Cancer Genome Atlas (TCGA). Prognostically relevant methylation-driven genes were identified by integrating the methylation R package with univariate Cox regression analysis, and OSR1 emerged as the primary candidate. Gene expression profiles and corresponding clinical data were subsequently obtained from TCGA. Differential expression analysis using the Wilcoxon rank-sum test revealed significantly reduced OSR1 expression in breast cancer tissues compared to normal counterparts. Kaplan-Meier survival curves and Cox regression models were applied to assess the prognostic significance of OSR1. Bioinformatic analyses investigated associations between OSR1 expression and clinicopathological features, pathway enrichment, and immune cell infiltration. Experimental validation was conducted by generating OSR1-overexpressing breast cancer cell lines to examine effects on cell viability, migration, and proliferation phenotypic assays.

RESULTS

OSR1 expression was significantly reduced in breast cancer tissues and correlated negatively with breast cancer progression. Low OSR1 expression was significantly associated with M stage, HER2 status, PAM50 subtypes, and histological classification, and linked to poorer overall survival outcomes. Functional enrichment implicated OSR1 in pathways related to peptide hormone secretion, peptide transport, metal ion response, and forebrain development. Elevated OSR1 expression was positively correlated with increased infiltration of NK cells, B cells, CD8 T cells, and dendritic cells. Both and studies demonstrated that OSR1 overexpression markedly suppressed breast cancer cell proliferation and migration.

DISCUSSION

These findings confirm OSR1 as a methylation-regulated tumor suppressor gene and underscore its potential as a promising biomarker for individualized therapeutic strategies in breast cancer.

摘要

引言

异常的DNA甲基化在癌症的发生和发展中起着关键作用,但其与乳腺癌的关联仍未得到充分明确。本研究旨在阐明甲基化驱动基因与乳腺癌发病机制之间的联系。

方法

从癌症基因组图谱(TCGA)中检索乳腺癌的RNA测序和DNA甲基化数据。通过将甲基化R包与单变量Cox回归分析相结合,确定与预后相关的甲基化驱动基因,OSR1成为主要候选基因。随后从TCGA获得基因表达谱和相应的临床数据。使用Wilcoxon秩和检验进行差异表达分析,结果显示与正常组织相比,乳腺癌组织中OSR1表达显著降低。应用Kaplan-Meier生存曲线和Cox回归模型评估OSR1的预后意义。生物信息学分析研究了OSR1表达与临床病理特征、通路富集和免疫细胞浸润之间的关联。通过生成过表达OSR1的乳腺癌细胞系进行实验验证,以检测其对细胞活力、迁移和增殖表型分析的影响。

结果

乳腺癌组织中OSR1表达显著降低,且与乳腺癌进展呈负相关。低OSR1表达与M分期、HER2状态、PAM50亚型和组织学分类显著相关,并与较差的总生存结果相关。功能富集表明OSR1参与了与肽激素分泌、肽转运、金属离子反应和前脑发育相关的通路。OSR1表达升高与自然杀伤细胞、B细胞、CD8 T细胞和树突状细胞浸润增加呈正相关。体内和体外研究均表明,OSR1过表达显著抑制乳腺癌细胞的增殖和迁移。

讨论

这些发现证实OSR1是一种甲基化调节的肿瘤抑制基因,并强调其作为乳腺癌个体化治疗策略中一个有前景的生物标志物的潜力。

https://cdn.ncbi.nlm.nih.gov/pmc/blobs/d268/12277919/0b7939f1f4fc/fgene-16-1583620-g001.jpg

文献AI研究员

20分钟写一篇综述,助力文献阅读效率提升50倍。

立即体验

用中文搜PubMed

大模型驱动的PubMed中文搜索引擎

马上搜索

文档翻译

学术文献翻译模型,支持多种主流文档格式。

立即体验