Suppr超能文献

可注射混合水凝胶可增强联合化疗,并在协同治疗胰腺导管腺癌中激发抗肿瘤免疫。

Injectable hybrid hydrogels enable enhanced combination chemotherapy and roused anti-tumor immunity in the synergistic treatment of pancreatic ductal adenocarcinoma.

机构信息

Department of Pharmaceutics, School of Pharmacy, Fourth Military Medical University, Xi'an, 710032, China.

Key Laboratory of Pharmacology of the State Administration of Traditional Chinese Medicine, Fourth Military Medical University, Xi'an, 710032, China.

出版信息

J Nanobiotechnology. 2024 Jun 20;22(1):353. doi: 10.1186/s12951-024-02646-7.

Abstract

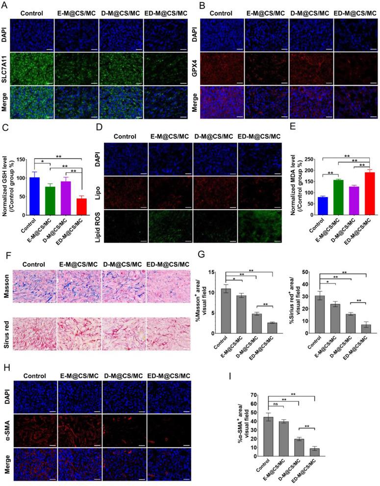
Chemotherapy and immunotherapy have shown no significant outcome for unresectable pancreatic ductal adenocarcinoma (PDAC). Multi-drug combination therapy has become a consensus in clinical trials to explore how to arouse anti-tumor immunity and meanwhile overcome the poorly tumoricidal effect and the stroma barrier that greatly hinders drug penetration. To address this challenge, a comprehensive strategy is proposed to fully utilize both the ferroptotic vulnerability of PDAC to potently irritate anti-tumor immunity and the desmoplasia-associated focal adhesion kinase (FAK) to wholly improve the immunosuppressive microenvironment via sustained release of drugs in an injectable hydrogel for increasing drug penetration in tumor location and averting systematic toxicity. The injectable hydrogel ED-M@CS/MC is hybridized with micelles loaded with erastin that exclusively induces ferroptosis and a FAK inhibitor defactinib for inhibiting stroma formation, and achieves sustained release of the drugs for up to 12 days. With only a single intratumoral injection, the combination treatment with erastin and defactinib produces further anti-tumor performance both in xenograft and Kras-engineered primary PDAC mice and synergistically promotes the infiltration of CD8 cytotoxic T cells and the reduction of type II macrophages. The findings may provide a novel promising strategy for the clinical treatment of PDAC.

摘要

化疗和免疫疗法在无法切除的胰腺导管腺癌 (PDAC) 方面没有显示出显著的效果。多药物联合治疗已成为临床试验中的共识,旨在探索如何激发抗肿瘤免疫,同时克服肿瘤杀伤效果差和间质屏障严重阻碍药物渗透的问题。为了解决这一挑战,提出了一种全面的策略,充分利用 PDAC 的铁死亡脆弱性,通过在可注射水凝胶中持续释放药物来强烈刺激抗肿瘤免疫,同时利用与细胞外基质相关的黏着斑激酶 (FAK) 来全面改善免疫抑制微环境,以增加药物在肿瘤部位的渗透并避免系统性毒性。可注射水凝胶 ED-M@CS/MC 与负载 erastin 的胶束杂交,erastin 专门诱导铁死亡,FAK 抑制剂 defactinib 抑制基质形成,并实现药物的持续释放长达 12 天。仅通过单次瘤内注射,erastin 和 defactinib 的联合治疗在异种移植和 Kras 工程化原发性 PDAC 小鼠中产生了进一步的抗肿瘤性能,并协同促进了 CD8 细胞毒性 T 细胞的浸润和 II 型巨噬细胞的减少。这些发现可能为 PDAC 的临床治疗提供一种有前途的新策略。

https://cdn.ncbi.nlm.nih.gov/pmc/blobs/3f1b/11191229/722f0611d553/12951_2024_2646_Sch1_HTML.jpg

文献AI研究员

20分钟写一篇综述,助力文献阅读效率提升50倍。

立即体验

用中文搜PubMed

大模型驱动的PubMed中文搜索引擎

马上搜索

文档翻译

学术文献翻译模型,支持多种主流文档格式。

立即体验