Suppr超能文献

源自人类多能干细胞的衰老星形胶质细胞揭示了与年龄相关的变化及其对神经退行性变的影响。

Senescent Astrocytes Derived from Human Pluripotent Stem Cells Reveal Age-Related Changes and Implications for Neurodegeneration.

作者信息

Kim Dongyun, Yoo Seo Hyun, Yeon Gyu-Bum, Oh Seung Soo, Shin Won-Ho, Kang Hoon-Chul, Lee Cheol-Koo, Kim Hyung Wook, Kim Dae-Sung

机构信息

Department of Biotechnology, College of Life Sciences and Biotechnology, Korea University, Seoul, Korea.

Institute of Animal Molecular Biotechnology, Korea University, Seoul, Korea.

出版信息

Aging Dis. 2024 Jun 12;16(3):1709-1731. doi: 10.14336/AD.2024.0089.

Abstract

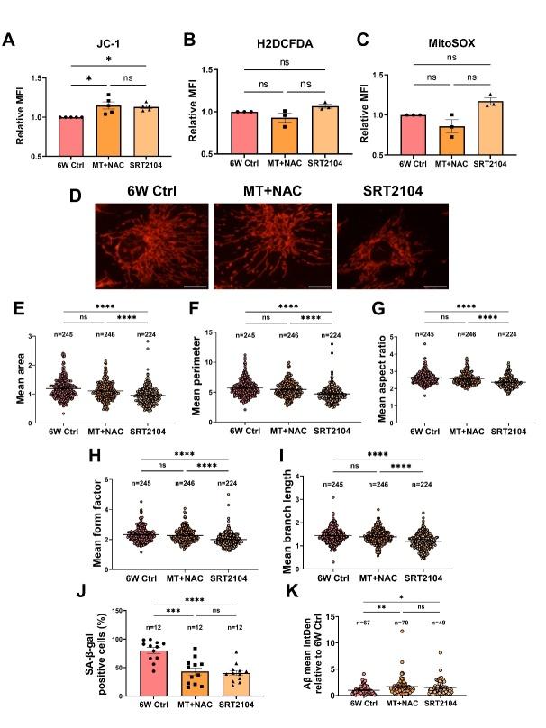
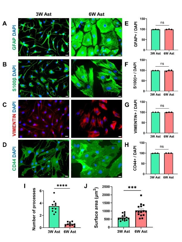
Astrocytes play a crucial role in maintaining brain homeostasis by regulating synaptic activity, providing metabolic support to neurons, and modulating immune responses in the central nervous system (CNS). During aging, astrocytes undergo senescence with various changes that affect their function and frequently lead to neurodegeneration. This study presents the first evidence of senescent astrocytes derived from human pluripotent stem cells (hPSCs). These senescent hPSC-derived astrocytes exhibited altered cellular and nuclear morphologies, along with increased expression of senescence-associated markers. Additionally, nuclear localization of NFκB, telomere shortening, and frequent signs of DNA damage were observed in these cells. Furthermore, senescent astrocytes showed defects in various critical functions necessary for maintaining a healthy CNS environment, including a reduced ability to support neuronal survival and clear neurotransmitters, synaptic debris, and toxic protein aggregates. Altered structural dynamics and reduced mitochondrial function were also observed in senescent astrocytes. Notably, treating hPSC-derived senescent astrocytes with chemicals targeting reactive oxygen species or an enzyme that regulates mitochondrial function can reverse senescence phenotypes. Thus, this study offers a valuable cellular model that can be utilized to investigate the mechanisms of brain aging and may present new avenues for discovering innovative therapeutic approaches for neurodegenerative diseases.

摘要

星形胶质细胞通过调节突触活动、为神经元提供代谢支持以及调节中枢神经系统(CNS)的免疫反应,在维持脑内稳态中发挥关键作用。在衰老过程中,星形胶质细胞会经历衰老,伴随各种影响其功能的变化,并常常导致神经退行性变。本研究首次提供了源自人多能干细胞(hPSC)的衰老星形胶质细胞的证据。这些源自hPSC的衰老星形胶质细胞表现出细胞和细胞核形态改变,以及衰老相关标志物表达增加。此外,在这些细胞中观察到NFκB的核定位、端粒缩短以及频繁的DNA损伤迹象。此外,衰老星形胶质细胞在维持健康CNS环境所需的各种关键功能方面存在缺陷,包括支持神经元存活以及清除神经递质、突触碎片和有毒蛋白质聚集体的能力降低。在衰老星形胶质细胞中还观察到结构动力学改变和线粒体功能降低。值得注意的是,用针对活性氧的化学物质或调节线粒体功能的酶处理源自hPSC的衰老星形胶质细胞,可以逆转衰老表型。因此,本研究提供了一个有价值的细胞模型,可用于研究脑衰老机制,并可能为发现神经退行性疾病的创新治疗方法提供新途径。

https://cdn.ncbi.nlm.nih.gov/pmc/blobs/48ff/12096905/c275a6d20d7a/AD-16-3-1709-g1.jpg

文献检索

告别复杂PubMed语法,用中文像聊天一样搜索,搜遍4000万医学文献。AI智能推荐,让科研检索更轻松。

立即免费搜索

文件翻译

保留排版,准确专业,支持PDF/Word/PPT等文件格式,支持 12+语言互译。

免费翻译文档

深度研究

AI帮你快速写综述,25分钟生成高质量综述,智能提取关键信息,辅助科研写作。

立即免费体验