Chen Wanning, Li Yichen, Wang Wenxia, Gao Sheng, Hu Jun, Xiang Bingjie, Wu Dingfeng, Jiao Na, Xu Tao, Zhi Min, Zhu Lixin, Zhu Ruixin
Department of Gastroenterology, the Shanghai Tenth People's Hospital, School of Life Sciences and Technology, Tongji University, Shanghai 200072, P.R. China.
Medical College, Jiaying University, Meizhou 514031, P. R. China; Zhongshan School of Medicine, Sun Yat-sen University, Guangzhou 510080, P.R. China; Department of General Surgery (Colorectal Surgery), The Sixth Affiliated Hospital, Sun Yat-sen University, Guangzhou 510655, P.R. China; Guangdong Provincial Key Laboratory of Colorectal and Pelvic Floor Diseases, Guangdong Institute of Gastroenterology; Biomedical Innovation Center; The Sixth Affiliated Hospital, Sun Yat-sen University; Key Laboratory of Human Microbiome and Chronic Diseases (Sun Yat-sen University), Ministry of Education, Guangzhou 510655, P.R. China.
Cell Rep Med. 2024 Jul 16;5(7):101624. doi: 10.1016/j.xcrm.2024.101624. Epub 2024 Jun 27.
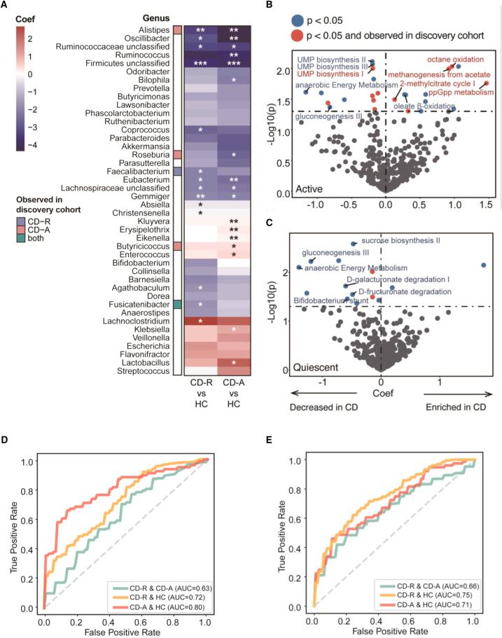
Prior studies indicate no correlation between the gut microbes of healthy first-degree relatives (HFDRs) of patients with Crohn's disease (CD) and the development of CD. Here, we utilize HFDRs as controls to examine the microbiota and metabolome in individuals with active (CD-A) and quiescent (CD-R) CD, thereby minimizing the influence of genetic and environmental factors. When compared to non-relative controls, the use of HFDR controls identifies fewer differential taxa. Faecalibacterium, Dorea, and Fusicatenibacter are decreased in CD-R, independent of inflammation, and correlated with fecal short-chain fatty acids (SCFAs). Validation with a large multi-center cohort confirms decreased Faecalibacterium and other SCFA-producing genera in CD-R. Classification models based on these genera distinguish CD from healthy individuals and demonstrate superior diagnostic power than models constructed with markers identified using unrelated controls. Furthermore, these markers exhibited limited discriminatory capabilities for other diseases. Finally, our results are validated across multiple cohorts, underscoring their robustness and potential for diagnostic and therapeutic applications.
先前的研究表明,克罗恩病(CD)患者的健康一级亲属(HFDRs)的肠道微生物与CD的发生之间没有相关性。在此,我们将HFDRs用作对照,以检查活动期(CD-A)和缓解期(CD-R)CD患者的微生物群和代谢组,从而将遗传和环境因素的影响降至最低。与非亲属对照相比,使用HFDR对照识别出的差异分类群较少。在CD-R中,粪杆菌属、多雷亚菌属和梭状杆菌属减少,与炎症无关,且与粪便短链脂肪酸(SCFAs)相关。对一个大型多中心队列的验证证实,CD-R中粪杆菌属和其他产生SCFA的菌属减少。基于这些菌属的分类模型能够区分CD患者与健康个体,并且比使用非亲属对照鉴定的标志物构建的模型具有更强的诊断能力。此外,这些标志物对其他疾病的鉴别能力有限。最后,我们的结果在多个队列中得到验证,强调了它们的稳健性以及在诊断和治疗应用中的潜力。