Suppr超能文献

氧化应激诱导 EGR1 上调促进 NR4A3 介导的椎间盘退变中髓核细胞凋亡。

Oxidative stress-induced EGR1 upregulation promotes NR4A3-mediated nucleus pulposus cells apoptosis in intervertebral disc degeneration.

机构信息

Department of Orthopedics, The Second Affiliated Hospital, Jiangxi Medical College, Nanchang University, Nanchang, Jiangxi 330006, China.

Institute of Orthopedics of Jiangxi Province, Nanchang, Jiangxi 330006, China.

出版信息

Aging (Albany NY). 2024 Jun 28;16(12):10216-10238. doi: 10.18632/aging.205920.

Abstract

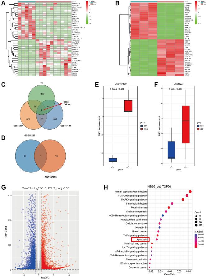
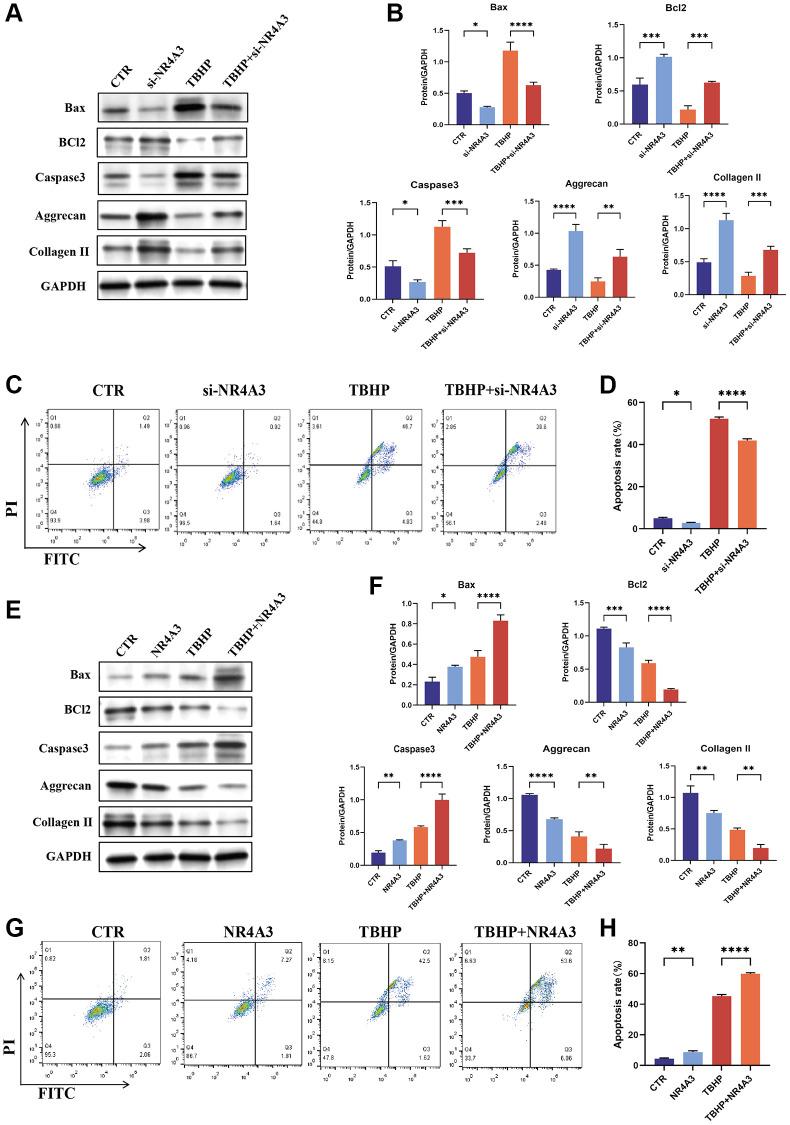
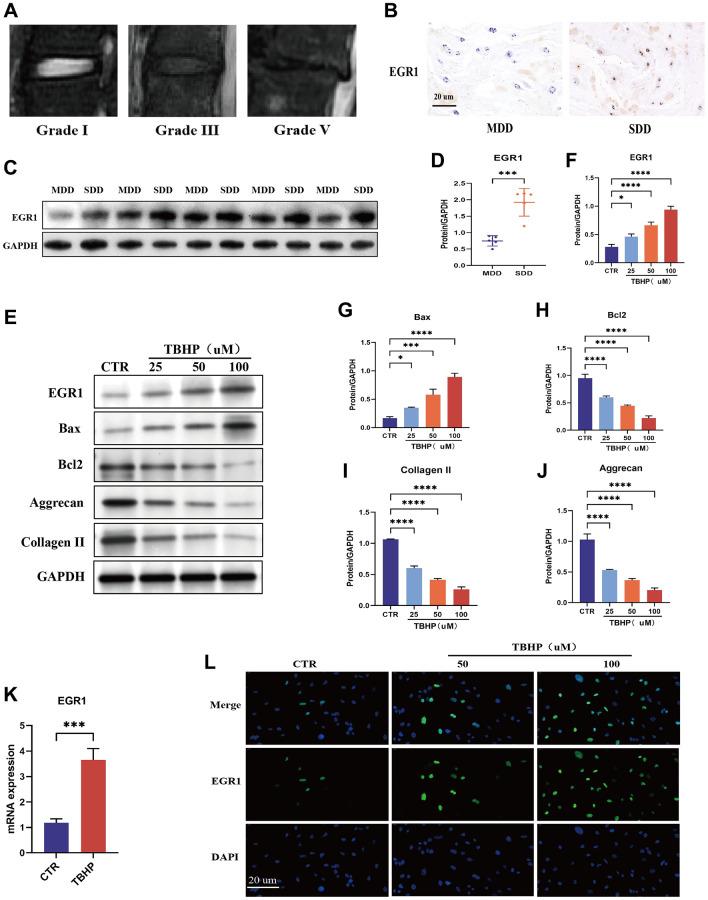
This study aimed to reveal the specific role of early growth response protein 1 (EGR1) and nuclear receptor 4A3 (NR4A3) in nucleus pulposus cells (NPCs) and the related molecular mechanism and to identify a new strategy for treating intervertebral disc degeneration (IVDD). Bioinformatics analysis was used to explore and predict IVDD-related differentially expressed genes, and chromatin immunoprecipitation sequencing (ChIP-seq) revealed NR4A3 as the EGR1 target gene. An NPC model induced by tributyl hydrogen peroxide (TBHP) and a rat model induced by fibrous ring acupuncture were established. Western blotting, quantitative real-time polymerase chain reaction (qRT-PCR), immunohistochemical staining, immunofluorescence staining, and flow cytometry were used to detect the effects of EGR1 and NR4A3 knockdown and overexpression on NPC apoptosis and the expression of extracellular matrix (ECM) anabolism-related proteins. Interactions between EGR1 and NR4A3 were analyzed via ChIP-qPCR and dual luciferase assays. EGR1 and NR4A3 expression levels were significantly higher in severely degenerated discs (SDD) than in mildly degenerated discs (MDD), indicating that these genes are important risk factors in IVDD progression. ChIP-seq and RNA-seq revealed NR4A3 as a direct downstream target of EGR1, and this finding was verified by ChIP-qPCR and dual luciferase reporter experiments. Remarkably, the rescue experiments showed that EGR1 promotes TBHP-induced NPC apoptosis and impairs ECM anabolism, dependent on elevated NR4A3 expression. In summary, the EGR1-NR4A3 axis mediates the progression of NPC apoptosis and ECM impairment and is a potential therapeutic target in IVDD.

摘要

本研究旨在揭示早期生长反应蛋白 1(EGR1)和核受体 4A3(NR4A3)在核芯细胞(NPC)中的具体作用及其相关分子机制,并为治疗椎间盘退变(IVDD)寻找新策略。采用生物信息学分析方法探讨和预测与 IVDD 相关的差异表达基因,染色质免疫沉淀测序(ChIP-seq)显示 NR4A3 是 EGR1 的靶基因。建立了由三丁基过氧化氢(TBHP)诱导的 NPC 模型和纤维环针刺诱导的大鼠模型。采用 Western blot、实时定量聚合酶链反应(qRT-PCR)、免疫组织化学染色、免疫荧光染色和流式细胞术检测 EGR1 和 NR4A3 敲低和过表达对 NPC 凋亡和细胞外基质(ECM)合成相关蛋白表达的影响。通过 ChIP-qPCR 和双荧光素酶报告基因实验分析 EGR1 和 NR4A3 之间的相互作用。结果显示,在严重退变椎间盘(SDD)中 EGR1 和 NR4A3 的表达水平显著高于轻度退变椎间盘(MDD),表明这些基因是 IVDD 进展的重要危险因素。ChIP-seq 和 RNA-seq 显示 NR4A3 是 EGR1 的直接下游靶基因,ChIP-qPCR 和双荧光素酶报告基因实验验证了这一发现。值得注意的是,挽救实验表明,EGR1 促进 TBHP 诱导的 NPC 凋亡并损害 ECM 合成代谢,这依赖于 NR4A3 表达的上调。综上所述,EGR1-NR4A3 轴介导 NPC 凋亡和 ECM 损伤的进展,是 IVDD 的潜在治疗靶点。

https://cdn.ncbi.nlm.nih.gov/pmc/blobs/cad7/11236312/5e01809901d2/aging-16-205920-g001.jpg

文献AI研究员

20分钟写一篇综述,助力文献阅读效率提升50倍。

立即体验

用中文搜PubMed

大模型驱动的PubMed中文搜索引擎

马上搜索

文档翻译

学术文献翻译模型,支持多种主流文档格式。

立即体验