Suppr超能文献

在 COVID-19 大流行期间全员出动。维持面对面的医学教育和临床实习。

All hands on deck during the COVID-19 pandemic. Maintaining face-to-face medical education and clinical placements.

机构信息

Department of Clinical Microbiology, Royal College of Surgeons in Ireland University of |Medicine and Health Sciences, Dublin, Ireland.

Estate and Support Services, Royal College of Surgeons in Ireland University of |Medicine and Health Sciences, Dublin, Ireland.

出版信息

PLoS One. 2024 Jul 1;19(7):e0306129. doi: 10.1371/journal.pone.0306129. eCollection 2024.

Abstract

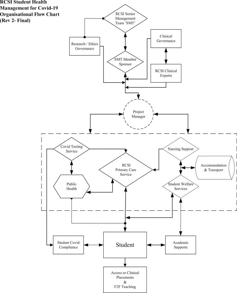
Medical students must have robust educational experiences, graduate and commence timely employment. Here, we describe how the Royal College of Surgeons in Ireland (RCSI) delivered clinical placements in medical programmes over the first three waves of the COVID-19 pandemic in Ireland, including a student-centred, holistic approach to students' educational, social and health needs with strong student involvement, re-organising the university's primary care team, developing COVID-19 PCR testing on site and re-focusing communications and student services. This resulted in re-arranging the students into learning communities, and students and staff electronically recorded their COVID-19 symptom status daily. In-person observed structured clinical examination and other clinical exams progressed. No lockdown of any campus occurred. Over the two senior years, 693 students completed 15,000 weeks of clinical and experiential learning across 104 sites, similar to previous years, including anatomy practicals, procedural skills training, simulated ward rounds and patient encounters, case-based presentations and small group tutorials. The compliance rate with the daily symptom tracker was 91%. The percentage response rate and the number of students providing feedback from October 2020 to April 2021 was as high as 50%. The overall response rate was 33%. By mid-May, 93-95% of students in the two senior years had had at least one dose of the SARS-CoV-2 vaccine, with 99% fully vaccinated by the start of the next academic year in autumn 2021. Over the period of testing for SARS-CoV-2, just over 22,000 samples were processed, of which 0.79% were positive; no medical student acquired COVID-19 or was associated with nosocomial transmission. The total investment by the RCSI in Dublin, was €9.3m (€1.2 in capital expenditure and €8.1 in operational expenses). Continuing face-to-face clinical placements during a pandemic was possible through a multi-model approach that prioritised two-way communication, compliance with national public health advice and student screening.

摘要

医学生必须有扎实的教育经历,毕业后及时就业。在这里,我们描述了爱尔兰皇家外科医学院(RCSI)如何在爱尔兰 COVID-19 大流行的前三个波次中为医学课程提供临床实习,包括以学生为中心、全面满足学生教育、社会和健康需求的方法,并得到了学生的大力参与,重新组织了大学的初级保健团队,在现场开展 COVID-19 PCR 检测,并重新聚焦沟通和学生服务。这使得学生重新分组为学习社区,学生和教职员工每天通过电子方式记录他们的 COVID-19 症状状况。进行了面对面的观察性临床检查和其他临床考试。任何校园都没有封锁。在过去的两年中,693 名学生在 104 个地点完成了 15000 周的临床和体验式学习,与前几年相似,包括解剖学实践、程序技能培训、模拟病房查房和患者接触、基于案例的演示和小组辅导。每日症状跟踪器的遵守率为 91%。从 2020 年 10 月到 2021 年 4 月,学生的回复率和提供反馈的学生人数高达 50%。总体回复率为 33%。到 5 月中旬,过去两年的高年级学生中,93-95%的学生至少接种了一剂 SARS-CoV-2 疫苗,到 2021 年秋季下一学年开始时,99%的学生完全接种了疫苗。在 SARS-CoV-2 检测期间,共处理了 22000 多个样本,其中 0.79%呈阳性;没有医学生感染 COVID-19 或与医院内传播有关。RCSI 在都柏林的总投资为 930 万欧元(120 万欧元用于资本支出,810 万欧元用于运营支出)。通过优先考虑双向沟通、遵守国家公共卫生建议和学生筛查的多模式方法,在大流行期间继续进行面对面的临床实习成为可能。

https://cdn.ncbi.nlm.nih.gov/pmc/blobs/e6a6/11216567/d1e9471e82c5/pone.0306129.g001.jpg

文献AI研究员

20分钟写一篇综述,助力文献阅读效率提升50倍。

立即体验

用中文搜PubMed

大模型驱动的PubMed中文搜索引擎

马上搜索

文档翻译

学术文献翻译模型,支持多种主流文档格式。

立即体验