Suppr超能文献

ISG15 通过 IL6/JAK2/STAT3 信号通路促进 ccRCC 肿瘤进展。

ISG15 promotes tumor progression via IL6/JAK2/STAT3 signaling pathway in ccRCC.

机构信息

Department of Urology, The Second Affiliated Hospital of Chongqing Medical University, Linjiang Road. 74, Jiangbei, Chongqing, China.

Department of Gynaecology and Obstetrics, The Second Affiliated Hospital of Chongqing Medical University, Linjiang Road. 74, Yuzhong, Chongqing, China.

出版信息

Clin Exp Med. 2024 Jun 29;24(1):140. doi: 10.1007/s10238-024-01414-z.

Abstract

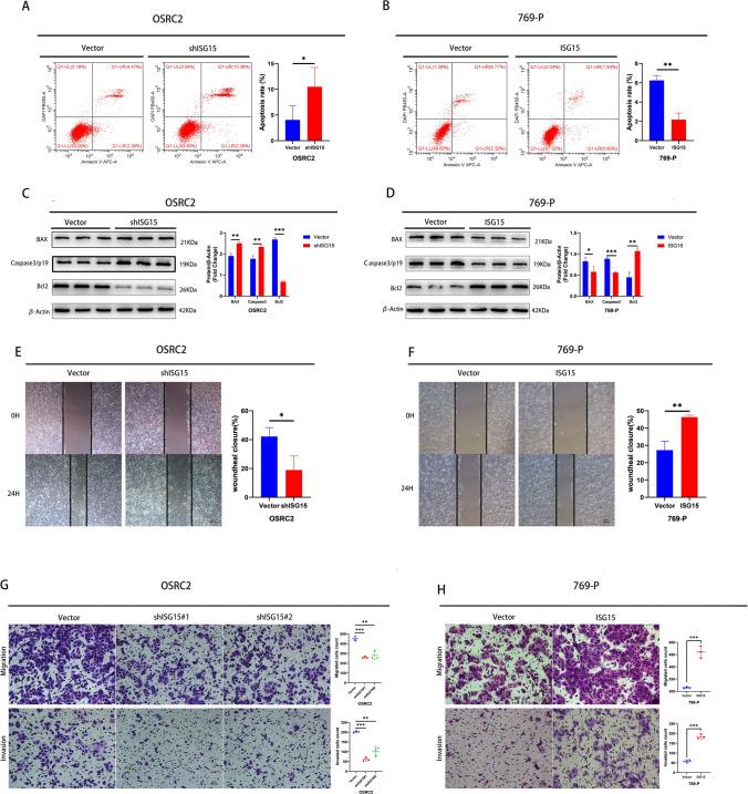
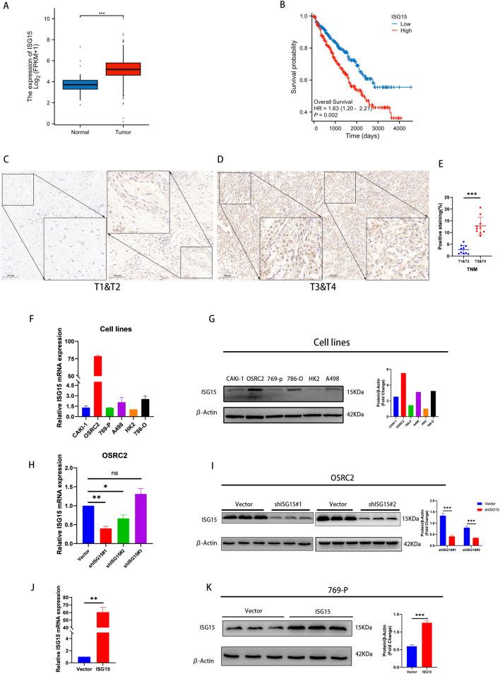
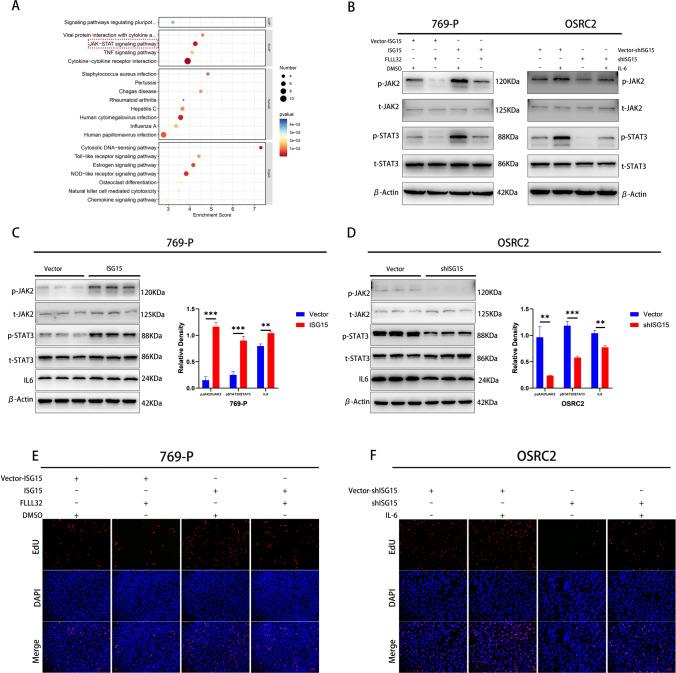
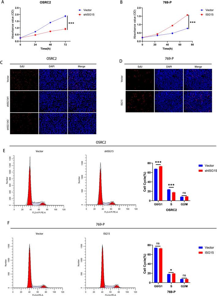
Although renal cell carcinoma (RCC) is a prevalent type of cancer, the most common pathological subtype, clear cell renal cell carcinoma (ccRCC), still has poorly understood molecular mechanisms of progression. Moreover, interferon-stimulated gene 15 (ISG15) is associated with various types of cancer; however, its biological role in ccRCC remains unclear.This study aimed to explore the role of ISG15 in ccRCC progression.ISG15 expression was upregulated in ccRCC and associated with poor prognosis. RNA sequence analysis and subsequent experiments indicated that ISG15 modulated IL6/JAK2/STAT3 signaling to promote ccRCC proliferation, migration, and invasion. Additionally, our animal experiments confirmed that sustained ISG15 knockdown reduced tumor growth rate in nude mice and promoted cell apoptosis. ISG15 modulates the IL6/JAK2/STAT3 pathway, making it a potential therapeutic target and prognostic biomarker for ccRCC.

摘要

虽然肾细胞癌(RCC)是一种常见的癌症,但最常见的病理亚型,透明细胞肾细胞癌(ccRCC),其进展的分子机制仍知之甚少。此外,干扰素刺激基因 15(ISG15)与多种类型的癌症相关;然而,其在 ccRCC 中的生物学作用尚不清楚。本研究旨在探讨 ISG15 在 ccRCC 进展中的作用。ISG15 在 ccRCC 中表达上调,并与预后不良相关。RNA 序列分析和后续实验表明,ISG15 通过调节 IL6/JAK2/STAT3 信号通路促进 ccRCC 的增殖、迁移和侵袭。此外,我们的动物实验证实,持续的 ISG15 敲低可降低裸鼠肿瘤生长速度并促进细胞凋亡。ISG15 调节 IL6/JAK2/STAT3 通路,使其成为 ccRCC 的潜在治疗靶点和预后生物标志物。

https://cdn.ncbi.nlm.nih.gov/pmc/blobs/c7c7/11217101/73770828842a/10238_2024_1414_Fig1_HTML.jpg

文献AI研究员

20分钟写一篇综述,助力文献阅读效率提升50倍。

立即体验

用中文搜PubMed

大模型驱动的PubMed中文搜索引擎

马上搜索

文档翻译

学术文献翻译模型,支持多种主流文档格式。

立即体验