Suppr超能文献

刚地弓形虫分泌蛋白通过 BMP/Smad 信号通路促进人骨髓间充质干细胞的成骨分化。

T. gondii excretory proteins promote the osteogenic differentiation of human bone mesenchymal stem cells via the BMP/Smad signaling pathway.

机构信息

Orthopaedic Center, Affiliated Hospital of Guangdong Medical University, Zhanjiang, China.

Stem Cell Research and Cellular Therapy Center, Affiliated Hospital of Guangdong Medical University, Zhanjiang, China.

出版信息

J Orthop Surg Res. 2024 Jul 1;19(1):386. doi: 10.1186/s13018-024-04839-0.

Abstract

BACKGROUND

Bone defects, resulting from substantial bone loss that exceeds the natural self-healing capacity, pose significant challenges to current therapeutic approaches due to various limitations. In the quest for alternative therapeutic strategies, bone tissue engineering has emerged as a promising avenue. Notably, excretory proteins from Toxoplasma gondii (TgEP), recognized for their immunogenicity and broad spectrum of biological activities secreted or excreted during the parasite's lifecycle, have been identified as potential facilitators of osteogenic differentiation in human bone marrow mesenchymal stem cells (hBMSCs). Building on our previous findings that TgEP can enhance osteogenic differentiation, this study investigated the molecular mechanisms underlying this effect and assessed its therapeutic potential in vivo.

METHODS

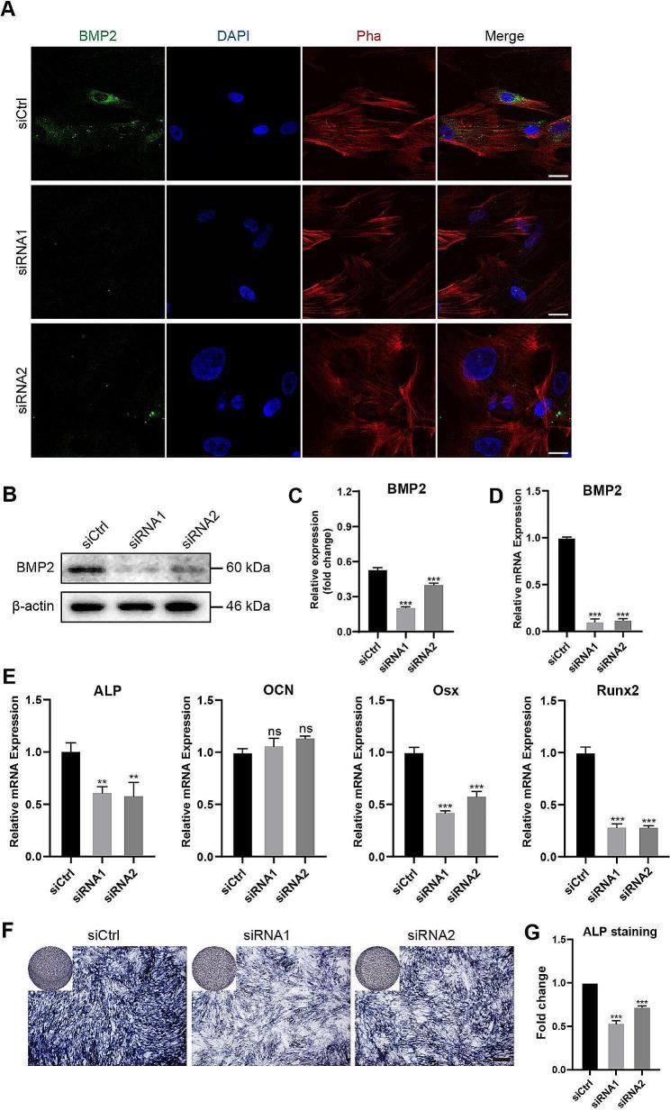
We determined the optimum concentration of TgEP through cell cytotoxicity and cell proliferation assays. Subsequently, hBMSCs were treated with the appropriate concentration of TgEP. We assessed osteogenic protein markers, including alkaline phosphatase (ALP), Runx2, and Osx, as well as components of the BMP/Smad signaling pathway using quantitative real-time PCR (qRT-PCR), siRNA interference of hBMSCs, Western blot analysis, and other methods. Furthermore, we created a bone defect model in Sprague-Dawley (SD) male rats and filled the defect areas with the GelMa hydrogel, with or without TgEP. Microcomputed tomography (micro-CT) was employed to analyze the bone parameters of defect sites. H&E, Masson and immunohistochemical staining were used to assess the repair conditions of the defect area.

RESULTS

Our results indicate that TgEP promotes the expression of key osteogenic markers, including ALP, Runx2, and Osx, as well as the activation of Smad1, BMP2, and phosphorylated Smad1/5-crucial elements of the BMP/Smad signaling pathway. Furthermore, in vivo experiments using a bone defect model in rats demonstrated that TgEP markedly promoted bone defect repair.

CONCLUSION

Our results provide compelling evidence that TgEP facilitates hBMSC osteogenic differentiation through the BMP/Smad signaling pathway, highlighting its potential as a therapeutic approach for bone tissue engineering for bone defect healing.

摘要

背景

由于大量骨丢失超过了自然的自我修复能力,导致骨缺损,给当前的治疗方法带来了重大挑战。在寻求替代治疗策略的过程中,骨组织工程已成为一种很有前途的途径。值得注意的是,弓形体(Toxoplasma gondii)分泌或排泄的排泄蛋白(TgEP),因其免疫原性和广泛的生物活性而被识别为人类骨髓间充质干细胞(hBMSCs)成骨分化的潜在促进剂。基于我们之前的发现,TgEP 可以增强成骨分化,本研究旨在探讨这种效应的分子机制,并评估其在体内的治疗潜力。

方法

通过细胞毒性和细胞增殖试验确定 TgEP 的最佳浓度。随后,用适当浓度的 TgEP 处理 hBMSCs。我们使用定量实时 PCR(qRT-PCR)、hBMSCs 的 siRNA 干扰、Western blot 分析和其他方法评估成骨蛋白标志物,包括碱性磷酸酶(ALP)、Runx2 和 Osx,以及 BMP/Smad 信号通路的组成部分。此外,我们在 Sprague-Dawley(SD)雄性大鼠中创建了一个骨缺损模型,并在 GelMa 水凝胶中填充了 TgEP 或不填充 TgEP 的缺损区域。使用微计算机断层扫描(micro-CT)分析缺损部位的骨参数。使用 H&E、Masson 和免疫组织化学染色评估缺损区域的修复情况。

结果

我们的结果表明,TgEP 促进了关键成骨标志物的表达,包括 ALP、Runx2 和 Osx,以及 Smad1、BMP2 和磷酸化 Smad1/5-BMP/Smad 信号通路的关键元素的激活。此外,在大鼠骨缺损模型的体内实验中,TgEP 显著促进了骨缺损的修复。

结论

我们的结果提供了有力的证据,表明 TgEP 通过 BMP/Smad 信号通路促进 hBMSC 成骨分化,突出了其作为骨组织工程治疗骨缺损愈合的潜在治疗方法。

https://cdn.ncbi.nlm.nih.gov/pmc/blobs/ea6f/11218376/b387354176c2/13018_2024_4839_Fig1_HTML.jpg

文献AI研究员

20分钟写一篇综述,助力文献阅读效率提升50倍。

立即体验

用中文搜PubMed

大模型驱动的PubMed中文搜索引擎

马上搜索

文档翻译

学术文献翻译模型,支持多种主流文档格式。

立即体验