Suppr超能文献

天蚕抗菌肽-1CEb类似物对1型单纯疱疹病毒引起的牙龈感染的抗病毒活性。

Antiviral activity of temporin-1CEb analogues against gingival infection with herpes simplex virus type 1.

作者信息

Golda Anna, Kosikowska-Adamus Paulina, Wadowska Marta, Dobosz Ewelina, Potempa Jan, Koziel Joanna

机构信息

Department of Microbiology, Faculty of Biochemistry, Biophysics and Biotechnology, Jagiellonian University, Krakow, Poland.

Department of Organic Chemistry, Faculty of Chemistry, University of Gdansk, Gdansk, Poland.

出版信息

Front Oral Health. 2024 Jun 17;5:1430077. doi: 10.3389/froh.2024.1430077. eCollection 2024.

Abstract

INTRODUCTION

Oral herpes infections caused by herpes simplex virus type 1 (HSV-1) are one of the most common in the human population. Recently, they have been classified as an increasing problem in immunocompromised patients and those suffering from chronic inflammation of the oral mucosa and gums. Treatment mainly involves nucleoside analogues, such as acyclovir and its derivatives, which reduce virus replication and shedding. As drug-resistant strains of herpes emerge rapidly, there is a need for the development of novel anti-herpes agents. The aim of the study was to design an antiviral peptide, based on natural compounds, non-toxic to the host, and efficient against drug-resistant HSV-1. Here, we designed a lysine-rich derivative of amphibian temporin-1CEb conjugated to peptides penetrating the host cell membrane and examined their activity against HSV-1 infection of oral mucosa.

METHODS

We assessed the antiviral efficiency of the tested compound in simple 2D cell models (VeroE6 and TIGKs cells) and a 3D organotypic model of human gingiva (OTG) using titration assay, qPCR, and confocal imaging. To identify the molecular mechanism of antiviral activity, we applied the Azure A metachromatic test, and attachment assays techniques. Toxicity of the conjugates was examined using XTT and LDH assays.

RESULTS

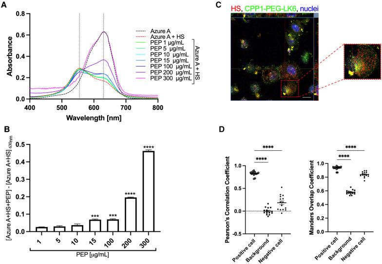
Our results showed that temporin-1CEb analogues significantly reduce viral replication in oral mucosa. The mechanism of peptide analogues is based on the interaction with heparan sulfate, leading to the reduce attachment of HSV-1 to the cell membrane. Moreover, temporin-1CEb conjugates effectively penetrate the gingival tissue being effective against acyclovir-resistant strains. Collectively, we showed that temporin-1CEb can be regarded as a novel, naturally derived antiviral compound for HSV-1 treatment.

摘要

引言

由单纯疱疹病毒1型(HSV-1)引起的口腔疱疹感染是人类中最常见的感染之一。最近,它们在免疫功能低下的患者以及患有口腔黏膜和牙龈慢性炎症的患者中已被归类为日益严重的问题。治疗主要涉及核苷类似物,如阿昔洛韦及其衍生物,它们可减少病毒复制和脱落。由于疱疹耐药菌株迅速出现,因此需要开发新型抗疱疹药物。本研究的目的是基于天然化合物设计一种抗病毒肽,该肽对宿主无毒且对耐药HSV-1有效。在此,我们设计了一种富含赖氨酸的两栖动物天蚕素-1CEb衍生物,其与穿透宿主细胞膜的肽偶联,并检测了它们对口腔黏膜HSV-1感染的活性。

方法

我们使用滴定法、qPCR和共聚焦成像,在简单的二维细胞模型(VeroE6和TIGKs细胞)以及人牙龈的三维器官型模型(OTG)中评估了测试化合物的抗病毒效率。为了确定抗病毒活性的分子机制,我们应用了天青A异染性试验和附着试验技术。使用XTT和LDH试验检测了偶联物的毒性。

结果

我们的结果表明,天蚕素-1CEb类似物可显著减少口腔黏膜中的病毒复制。肽类似物的作用机制基于与硫酸乙酰肝素的相互作用,导致HSV-1与细胞膜的附着减少。此外,天蚕素-1CEb偶联物可有效穿透牙龈组织,对阿昔洛韦耐药菌株有效。总体而言,我们表明天蚕素-1CEb可被视为一种用于治疗HSV-1的新型天然衍生抗病毒化合物。

https://cdn.ncbi.nlm.nih.gov/pmc/blobs/d462/11215077/02faa6c3e053/froh-05-1430077-g001.jpg

文献AI研究员

20分钟写一篇综述,助力文献阅读效率提升50倍。

立即体验

用中文搜PubMed

大模型驱动的PubMed中文搜索引擎

马上搜索

文档翻译

学术文献翻译模型,支持多种主流文档格式。

立即体验