Centre for the Cellular Microenvironment, School of Molecular Biology, University of Glasgow, Glasgow, UK.
Department of Bacteriology and Immunology, Beijing Chest Hospital, Capital Medical University/Beijing Tuberculosis & Thoracic Tumor Research Institute, Beijing, China.
Commun Biol. 2024 Jul 3;7(1):804. doi: 10.1038/s42003-024-06476-z.
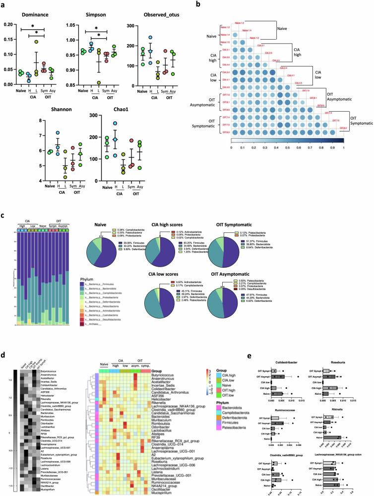
Oral administration of harmless antigens can induce suppression of reactive immune responses, a process that capitalises on the ability of the gastrointestinal tract to tolerate exposure to food and commensal microbiome without triggering inflammatory responses. Repeating exposure to type II collagen induces oral tolerance and inhibits induction of arthritis, a chronic inflammatory joint condition. Although some mechanisms underlying oral tolerance are described, how dysregulation of gut immune networks impacts on inflammation of distant tissues like the joints is unclear. We used undenatured type II collagen in a prophylactic regime -7.33 mg/kg three times/week- to describe the mechanisms associated with protective oral immune-therapy (OIT) in gut and joint during experimental Collagen-Induced Arthritis (CIA). OIT reduced disease incidence to 50%, with reduced expression of IL-17 and IL-22 in the joints of asymptomatic mice. Moreover, whilst the gut tissue of arthritic mice shows substantial damage and activation of tissue-specific immune networks, oral administration of undenatured type II collagen protects against gut pathology in all mice, symptomatic and asymptomatic, rewiring IL-17/IL-22 networks. Furthermore, gut fucosylation and microbiome composition were also modulated. These results corroborate the relevance of the gut-joint axis in arthritis, showing novel regulatory mechanisms linked to therapeutic OIT in joint disease.
口服无害抗原可诱导反应性免疫应答的抑制,这一过程利用了胃肠道耐受食物和共生微生物群的能力,而不会引发炎症反应。重复接触 II 型胶原可诱导口服耐受,并抑制关节炎的发生,关节炎是一种慢性炎症性关节疾病。尽管描述了口服耐受的一些机制,但肠道免疫网络的失调如何影响关节等远处组织的炎症尚不清楚。我们使用未变性的 II 型胶原进行预防性治疗方案-每周三次,每次 7.33 毫克/千克-以描述实验性胶原诱导性关节炎(CIA)期间与肠道和关节中保护性口服免疫治疗(OIT)相关的机制。OIT 将疾病发生率降低到 50%,无症状小鼠关节中 IL-17 和 IL-22 的表达减少。此外,虽然关节炎小鼠的肠道组织显示出实质性的损伤和组织特异性免疫网络的激活,但口服未变性的 II 型胶原可防止所有小鼠(有症状和无症状)的肠道病理学,重新调整 IL-17/IL-22 网络。此外,肠道岩藻糖基化和微生物组组成也得到了调节。这些结果证实了肠-关节轴在关节炎中的相关性,显示出与关节疾病的治疗性 OIT 相关的新型调节机制。