• 文献检索
  • 文档翻译
  • 深度研究
  • 学术资讯
  • Suppr Zotero 插件Zotero 插件
  • 邀请有礼
  • 套餐&价格
  • 历史记录
应用&插件
Suppr Zotero 插件Zotero 插件浏览器插件Mac 客户端Windows 客户端微信小程序
定价
高级版会员购买积分包购买API积分包
服务
文献检索文档翻译深度研究API 文档MCP 服务
关于我们
关于 Suppr公司介绍联系我们用户协议隐私条款
关注我们

Suppr 超能文献

核心技术专利:CN118964589B侵权必究
粤ICP备2023148730 号-1Suppr @ 2026

文献检索

告别复杂PubMed语法,用中文像聊天一样搜索,搜遍4000万医学文献。AI智能推荐,让科研检索更轻松。

立即免费搜索

文件翻译

保留排版,准确专业,支持PDF/Word/PPT等文件格式,支持 12+语言互译。

免费翻译文档

深度研究

AI帮你快速写综述,25分钟生成高质量综述,智能提取关键信息,辅助科研写作。

立即免费体验

Schlafen 11 通过在复制叉后积累单链 DNA 缺口,进一步使 BRCA 缺陷细胞对 PARP 抑制剂敏感。

Schlafen 11 further sensitizes BRCA-deficient cells to PARP inhibitors through single-strand DNA gap accumulation behind replication forks.

机构信息

Department of Obstetrics and Gynecology, Ehime University Graduate School of Medicine, Toon, Ehime, Japan.

Department of Biochemistry and Molecular Genetics, Ehime University Graduate School of Medicine, Toon, Ehime, Japan.

出版信息

Oncogene. 2024 Aug;43(32):2475-2489. doi: 10.1038/s41388-024-03094-1. Epub 2024 Jul 3.

DOI:10.1038/s41388-024-03094-1
PMID:38961202
原文链接:https://pmc.ncbi.nlm.nih.gov/articles/PMC11315672/
Abstract

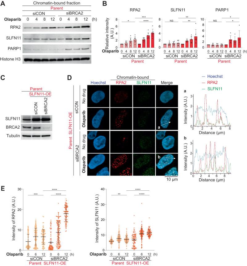
The preferential response to PARP inhibitors (PARPis) in BRCA-deficient and Schlafen 11 (SLFN11)-expressing ovarian cancers has been documented, yet the underlying molecular mechanisms remain unclear. As the accumulation of single-strand DNA (ssDNA) gaps behind replication forks is key for the lethality effect of PARPis, we investigated the combined effects of SLFN11 expression and BRCA deficiency on PARPi sensitivity and ssDNA gap formation in human cancer cells. PARPis increased chromatin-bound RPA2 and ssDNA gaps in SLFN11-expressing cells and even more in cells with BRCA1 or BRCA2 deficiency. SLFN11 was co-localized with chromatin-bound RPA2 under PARPis treatment, with enhanced recruitment in BRCA2-deficient cells. Notably, the chromatin-bound SLFN11 under PARPis did not block replication, contrary to its function under replication stress. SLFN11 recruitment was attenuated by the inactivation of MRE11. Hence, under PARPi treatment, MRE11 expression and BRCA deficiency lead to ssDNA gaps behind replication forks, where SLFN11 binds and increases their accumulation. As ovarian cancer patients who responded (progression-free survival >2 years) to olaparib maintenance therapy had a significantly higher SLFN11-positivity than short-responders (<6 months), our findings provide a mechanistic understanding of the favorable responses to PARPis in SLFN11-expressing and BRCA-deficient tumors. It highlight the clinical implications of SLFN11.

摘要

聚腺苷二磷酸核糖聚合酶抑制剂(PARPi)在 BRCA 缺陷和 Schlafen 11(SLFN11)表达的卵巢癌中具有优先反应已被记录,但潜在的分子机制尚不清楚。由于复制叉后单链 DNA(ssDNA)缺口的积累对于 PARPi 的致死效应至关重要,因此我们研究了 SLFN11 表达和 BRCA 缺陷对人癌细胞中 PARPi 敏感性和 ssDNA 缺口形成的综合影响。PARPi 增加了 SLFN11 表达细胞中的染色质结合的 RPA2 和 ssDNA 缺口,在 BRCA1 或 BRCA2 缺陷的细胞中甚至更多。在 PARPi 处理下,SLFN11 与染色质结合的 RPA2 共定位,在 BRCA2 缺陷的细胞中增强募集。值得注意的是,PARPi 下染色质结合的 SLFN11 不会阻断复制,这与它在复制应激下的功能相反。MRE11 的失活减弱了 SLFN11 的募集。因此,在 PARPi 治疗下,MRE11 表达和 BRCA 缺陷导致复制叉后 ssDNA 缺口,SLFN11 结合并增加其积累。由于对奥拉帕利维持治疗有反应(无进展生存期>2 年)的卵巢癌患者的 SLFN11 阳性率明显高于短期反应者(<6 个月),我们的发现为 SLFN11 表达和 BRCA 缺陷肿瘤对 PARPi 的有利反应提供了机制理解。它突出了 SLFN11 的临床意义。

https://cdn.ncbi.nlm.nih.gov/pmc/blobs/5c74/11315672/5b5d8dda416b/41388_2024_3094_Fig7_HTML.jpg
https://cdn.ncbi.nlm.nih.gov/pmc/blobs/5c74/11315672/0ff9c3ee2389/41388_2024_3094_Fig1_HTML.jpg
https://cdn.ncbi.nlm.nih.gov/pmc/blobs/5c74/11315672/2a4cc27b6504/41388_2024_3094_Fig2_HTML.jpg
https://cdn.ncbi.nlm.nih.gov/pmc/blobs/5c74/11315672/77be12e4959e/41388_2024_3094_Fig3_HTML.jpg
https://cdn.ncbi.nlm.nih.gov/pmc/blobs/5c74/11315672/4f2860851d28/41388_2024_3094_Fig4_HTML.jpg
https://cdn.ncbi.nlm.nih.gov/pmc/blobs/5c74/11315672/df084c2621c1/41388_2024_3094_Fig5_HTML.jpg
https://cdn.ncbi.nlm.nih.gov/pmc/blobs/5c74/11315672/c38f8769646e/41388_2024_3094_Fig6_HTML.jpg
https://cdn.ncbi.nlm.nih.gov/pmc/blobs/5c74/11315672/5b5d8dda416b/41388_2024_3094_Fig7_HTML.jpg
https://cdn.ncbi.nlm.nih.gov/pmc/blobs/5c74/11315672/0ff9c3ee2389/41388_2024_3094_Fig1_HTML.jpg
https://cdn.ncbi.nlm.nih.gov/pmc/blobs/5c74/11315672/2a4cc27b6504/41388_2024_3094_Fig2_HTML.jpg
https://cdn.ncbi.nlm.nih.gov/pmc/blobs/5c74/11315672/77be12e4959e/41388_2024_3094_Fig3_HTML.jpg
https://cdn.ncbi.nlm.nih.gov/pmc/blobs/5c74/11315672/4f2860851d28/41388_2024_3094_Fig4_HTML.jpg
https://cdn.ncbi.nlm.nih.gov/pmc/blobs/5c74/11315672/df084c2621c1/41388_2024_3094_Fig5_HTML.jpg
https://cdn.ncbi.nlm.nih.gov/pmc/blobs/5c74/11315672/c38f8769646e/41388_2024_3094_Fig6_HTML.jpg
https://cdn.ncbi.nlm.nih.gov/pmc/blobs/5c74/11315672/5b5d8dda416b/41388_2024_3094_Fig7_HTML.jpg

相似文献

1
Schlafen 11 further sensitizes BRCA-deficient cells to PARP inhibitors through single-strand DNA gap accumulation behind replication forks.Schlafen 11 通过在复制叉后积累单链 DNA 缺口,进一步使 BRCA 缺陷细胞对 PARP 抑制剂敏感。
Oncogene. 2024 Aug;43(32):2475-2489. doi: 10.1038/s41388-024-03094-1. Epub 2024 Jul 3.
2
Reconsidering the mechanisms of action of PARP inhibitors based on clinical outcomes.基于临床结果重新考虑 PARP 抑制剂的作用机制。
Cancer Sci. 2022 Sep;113(9):2943-2951. doi: 10.1111/cas.15477. Epub 2022 Jul 16.
3
PCAF-Mediated Histone Acetylation Promotes Replication Fork Degradation by MRE11 and EXO1 in BRCA-Deficient Cells.PCAF 介导的组蛋白乙酰化通过 MRE11 和 EXO1 促进 BRCA 缺陷细胞中的复制叉降解。
Mol Cell. 2020 Oct 15;80(2):327-344.e8. doi: 10.1016/j.molcel.2020.08.018. Epub 2020 Sep 22.
4
Resistance to PARP inhibitors by SLFN11 inactivation can be overcome by ATR inhibition.通过抑制ATR可克服因SLFN11失活导致的对PARP抑制剂的耐药性。
Oncotarget. 2016 Nov 22;7(47):76534-76550. doi: 10.18632/oncotarget.12266.
5
Single-Stranded DNA Gap Accumulation Is a Functional Biomarker for USP1 Inhibitor Sensitivity.单链 DNA 缺口积累是 USP1 抑制剂敏感性的功能生物标志物。
Cancer Res. 2024 Oct 15;84(20):3435-3446. doi: 10.1158/0008-5472.CAN-23-4007.
6
Replication gaps are a key determinant of PARP inhibitor synthetic lethality with BRCA deficiency.复制间隙是 PARP 抑制剂与 BRCA 缺陷合成致死性的关键决定因素。
Mol Cell. 2021 Aug 5;81(15):3128-3144.e7. doi: 10.1016/j.molcel.2021.06.011. Epub 2021 Jul 2.
7
PARP Inhibitors Display Differential Efficacy in Models of Mutant High-Grade Serous Ovarian Cancer.多聚(ADP-核糖)聚合酶抑制剂在突变型高级别浆液性卵巢癌模型中显示出不同的疗效。
Int J Mol Sci. 2021 Aug 7;22(16):8506. doi: 10.3390/ijms22168506.
8
ALDH1A1 Contributes to PARP Inhibitor Resistance via Enhancing DNA Repair in BRCA2 Ovarian Cancer Cells.ALDH1A1 通过增强 BRCA2 卵巢癌细胞中的 DNA 修复来促进 PARP 抑制剂耐药性。
Mol Cancer Ther. 2020 Jan;19(1):199-210. doi: 10.1158/1535-7163.MCT-19-0242. Epub 2019 Sep 18.
9
Loss of nuclear DNA ligase III reverts PARP inhibitor resistance in BRCA1/53BP1 double-deficient cells by exposing ssDNA gaps.核 DNA 连接酶 III 的缺失通过暴露单链 DNA 缺口使 BRCA1/53BP1 双缺陷细胞对 PARP 抑制剂耐药性逆转。
Mol Cell. 2021 Nov 18;81(22):4692-4708.e9. doi: 10.1016/j.molcel.2021.09.005. Epub 2021 Sep 22.
10
The cell cycle effects of PARP inhibitors underlie their selectivity toward BRCA1/2-deficient cells.聚腺苷二磷酸核糖聚合酶抑制剂对细胞周期的影响是其对 BRCA1/2 缺陷细胞具有选择性的基础。
Genes Dev. 2021 Sep 1;35(17-18):1271-1289. doi: 10.1101/gad.348479.121. Epub 2021 Aug 12.

引用本文的文献

1
SLFN11, far from being limited to responding to cancer DNA damage.SLFN11远不止局限于对癌症DNA损伤作出反应。
Clin Exp Med. 2025 Aug 26;25(1):304. doi: 10.1007/s10238-025-01776-y.
2
From predictive biomarker to therapeutic target: the dual role of SLFN11 in chemotherapy sensitivity.从预测性生物标志物到治疗靶点:SLFN11在化疗敏感性中的双重作用。
Cancer Chemother Pharmacol. 2025 Jun 18;95(1):60. doi: 10.1007/s00280-025-04781-w.
3
Clinical approaches to overcome PARP inhibitor resistance.克服聚(ADP - 核糖)聚合酶(PARP)抑制剂耐药性的临床方法。

本文引用的文献

1
The crucial role of single-stranded DNA binding in enhancing sensitivity to DNA-damaging agents for Schlafen 11 and Schlafen 13.单链DNA结合在增强施拉芬11和施拉芬13对DNA损伤剂敏感性方面的关键作用。
iScience. 2023 Nov 23;26(12):108529. doi: 10.1016/j.isci.2023.108529. eCollection 2023 Dec 15.
2
SLFN11 is a BRCA Independent Biomarker for the Response to Platinum-Based Chemotherapy in High-Grade Serous Ovarian Cancer and Clear Cell Ovarian Carcinoma.SLFN11 是一种 BRCA 独立的生物标志物,可预测高级别浆液性卵巢癌和透明细胞卵巢癌对铂类化疗的反应。
Mol Cancer Ther. 2024 Jan 3;23(1):106-116. doi: 10.1158/1535-7163.MCT-23-0257.
3
Mol Cancer. 2025 May 30;24(1):156. doi: 10.1186/s12943-025-02355-1.
4
Poly (ADP-ribose) polymerase inhibitors in cancer therapy.聚(ADP - 核糖)聚合酶抑制剂在癌症治疗中的应用
Chin Med J (Engl). 2025 Mar 20;138(6):634-650. doi: 10.1097/CM9.0000000000003471. Epub 2025 Feb 11.
5
SLFN11-mediated ribosome biogenesis impairment induces TP53-independent apoptosis.SLFN11介导的核糖体生物合成损伤诱导非依赖TP53的细胞凋亡。
Mol Cell. 2025 Mar 6;85(5):894-912.e10. doi: 10.1016/j.molcel.2025.01.008. Epub 2025 Feb 4.
6
CAF-1 promotes efficient PrimPol recruitment to nascent DNA for single-stranded DNA gap formation.CAF-1促进PrimPol高效募集至新生DNA以形成单链DNA缺口。
Nucleic Acids Res. 2024 Dec 11;52(22):13865-13880. doi: 10.1093/nar/gkae1068.
POLQ seals post-replicative ssDNA gaps to maintain genome stability in BRCA-deficient cancer cells.
POLQ封闭复制后单链DNA缺口,以维持BRCA缺陷癌细胞中的基因组稳定性。
Mol Cell. 2022 Dec 15;82(24):4664-4680.e9. doi: 10.1016/j.molcel.2022.11.008. Epub 2022 Nov 30.
4
Epigenetic upregulation of Schlafen11 renders 
WNT- and SHH-activated medulloblastomas sensitive to cisplatin.表观遗传上调 Schlafen11 使 WNT 和 SHH 激活的髓母细胞瘤对顺铂敏感。
Neuro Oncol. 2023 May 4;25(5):899-912. doi: 10.1093/neuonc/noac243.
5
Mechanistic understanding of human SLFN11.对人类 SLFN11 的机制理解。
Nat Commun. 2022 Sep 17;13(1):5464. doi: 10.1038/s41467-022-33123-0.
6
Structural, molecular, and functional insights into Schlafen proteins.深入了解 Schlafen 蛋白的结构、分子和功能。
Exp Mol Med. 2022 Jun;54(6):730-738. doi: 10.1038/s12276-022-00794-0. Epub 2022 Jun 29.
7
Reconsidering the mechanisms of action of PARP inhibitors based on clinical outcomes.基于临床结果重新考虑 PARP 抑制剂的作用机制。
Cancer Sci. 2022 Sep;113(9):2943-2951. doi: 10.1111/cas.15477. Epub 2022 Jul 16.
8
PARP inhibition impedes the maturation of nascent DNA strands during DNA replication.PARP 抑制在 DNA 复制过程中阻碍了新生 DNA 链的成熟。
Nat Struct Mol Biol. 2022 Apr;29(4):329-338. doi: 10.1038/s41594-022-00747-1. Epub 2022 Mar 24.
9
The ubiquitin-dependent ATPase p97 removes cytotoxic trapped PARP1 from chromatin.泛素依赖性 ATP 酶 p97 将细胞毒性 PARP1 从染色质中移除。
Nat Cell Biol. 2022 Jan;24(1):62-73. doi: 10.1038/s41556-021-00807-6. Epub 2022 Jan 10.
10
PARP Inhibitors - Trapped in a Toxic Love Affair.聚腺苷二磷酸核糖聚合酶抑制剂——陷入爱恨情仇中。
Cancer Res. 2021 Nov 15;81(22):5605-5607. doi: 10.1158/0008-5472.CAN-21-3201.