• 文献检索
  • 文档翻译
  • 深度研究
  • 学术资讯
  • Suppr Zotero 插件Zotero 插件
  • 邀请有礼
  • 套餐&价格
  • 历史记录
应用&插件
Suppr Zotero 插件Zotero 插件浏览器插件Mac 客户端Windows 客户端微信小程序
定价
高级版会员购买积分包购买API积分包
服务
文献检索文档翻译深度研究API 文档MCP 服务
关于我们
关于 Suppr公司介绍联系我们用户协议隐私条款
关注我们

Suppr 超能文献

核心技术专利:CN118964589B侵权必究
粤ICP备2023148730 号-1Suppr @ 2026

文献检索

告别复杂PubMed语法,用中文像聊天一样搜索,搜遍4000万医学文献。AI智能推荐,让科研检索更轻松。

立即免费搜索

文件翻译

保留排版,准确专业,支持PDF/Word/PPT等文件格式,支持 12+语言互译。

免费翻译文档

深度研究

AI帮你快速写综述,25分钟生成高质量综述,智能提取关键信息,辅助科研写作。

立即免费体验

缺氧通过调节mA甲基化介导的LncMIAT/miR-708-5p/p53轴触发心肌细胞凋亡。

Hypoxia triggers cardiomyocyte apoptosis via regulating the mA methylation-mediated LncMIAT/miR-708-5p/p53 axis.

作者信息

Shen Chuqiao, Chen Xiaoqi, Lin Yixuan, Yang Yan

机构信息

Department of Pharmacology, School of Basic Medical Science, Anhui Medical University, Hefei, Anhui, 230012, PR China.

Graduate School, Anhui University of Chinese Medicine, Hefei, Anhui, 230012, PR China.

出版信息

Heliyon. 2024 Jun 5;10(11):e32455. doi: 10.1016/j.heliyon.2024.e32455. eCollection 2024 Jun 15.

DOI:10.1016/j.heliyon.2024.e32455
PMID:38961902
原文链接:https://pmc.ncbi.nlm.nih.gov/articles/PMC11219354/
Abstract

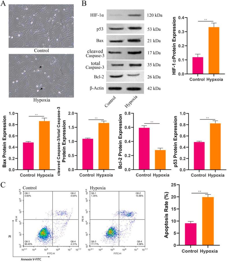
Long-time hypoxia induced cardiomyocyte apoptosis is an important mechanism of myocardial ischemia (MI) injury. Interestingly, long noncoding RNA myocardial infarction-associated transcript (LncMIAT) has been involved in the regulation of MI injury; however, the underlying mechanism by which LncMIAT affects the progression of hypoxia-induced cardiomyocyte apoptosis remains unclear. In the present study, hypoxia was found to promote cardiomyocyte apoptosis through an increased expression of LncMIAT . Biological investigations and dual-luciferase gene reporter assay further revealed that LncMIAT was able to bind with miR-708-5p to upregulate the p53-mediated cell death of the cardiomyocytes. Silencing of LncMIAT or overexpression of miR-708-5p led to a significant reduction in p53-mediated cardiomyocyte apoptosis. The methylated RNA immunoprecipitation (MeRIP)-qPCR results showed that hypoxia exerted its effects on LncMIAT through AKLBH5-N-methyladenosine (mA) methylation and therefore hypoxia was shown to trigger HL-1 cardiomyocyte apoptosis via the mA methylation-mediated LncMIAT/miR-708-5p/p53 axis. Silencing of AKLBH5 significantly alleviated the mA methylation-mediated LncMIAT upregulation and p53-mediated cardiomyocyte apoptosis, while promoted miR-708-5p expression. Taken together, the present study highlighted that LncMIAT could act as a key biological target during hypoxia-induced cardiomyocyte apoptosis. In addition, it was shown that hypoxia could promote cardiomyocyte apoptosis through regulation of the mA methylation-mediated LncMIAT/miR-708-5p/p53 signaling axis.

摘要

长期缺氧诱导的心肌细胞凋亡是心肌缺血(MI)损伤的重要机制。有趣的是,长链非编码RNA心肌梗死相关转录本(LncMIAT)已参与MI损伤的调控;然而,LncMIAT影响缺氧诱导的心肌细胞凋亡进程的潜在机制仍不清楚。在本研究中,发现缺氧通过增加LncMIAT的表达促进心肌细胞凋亡。生物学研究和双荧光素酶基因报告试验进一步表明,LncMIAT能够与miR-708-5p结合,上调p53介导的心肌细胞死亡。沉默LncMIAT或过表达miR-708-5p可显著减少p53介导的心肌细胞凋亡。甲基化RNA免疫沉淀(MeRIP)-qPCR结果表明,缺氧通过AKLBH5-N-甲基腺苷(mA)甲基化对LncMIAT发挥作用,因此缺氧通过mA甲基化介导的LncMIAT/miR-708-5p/p53轴触发HL-1心肌细胞凋亡。沉默AKLBH5可显著减轻mA甲基化介导的LncMIAT上调和p53介导的心肌细胞凋亡,同时促进miR-708-5p表达。综上所述,本研究强调LncMIAT可能是缺氧诱导心肌细胞凋亡过程中的关键生物学靶点。此外,研究表明缺氧可通过调节mA甲基化介导的LncMIAT/miR-708-5p/p53信号轴促进心肌细胞凋亡。

https://cdn.ncbi.nlm.nih.gov/pmc/blobs/09a9/11219354/9b9bdc814ca5/mmcfigs7.jpg
https://cdn.ncbi.nlm.nih.gov/pmc/blobs/09a9/11219354/123e0ad56133/gr1.jpg
https://cdn.ncbi.nlm.nih.gov/pmc/blobs/09a9/11219354/ef5f0aff34b8/gr2.jpg
https://cdn.ncbi.nlm.nih.gov/pmc/blobs/09a9/11219354/d8537378c063/gr3.jpg
https://cdn.ncbi.nlm.nih.gov/pmc/blobs/09a9/11219354/9ab6abfadf02/gr4.jpg
https://cdn.ncbi.nlm.nih.gov/pmc/blobs/09a9/11219354/94f0b3acc9b8/gr5.jpg
https://cdn.ncbi.nlm.nih.gov/pmc/blobs/09a9/11219354/8963cb4db867/gr6.jpg
https://cdn.ncbi.nlm.nih.gov/pmc/blobs/09a9/11219354/9bf2f3c0d825/gr7.jpg
https://cdn.ncbi.nlm.nih.gov/pmc/blobs/09a9/11219354/bca4a8e4e732/gr8.jpg
https://cdn.ncbi.nlm.nih.gov/pmc/blobs/09a9/11219354/07bdae28540a/gr9.jpg
https://cdn.ncbi.nlm.nih.gov/pmc/blobs/09a9/11219354/c2e0ba6291b2/gr10.jpg
https://cdn.ncbi.nlm.nih.gov/pmc/blobs/09a9/11219354/a2dc154f6896/mmcfigs1.jpg
https://cdn.ncbi.nlm.nih.gov/pmc/blobs/09a9/11219354/b6e0badd470f/mmcfigs2.jpg
https://cdn.ncbi.nlm.nih.gov/pmc/blobs/09a9/11219354/dbd6f3fbd958/mmcfigs3.jpg
https://cdn.ncbi.nlm.nih.gov/pmc/blobs/09a9/11219354/5993130f2614/mmcfigs4.jpg
https://cdn.ncbi.nlm.nih.gov/pmc/blobs/09a9/11219354/ba496515d09d/mmcfigs5.jpg
https://cdn.ncbi.nlm.nih.gov/pmc/blobs/09a9/11219354/13e2dcf47b6c/mmcfigs6.jpg
https://cdn.ncbi.nlm.nih.gov/pmc/blobs/09a9/11219354/9b9bdc814ca5/mmcfigs7.jpg
https://cdn.ncbi.nlm.nih.gov/pmc/blobs/09a9/11219354/123e0ad56133/gr1.jpg
https://cdn.ncbi.nlm.nih.gov/pmc/blobs/09a9/11219354/ef5f0aff34b8/gr2.jpg
https://cdn.ncbi.nlm.nih.gov/pmc/blobs/09a9/11219354/d8537378c063/gr3.jpg
https://cdn.ncbi.nlm.nih.gov/pmc/blobs/09a9/11219354/9ab6abfadf02/gr4.jpg
https://cdn.ncbi.nlm.nih.gov/pmc/blobs/09a9/11219354/94f0b3acc9b8/gr5.jpg
https://cdn.ncbi.nlm.nih.gov/pmc/blobs/09a9/11219354/8963cb4db867/gr6.jpg
https://cdn.ncbi.nlm.nih.gov/pmc/blobs/09a9/11219354/9bf2f3c0d825/gr7.jpg
https://cdn.ncbi.nlm.nih.gov/pmc/blobs/09a9/11219354/bca4a8e4e732/gr8.jpg
https://cdn.ncbi.nlm.nih.gov/pmc/blobs/09a9/11219354/07bdae28540a/gr9.jpg
https://cdn.ncbi.nlm.nih.gov/pmc/blobs/09a9/11219354/c2e0ba6291b2/gr10.jpg
https://cdn.ncbi.nlm.nih.gov/pmc/blobs/09a9/11219354/a2dc154f6896/mmcfigs1.jpg
https://cdn.ncbi.nlm.nih.gov/pmc/blobs/09a9/11219354/b6e0badd470f/mmcfigs2.jpg
https://cdn.ncbi.nlm.nih.gov/pmc/blobs/09a9/11219354/dbd6f3fbd958/mmcfigs3.jpg
https://cdn.ncbi.nlm.nih.gov/pmc/blobs/09a9/11219354/5993130f2614/mmcfigs4.jpg
https://cdn.ncbi.nlm.nih.gov/pmc/blobs/09a9/11219354/ba496515d09d/mmcfigs5.jpg
https://cdn.ncbi.nlm.nih.gov/pmc/blobs/09a9/11219354/13e2dcf47b6c/mmcfigs6.jpg
https://cdn.ncbi.nlm.nih.gov/pmc/blobs/09a9/11219354/9b9bdc814ca5/mmcfigs7.jpg

相似文献

1
Hypoxia triggers cardiomyocyte apoptosis via regulating the mA methylation-mediated LncMIAT/miR-708-5p/p53 axis.缺氧通过调节mA甲基化介导的LncMIAT/miR-708-5p/p53轴触发心肌细胞凋亡。
Heliyon. 2024 Jun 5;10(11):e32455. doi: 10.1016/j.heliyon.2024.e32455. eCollection 2024 Jun 15.
2
Overexpression of lncRNA HULC Attenuates Myocardial Ischemia/reperfusion Injury in Rat Models and Apoptosis of Hypoxia/reoxygenation Cardiomyocytes via Targeting miR-377-5p through NLRP3/Caspase‑1/IL‑1β Signaling Pathway Inhibition.长链非编码RNA HULC的过表达通过抑制NLRP3/半胱天冬酶-1/白细胞介素-1β信号通路靶向miR-377-5p,减轻大鼠模型中的心肌缺血/再灌注损伤及缺氧/复氧心肌细胞的凋亡。
Immunol Invest. 2021 Nov;50(8):925-938. doi: 10.1080/08820139.2020.1791178. Epub 2020 Jul 17.
3
Long Noncoding RNA Taurine-Upregulated Gene 1 Knockdown Protects Cardiomyocytes Against Hypoxia/Reoxygenation-induced Injury Through Regulating miR-532-5p/Sox8 Axis.长链非编码RNA牛磺酸上调基因1敲低通过调控miR-532-5p/Sox8轴保护心肌细胞免受缺氧/复氧诱导的损伤。
J Cardiovasc Pharmacol. 2020 Nov;76(5):556-563. doi: 10.1097/FJC.0000000000000895.
4
USP7, negatively regulated by miR-409-5p, aggravates hypoxia-induced cardiomyocyte injury.USP7 通过负调控 miR-409-5p 加重低氧诱导的心肌细胞损伤。
APMIS. 2021 Mar;129(3):152-162. doi: 10.1111/apm.13100. Epub 2020 Dec 12.
5
Long non-coding RNA SNHG15 regulates cardiomyocyte apoptosis after hypoxia/reperfusion injury via modulating miR-188-5p/PTEN axis.长链非编码RNA SNHG15通过调节miR-188-5p/PTEN轴调控缺氧/复灌注损伤后心肌细胞凋亡。
Arch Physiol Biochem. 2023 Apr;129(2):283-290. doi: 10.1080/13813455.2020.1819336. Epub 2020 Sep 24.
6
WTAP-mediated mA modification of lncRNA Snhg1 improves myocardial ischemia-reperfusion injury via miR-361-5p/OPA1-dependent mitochondrial fusion.WTAP 通过介导 lncRNA Snhg1 的 mA 修饰作用改善心肌缺血再灌注损伤,其作用机制是通过 miR-361-5p/OPA1 依赖性线粒体融合。
J Transl Med. 2024 May 25;22(1):499. doi: 10.1186/s12967-024-05330-4.
7
Effect of HIF-1α/miR-10b-5p/PTEN on Hypoxia-Induced Cardiomyocyte Apoptosis.缺氧诱导因子 1α/微小 RNA-10b-5p/磷酸酶与张力蛋白同源物对缺氧诱导的心肌细胞凋亡的影响。
J Am Heart Assoc. 2019 Sep 17;8(18):e011948. doi: 10.1161/JAHA.119.011948. Epub 2019 Sep 4.
8
Silencing long non-coding RNA MIAT ameliorates myocardial dysfunction induced by myocardial infarction MIAT/miR-10a-5p/EGR2 axis.沉默长非编码 RNA MIAT 可改善心肌梗死后心肌功能障碍 MIAT/miR-10a-5p/EGR2 轴。
Aging (Albany NY). 2021 Mar 26;13(8):11188-11206. doi: 10.18632/aging.202785.
9
AIFM1, negatively regulated by miR-145-5p, aggravates hypoxia-induced cardiomyocyte injury.AIFM1 受 miR-145-5p 的负调控,加重缺氧诱导的心肌细胞损伤。
Biomed J. 2022 Dec;45(6):870-882. doi: 10.1016/j.bj.2021.11.012. Epub 2021 Dec 1.
10
MicroRNA-148b-3p is involved in regulating hypoxia/reoxygenation-induced injury of cardiomyocytes in vitro through modulating SIRT7/p53 signaling.microRNA-148b-3p 通过调节 SIRT7/p53 信号通路参与调控体外缺氧/复氧诱导的心肌细胞损伤。
Chem Biol Interact. 2018 Dec 25;296:211-219. doi: 10.1016/j.cbi.2018.10.003. Epub 2018 Oct 9.

引用本文的文献

1
m6A modification of non‑coding RNA: Mechanisms, functions and potential values in human diseases (Review).非编码RNA的m6A修饰:机制、功能及在人类疾病中的潜在价值(综述)
Int J Mol Med. 2025 Oct;56(4). doi: 10.3892/ijmm.2025.5605. Epub 2025 Aug 8.
2
Tissue engineering with targeted delivery of nanotized S-nitrosyl mutant of NEMO ameliorates myocardial infarction.靶向递送纳米化NEMO S-亚硝基化突变体的组织工程改善心肌梗死。
Nanomedicine (Lond). 2025 May;20(10):1085-1099. doi: 10.1080/17435889.2025.2491989. Epub 2025 Apr 16.
3
The potential value of microRNA-409-5p-mediated negative regulation of USP7 in the diagnosis and treatment of acute myocardial infarction.

本文引用的文献

1
The m6A-induced lncRNA CASC8 promotes proliferation and chemoresistance via upregulation of hnRNPL in esophageal squamous cell carcinoma.m6A 诱导的长链非编码 RNA CASC8 通过上调食管鳞状细胞癌中的 hnRNPL 促进增殖和化疗耐药性。
Int J Biol Sci. 2022 Jul 18;18(13):4824-4836. doi: 10.7150/ijbs.71234. eCollection 2022.
2
Transcriptome-wide analysis of glioma stem cell specific m6A modifications in long-non-coding RNAs.长链非编码 RNA 中胶质瘤干细胞特异性 m6A 修饰的转录组分析。
Sci Rep. 2022 Mar 31;12(1):5431. doi: 10.1038/s41598-022-08616-z.
3
Signaling pathways and targeted therapy for myocardial infarction.
微小RNA-409-5p介导的泛素特异性蛋白酶7负调控在急性心肌梗死诊断和治疗中的潜在价值
BMC Cardiovasc Disord. 2025 Mar 8;25(1):167. doi: 10.1186/s12872-025-04590-2.
心肌梗死的信号通路和靶向治疗。
Signal Transduct Target Ther. 2022 Mar 10;7(1):78. doi: 10.1038/s41392-022-00925-z.
4
ALKBH5 Regulates SPHK1-Dependent Endothelial Cell Angiogenesis Following Ischemic Stress.ALKBH5在缺血应激后调节鞘氨醇激酶1依赖的内皮细胞血管生成。
Front Cardiovasc Med. 2022 Jan 20;8:817304. doi: 10.3389/fcvm.2021.817304. eCollection 2021.
5
Association of Angio-LncRNAs MIAT rs1061540/MALAT1 rs3200401 Molecular Variants with Gensini Score in Coronary Artery Disease Patients Undergoing Angiography.血管长链非编码 RNA MIAT rs1061540/MALAT1 rs3200401 分子变异与行冠状动脉造影术的冠心病患者 Gensini 评分的关系。
Biomolecules. 2022 Jan 15;12(1):137. doi: 10.3390/biom12010137.
6
Mettl14 Attenuates Cardiac Ischemia/Reperfusion Injury by Regulating Wnt1/β-Catenin Signaling Pathway.Mettl14通过调节Wnt1/β-连环蛋白信号通路减轻心脏缺血/再灌注损伤。
Front Cell Dev Biol. 2021 Dec 16;9:762853. doi: 10.3389/fcell.2021.762853. eCollection 2021.
7
Novel Insights Into the Potential Mechanisms of N6-Methyladenosine RNA Modification on Sepsis-Induced Cardiovascular Dysfunction: An Update Summary on Direct and Indirect Evidences.N6-甲基腺苷RNA修饰在脓毒症诱导的心血管功能障碍中潜在机制的新见解:直接和间接证据的最新总结
Front Cell Dev Biol. 2021 Nov 12;9:772921. doi: 10.3389/fcell.2021.772921. eCollection 2021.
8
ALKBH5 Facilitates Hypoxia-Induced Paraspeckle Assembly and IL8 Secretion to Generate an Immunosuppressive Tumor Microenvironment.ALKBH5 促进缺氧诱导的核小体组装和 IL8 分泌,以产生免疫抑制性肿瘤微环境。
Cancer Res. 2021 Dec 1;81(23):5876-5888. doi: 10.1158/0008-5472.CAN-21-1456. Epub 2021 Oct 20.
9
Long Noncoding RNA Controls Advanced Atherosclerotic Lesion Formation and Plaque Destabilization.长链非编码 RNA 控制动脉粥样硬化病变的形成和斑块不稳定。
Circulation. 2021 Nov 9;144(19):1567-1583. doi: 10.1161/CIRCULATIONAHA.120.052023. Epub 2021 Oct 14.
10
Excessive Hypoxia-Inducible Factor-1α Expression Induces Cardiac Rupture via p53-Dependent Apoptosis After Myocardial Infarction.过度缺氧诱导因子-1α表达通过 p53 依赖性细胞凋亡导致心肌梗死后心脏破裂。
J Am Heart Assoc. 2021 Sep 7;10(17):e020895. doi: 10.1161/JAHA.121.020895. Epub 2021 Sep 2.