Suppr超能文献

白细胞介素-5 通过 STAT3 通路减轻血管紧张素 II 输注小鼠的心脏重构。

Interleukin-5 alleviates cardiac remodelling via the STAT3 pathway in angiotensin II-infused mice.

机构信息

Department of Cardiovascular Medicine, The First Affiliated Hospital of Ningbo University, Ningbo, China.

Cardiovascular Medicine, The Second Affiliated Hospital of University of South China, Hengyang, China.

出版信息

J Cell Mol Med. 2024 Jul;28(13):e18493. doi: 10.1111/jcmm.18493.

Abstract

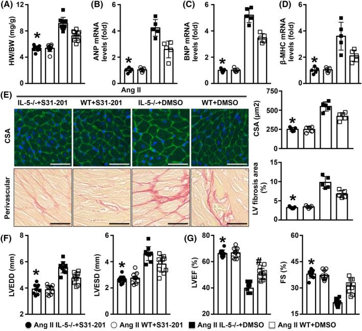
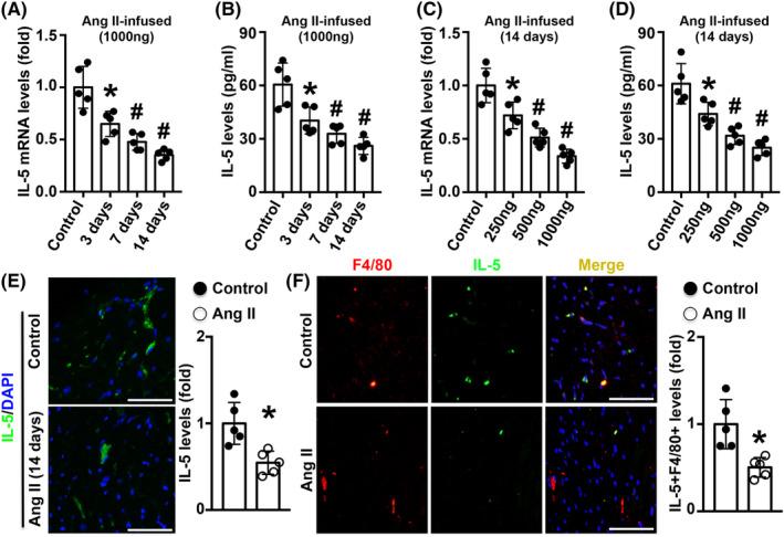
Interleukin-5 (IL-5) has been reported to be involved in cardiovascular diseases, such as atherosclerosis and cardiac injury. This study aimed to investigate the effects of IL-5 on cardiac remodelling. Mice were infused with angiotensin II (Ang II), and the expression and source of cardiac IL-5 were analysed. The results showed that cardiac IL-5 expression was time- and dose-dependently decreased after Ang II infusion, and was mainly derived from cardiac macrophages. Additionally, IL-5-knockout (IL-5-/-) mice were used to observe the effects of IL-5 knockout on Ang II-induced cardiac remodelling. We found knockout of IL-5 significantly increased the expression of cardiac hypertrophy markers, elevated myocardial cell cross-sectional areas and worsened cardiac dysfunction in Ang II-infused mice. IL-5 deletion also promoted M2 macrophage differentiation and exacerbated cardiac fibrosis. Furthermore, the effects of IL-5 deletion on cardiac remodelling was detected after the STAT3 pathway was inhibited by S31-201. The effects of IL-5 on cardiac remodelling and M2 macrophage differentiation were reversed by S31-201. Finally, the effects of IL-5 on macrophage differentiation and macrophage-related cardiac hypertrophy and fibrosis were analysed in vitro. IL-5 knockout significantly increased the Ang II-induced mRNA expression of cardiac hypertrophy markers in myocardial cells that were co-cultured with macrophages, and this effect was reversed by S31-201. Similar trends in the mRNA levels of fibrosis markers were observed when cardiac fibroblasts and macrophages were co-cultured. In conclusions, IL-5 deficiency promote the differentiation of M2 macrophages by activating the STAT3 pathway, thereby exacerbating cardiac remodelling in Ang II-infused mice. IL-5 may be a potential target for the clinical prevention of cardiac remodelling.

摘要

白细胞介素-5(IL-5)已被报道参与心血管疾病,如动脉粥样硬化和心肌损伤。本研究旨在探讨 IL-5 对心肌重构的影响。通过给小鼠输注血管紧张素 II(Ang II),分析心脏 IL-5 的表达和来源。结果表明,Ang II 输注后,心脏 IL-5 的表达呈时间和剂量依赖性下降,主要来源于心脏巨噬细胞。此外,还使用白细胞介素-5 基因敲除(IL-5-/-)小鼠观察 IL-5 敲除对 Ang II 诱导的心肌重构的影响。我们发现,IL-5 敲除显著增加了心脏肥大标志物的表达,增加了心肌细胞的横截面积,并加重了 Ang II 输注小鼠的心脏功能障碍。IL-5 缺失还促进了 M2 巨噬细胞分化,并加剧了心脏纤维化。此外,通过抑制 STAT3 通路(S31-201)检测了 IL-5 缺失对心脏重构的影响。S31-201 逆转了 IL-5 缺失对心脏重构和 M2 巨噬细胞分化的影响。最后,在体外分析了 IL-5 对巨噬细胞分化以及巨噬细胞相关心肌肥大和纤维化的影响。IL-5 敲除显著增加了与巨噬细胞共培养的心肌细胞中 Ang II 诱导的心脏肥大标志物的 mRNA 表达,S31-201 逆转了这一效应。当心脏成纤维细胞和巨噬细胞共培养时,观察到纤维化标志物的 mRNA 水平也有类似的趋势。总之,IL-5 缺乏通过激活 STAT3 通路促进 M2 巨噬细胞分化,从而加重 Ang II 输注小鼠的心脏重构。IL-5 可能是临床预防心脏重构的一个潜在靶点。

https://cdn.ncbi.nlm.nih.gov/pmc/blobs/df51/11223166/a0f6a825a959/JCMM-28-e18493-g006.jpg

文献AI研究员

20分钟写一篇综述,助力文献阅读效率提升50倍。

立即体验

用中文搜PubMed

大模型驱动的PubMed中文搜索引擎

马上搜索

文档翻译

学术文献翻译模型,支持多种主流文档格式。

立即体验