Department of Cardiology, The People's Hospital of Guangxi Zhuang Autonomous Region, Nanning, China.
Department of Cardiology, Hubei Key Laboratory of Cardiology, Renmin Hospital of Wuhan University, Cardiovascular Research Institute, Wuhan University, Wuhan 430060, China.
Mediators Inflamm. 2017;2017:5635929. doi: 10.1155/2017/5635929. Epub 2017 Nov 22.
Interleukin- (IL-) 22 is considered a proinflammatory cytokine. Recent evidence has demonstrated that it plays a role in cardiovascular diseases. In the recent study, we investigate whether IL-22 is involved in cardiac hypertrophy.
Angiotensin II was used to build hypertrophy model and the IL-22 and IL-22 receptor 1 (IL-22R1) levels in heart tissue were measured. In addition, angiotensin II-treated mice received an injection of anti-IL-22-neutralizing antibody (nAb) to investigate the effects of IL-22 nAb on myocardial hypertrophy, cardiac function, and cardiac fibrosis; the activation of the signaling pathway and the prohypertrophic inflammatory cytokine mRNA levels was detected. Furthermore, the effect of IL-22 nAb on angiotensin II-induced hypertrophy in vitro was also determined.
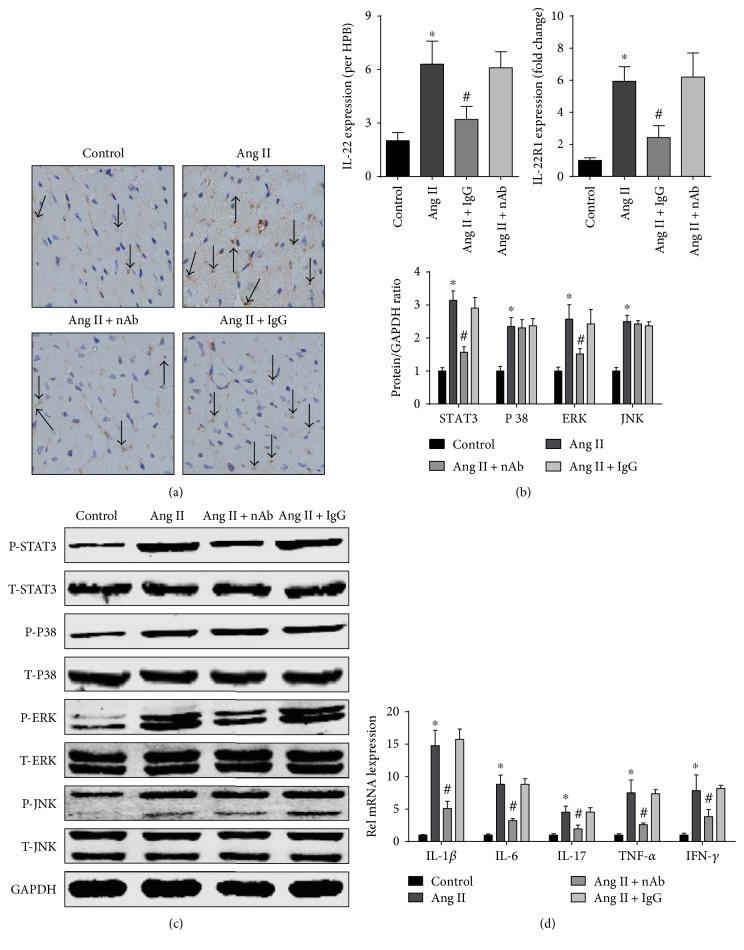
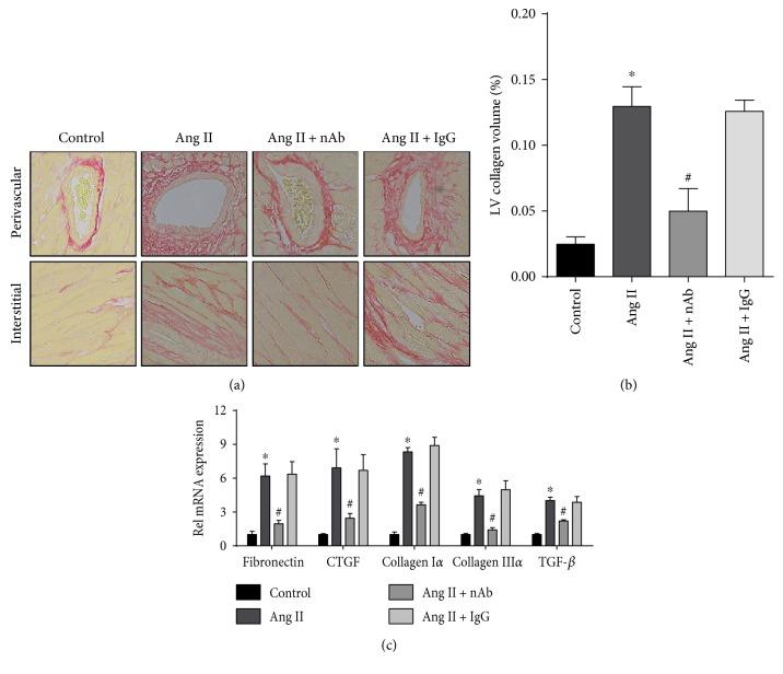
IL-22 and IL-22R1 levels were significantly increased after angiotensin II infusion. Anti-IL-22 nAb significantly alleviated the severity of hypertrophy, prevented systolic and diastolic abnormalities, reduced cardiac fibrosis, STAT3 and ERK phosphorylation, and downregulated the mRNA expression of IL-17, IL-6, IL-1, IFN-, and TNF-. In addition, IL-22 nAb attenuated angiotensin II-induced hypertrophy in H9C2 cells.
Our data demonstrated that neutralization of IL-22 alleviated angiotensin II-induced cardiac hypertrophy. The downregulation of IL-22 may be a novel therapeutic strategy to prevent cardiac hypertrophy.
白细胞介素-(IL-)22 被认为是一种促炎细胞因子。最近的证据表明,它在心血管疾病中发挥作用。在最近的研究中,我们研究了 IL-22 是否参与了心肌肥大。
用血管紧张素 II 构建肥大模型,测量心脏组织中 IL-22 和 IL-22 受体 1(IL-22R1)的水平。此外,用血管紧张素 II 处理的小鼠接受抗 IL-22 中和抗体(nAb)注射,以研究 IL-22 nAb 对心肌肥大、心功能和心肌纤维化的影响;检测信号通路的激活和促肥厚炎症细胞因子的 mRNA 水平。此外,还确定了 IL-22 nAb 对体外血管紧张素 II 诱导的肥大的影响。
血管紧张素 II 输注后,IL-22 和 IL-22R1 水平显著升高。抗 IL-22 nAb 显著减轻了肥大的严重程度,防止了收缩和舒张异常,减少了心肌纤维化、STAT3 和 ERK 磷酸化,并下调了 IL-17、IL-6、IL-1、IFN-和 TNF-的 mRNA 表达。此外,IL-22 nAb 减轻了 H9C2 细胞中血管紧张素 II 诱导的肥大。
我们的数据表明,中和 IL-22 减轻了血管紧张素 II 诱导的心肌肥大。下调 IL-22 可能是预防心肌肥大的一种新的治疗策略。