Public Health and Integrated Toxicology Division, Center for Public Health and Environmental Assessment, United States Environmental Protection Agency, Research Triangle Park, NC 27709, USA.
Public Health and Integrated Toxicology Division, Center for Public Health and Environmental Assessment, United States Environmental Protection Agency, Research Triangle Park, NC 27709, USA; Oak Ridge Institute for Science and Education, Oak Ridge 37831, TN, USA.
Environ Int. 2024 Aug;190:108838. doi: 10.1016/j.envint.2024.108838. Epub 2024 Jun 19.
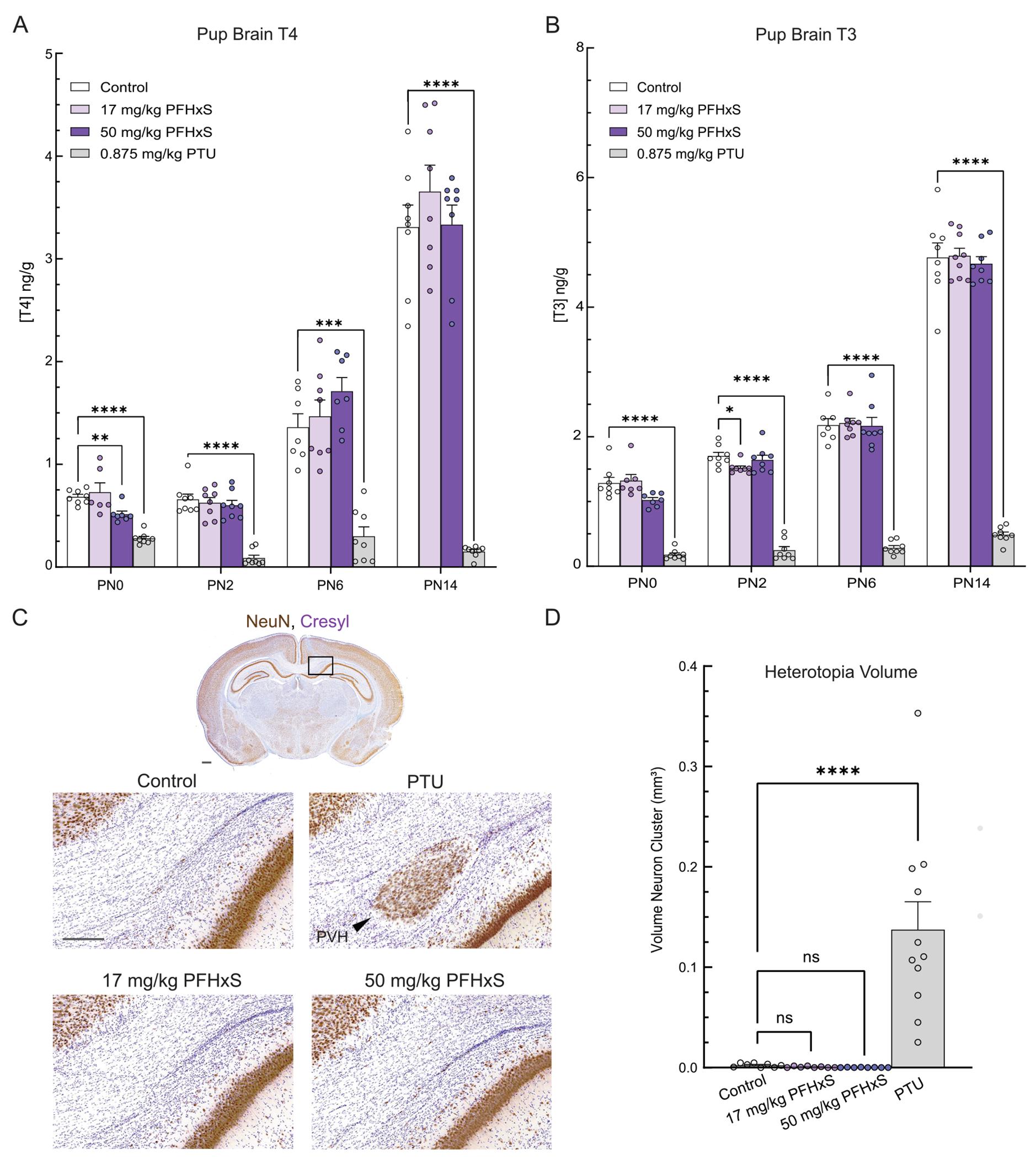
Known as "forever chemicals", per- and polyfluoroalkyl substances (PFAS) are synthetic compounds used in consumer goods but pose significant public health concerns, including disruption of the thyroid system. As thyroid hormones (THs) are required for normal brain development, PFAS may also be developmental neurotoxicants. However, this is not well understood. Here we examine the endocrine and neurodevelopmental consequences of perfluorohexane sulfonate (PFHxS) exposure in pregnant, lactating, and developing rats, and compare its effects to an anti-thyroid pharmaceutical (propylthiouracil, PTU) that induces thyroid-mediated developmental neurotoxicity. We show that PFHxS dramatically reduces maternal serum thyroxine (T4), nearly equivalently to PTU (-55 and -51%, respectively). However, only PTU increases thyroid stimulating hormone. The lactational transfer of PFHxS is significant and reduces pup serum T4 across the postnatal period. Surprisingly, brain THs are only minimally decreased by PFHxS, whereas PTU drastically diminishes them. Evaluation of brain TH action by phenotyping, RNA-Sequencing, and quantification of radial glia cell morphology supports that PTU interrupts TH signaling while PFHxS has limited to no effect. These data show that PFHxS induces abnormal serum TH profiles; however, there were no indications of hypothyroidism in the postnatal brain. We suggest the stark differences between the neurodevelopmental effects of PFHxS and a typical antithyroid agent may be due to its interaction with TH distributing proteins like transthyretin.
被称为“永久性化学物质”的全氟和多氟烷基物质(PFAS)是用于消费品的合成化合物,但它们对公共健康构成了重大威胁,包括甲状腺系统紊乱。由于甲状腺激素(THs)是正常大脑发育所必需的,PFAS 也可能是发育神经毒物。然而,这一点还不是很清楚。在这里,我们研究了全氟己烷磺酸(PFHxS)在怀孕、哺乳期和发育中的大鼠中的内分泌和神经发育后果,并将其与一种抗甲状腺药物(丙基硫氧嘧啶,PTU)进行了比较,该药物诱导甲状腺介导的发育神经毒性。我们表明,PFHxS 显著降低了母体血清甲状腺素(T4),与 PTU 相当(分别为-55%和-51%)。然而,只有 PTU 会增加甲状腺刺激素。PFHxS 的哺乳期转移是显著的,并在整个产后期间降低了幼仔血清 T4。令人惊讶的是,PFHxS 对大脑 THs 的影响很小,而 PTU 则大大降低了它们。通过表型、RNA 测序和放射状胶质细胞形态的定量评估,TH 信号转导表明 PTU 中断了 TH 信号转导,而 PFHxS 则几乎没有影响。这些数据表明,PFHxS 会导致血清 TH 谱异常;然而,在产后大脑中没有出现甲状腺功能减退的迹象。我们认为,PFHxS 和典型抗甲状腺药物在神经发育方面的影响存在显著差异,可能是由于其与甲状腺转运蛋白等 TH 分布蛋白相互作用所致。