Suppr超能文献

用于检测人类和小鼠组织蛋白酶 K 活性的可逆和不可逆的共价探针的开发与应用,揭示核活性。

Development and Application of Reversible and Irreversible Covalent Probes for Human and Mouse Cathepsin-K Activity Detection, Revealing Nuclear Activity.

机构信息

The Institute for Drug Research, The School of Pharmacy, The Faculty of Medicine, The Hebrew University of Jerusalem, Jerusalem, 9112001, Israel.

Department of Biochemistry, Molecular and Structural Biology, J. Stefan Institute, Ljubljana, SI-1000, Slovenia.

出版信息

Adv Sci (Weinh). 2024 Oct;11(38):e2401518. doi: 10.1002/advs.202401518. Epub 2024 Jul 5.

Abstract

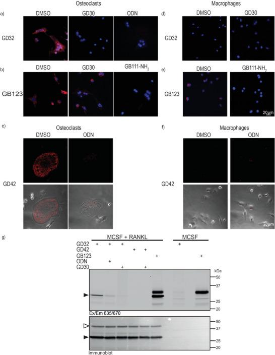
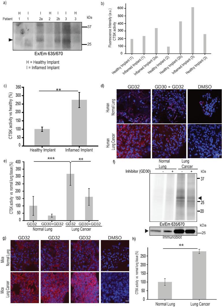
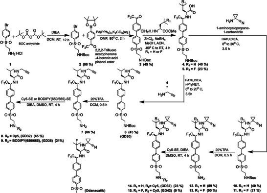
Cathepsin-K (CTSK) is an osteoclast-secreted cysteine protease that efficiently cleaves extracellular matrices and promotes bone homeostasis and remodeling, making it an excellent therapeutic target. Detection of CTSK activity in complex biological samples using tailored tools such as activity-based probes (ABPs) will aid tremendously in drug development. Here, potent and selective CTSK probes are designed and created, comparing irreversible and reversible covalent ABPs with improved recognition components and electrophiles. The newly developed CTSK ABPs precisely detect active CTSK in mouse and human cells and tissues, from diseased and healthy states such as inflamed tooth implants, osteoclasts, and lung samples, indicating changes in CTSK's activity in the pathological samples. These probes are used to study how acidic pH stimulates mature CTSK activation, specifically, its transition from pro-form to mature form. Furthermore, this study reveals for the first time, why intact cells and cell lysate exhibit diverse CTSK activity while having equal levels of mature CTSK enzyme. Interestingly, these tools enabled the discovery of active CTSK in human osteoclast nuclei and in the nucleoli. Altogether, these novel probes are excellent research tools and can be applied in vivo to examine CTSK activity and inhibition in diverse diseases without immunogenicity hazards.

摘要

组织蛋白酶 K(CTSK)是一种破骨细胞分泌的半胱氨酸蛋白酶,能够有效地切割细胞外基质,促进骨稳态和重塑,使其成为一个极好的治疗靶点。使用定制工具(如活性探针)在复杂的生物样本中检测 CTSK 活性,将极大地有助于药物开发。本文设计并创建了强效且选择性的 CTSK 探针,比较了具有改进识别组件和电负性基团的不可逆和可逆共价 ABP。新开发的 CTSK ABP 能够精确检测来自患病和健康状态(如发炎的牙种植体、破骨细胞和肺样本)的小鼠和人细胞及组织中的活性 CTSK,表明 CTSK 活性在病理样本中的变化。这些探针用于研究酸性 pH 如何刺激成熟 CTSK 的激活,特别是其从原形式到成熟形式的转变。此外,本研究首次揭示了为什么完整细胞和细胞裂解物表现出不同的 CTSK 活性,而成熟 CTSK 酶的水平相等。有趣的是,这些工具使人们能够发现人类破骨细胞核和核仁中的活性 CTSK。总之,这些新型探针是出色的研究工具,可在体内应用于研究各种疾病中的 CTSK 活性和抑制,而不会产生免疫原性危险。

https://cdn.ncbi.nlm.nih.gov/pmc/blobs/b391/11481179/d6c216cb0d3f/ADVS-11-2401518-g007.jpg

文献检索

告别复杂PubMed语法,用中文像聊天一样搜索,搜遍4000万医学文献。AI智能推荐,让科研检索更轻松。

立即免费搜索

文件翻译

保留排版,准确专业,支持PDF/Word/PPT等文件格式,支持 12+语言互译。

免费翻译文档

深度研究

AI帮你快速写综述,25分钟生成高质量综述,智能提取关键信息,辅助科研写作。

立即免费体验