• 文献检索
  • 文档翻译
  • 深度研究
  • 学术资讯
  • Suppr Zotero 插件Zotero 插件
  • 邀请有礼
  • 套餐&价格
  • 历史记录
应用&插件
Suppr Zotero 插件Zotero 插件浏览器插件Mac 客户端Windows 客户端微信小程序
定价
高级版会员购买积分包购买API积分包
服务
文献检索文档翻译深度研究API 文档MCP 服务
关于我们
关于 Suppr公司介绍联系我们用户协议隐私条款
关注我们

Suppr 超能文献

核心技术专利:CN118964589B侵权必究
粤ICP备2023148730 号-1Suppr @ 2026

文献检索

告别复杂PubMed语法,用中文像聊天一样搜索,搜遍4000万医学文献。AI智能推荐,让科研检索更轻松。

立即免费搜索

文件翻译

保留排版,准确专业,支持PDF/Word/PPT等文件格式,支持 12+语言互译。

免费翻译文档

深度研究

AI帮你快速写综述,25分钟生成高质量综述,智能提取关键信息,辅助科研写作。

立即免费体验

MBNL2通过抑制Krüppel样因子4的SUMO化来促进衰老相关的心脏纤维化。

MBNL2 promotes aging-related cardiac fibrosis via inhibited SUMOylation of Krüppel-like factor4.

作者信息

Lu Jing, Zhao Qi, Wang Lu, Li Jiahao, Wang Hongyan, Lv Lin, Yuan Meng, Chen Qiuyu, Zhang Zixin, Luo Dankun, Sheng Siqi, Yuan Keying, Liu Guannan, Liu Mingyu, Shi Yuanqi, Guo Yuanyuan, Dong Zengxiang

机构信息

Department of Pharmacy, The First Affiliated Hospital of Harbin Medical University, Youzheng Street, Nangang District, Harbin 150001, China.

The Key Laboratory of Cardiovascular Disease Acousto-Optic Electromagnetic Diagnosis and Treatment in Heilongjiang Province, The First Affiliated Hospital of Harbin Medical University, Youzheng Street, Nangang District, Harbin150001, China.

出版信息

iScience. 2024 Jun 3;27(7):110163. doi: 10.1016/j.isci.2024.110163. eCollection 2024 Jul 19.

DOI:10.1016/j.isci.2024.110163
PMID:38974966
原文链接:https://pmc.ncbi.nlm.nih.gov/articles/PMC11226984/
Abstract

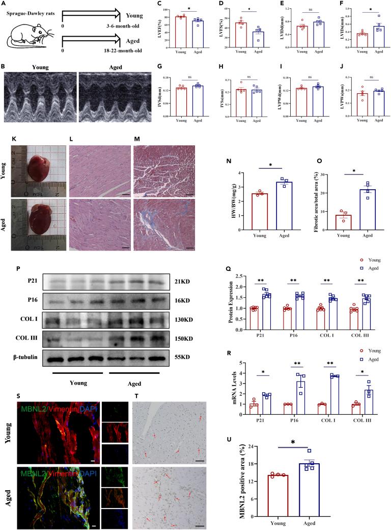
Aging-related cardiac fibrosis represents the principal pathological progression in cardiovascular aging. The Muscleblind-like splicing regulator 2 (MBNL2) has been unequivocally established as being associated with cardiovascular diseases. Nevertheless, its role in aging-related cardiac fibrosis remains unexplored. This investigation revealed an elevation of MBNL2 levels in the aged heart and senescent cardiac fibroblasts. Notably, the inhibition of MBNL2 demonstrated a capacity to mitigate HO-induced myofibroblast transformation and aging-related cardiac fibrosis. Further mechanistic exploration unveiled that aging heightened the expression of SENP1 and impeded the SUMO1 binding with KLF4, and SUMOylation of KLF4 effectively increased by the inhibition of MBNL2. Additionally, the inhibition of TGF-β1/SMAD3 signaling attenuated the impact of over-expression of MBNL2 in inducing senescence and cardiac fibrosis. MBNL2, by orchestrating SUMOylation of KLF4, upregulating the TGF-β1/SMAD3 signaling pathway, emerges as a significant promoter of aging-related cardiac fibrosis. This discovery identifies a novel regulatory target for managing aging-related cardiac fibrosis.

摘要

衰老相关的心脏纤维化是心血管衰老的主要病理进程。肌肉盲样剪接调节因子2(MBNL2)已被明确证实与心血管疾病有关。然而,其在衰老相关心脏纤维化中的作用仍未得到探索。本研究发现老年心脏和衰老心脏成纤维细胞中MBNL2水平升高。值得注意的是,抑制MBNL2显示出减轻过氧化氢诱导的成肌纤维细胞转化和衰老相关心脏纤维化的能力。进一步的机制探索表明,衰老会增加SENP1的表达并阻碍SUMO1与KLF4的结合,而抑制MBNL2可有效增加KLF4的SUMO化。此外,抑制TGF-β1/SMAD3信号通路可减弱MBNL2过表达在诱导衰老和心脏纤维化方面的影响。MBNL2通过协调KLF4的SUMO化,上调TGF-β1/SMAD3信号通路,成为衰老相关心脏纤维化的重要促进因子。这一发现为治疗衰老相关心脏纤维化确定了一个新的调控靶点。

https://cdn.ncbi.nlm.nih.gov/pmc/blobs/3756/11226984/63787f74f81c/gr7.jpg
https://cdn.ncbi.nlm.nih.gov/pmc/blobs/3756/11226984/e96be690a834/fx1.jpg
https://cdn.ncbi.nlm.nih.gov/pmc/blobs/3756/11226984/23c57b06aba3/gr1.jpg
https://cdn.ncbi.nlm.nih.gov/pmc/blobs/3756/11226984/ceac88e3b131/gr2.jpg
https://cdn.ncbi.nlm.nih.gov/pmc/blobs/3756/11226984/2110f6168f02/gr3.jpg
https://cdn.ncbi.nlm.nih.gov/pmc/blobs/3756/11226984/c34797bc0ef9/gr4.jpg
https://cdn.ncbi.nlm.nih.gov/pmc/blobs/3756/11226984/2900f3d0b7de/gr5.jpg
https://cdn.ncbi.nlm.nih.gov/pmc/blobs/3756/11226984/5a9ba3139c98/gr6.jpg
https://cdn.ncbi.nlm.nih.gov/pmc/blobs/3756/11226984/63787f74f81c/gr7.jpg
https://cdn.ncbi.nlm.nih.gov/pmc/blobs/3756/11226984/e96be690a834/fx1.jpg
https://cdn.ncbi.nlm.nih.gov/pmc/blobs/3756/11226984/23c57b06aba3/gr1.jpg
https://cdn.ncbi.nlm.nih.gov/pmc/blobs/3756/11226984/ceac88e3b131/gr2.jpg
https://cdn.ncbi.nlm.nih.gov/pmc/blobs/3756/11226984/2110f6168f02/gr3.jpg
https://cdn.ncbi.nlm.nih.gov/pmc/blobs/3756/11226984/c34797bc0ef9/gr4.jpg
https://cdn.ncbi.nlm.nih.gov/pmc/blobs/3756/11226984/2900f3d0b7de/gr5.jpg
https://cdn.ncbi.nlm.nih.gov/pmc/blobs/3756/11226984/5a9ba3139c98/gr6.jpg
https://cdn.ncbi.nlm.nih.gov/pmc/blobs/3756/11226984/63787f74f81c/gr7.jpg

相似文献

1
MBNL2 promotes aging-related cardiac fibrosis via inhibited SUMOylation of Krüppel-like factor4.MBNL2通过抑制Krüppel样因子4的SUMO化来促进衰老相关的心脏纤维化。
iScience. 2024 Jun 3;27(7):110163. doi: 10.1016/j.isci.2024.110163. eCollection 2024 Jul 19.
2
Glucosamine impedes transforming growth factor β1-mediated corneal fibroblast differentiation by targeting Krüppel-like factor 4.氨基葡萄糖通过靶向 Kruppel 样因子 4 抑制转化生长因子 β1 介导的角膜成纤维细胞分化。
J Biomed Sci. 2019 Oct 9;26(1):72. doi: 10.1186/s12929-019-0566-1.
3
FSTL1 promotes alveolar epithelial cell aging and worsens pulmonary fibrosis by affecting SENP1-mediated DeSUMOylation.FSTL1 通过影响 SENP1 介导的去 SUMOylation 促进肺泡上皮细胞衰老并加重肺纤维化。
Cell Biol Int. 2023 Oct;47(10):1716-1727. doi: 10.1002/cbin.12062. Epub 2023 Jun 27.
4
Krüppel-like factor 4 transcriptionally regulates TGF-β1 and contributes to cardiac myofibroblast differentiation.Krüppel 样因子 4 转录调控 TGF-β1 并促进心肌成纤维细胞分化。
PLoS One. 2013 Apr 30;8(4):e63424. doi: 10.1371/journal.pone.0063424. Print 2013.
5
CTRP3 attenuates post-infarct cardiac fibrosis by targeting Smad3 activation and inhibiting myofibroblast differentiation.CTRP3通过靶向Smad3激活并抑制肌成纤维细胞分化来减轻梗死后心脏纤维化。
J Mol Med (Berl). 2015 Dec;93(12):1311-25. doi: 10.1007/s00109-015-1309-8. Epub 2015 Jul 3.
6
Upregulation of Transient Receptor Potential Canonical Type 3 Channel via AT1R/TGF-1/Smad2/3 Induces Atrial Fibrosis in Aging and Spontaneously Hypertensive Rats.瞬时受体电位经典型通道 3 通过 AT1R/TGF-1/Smad2/3 的上调诱导衰老和自发性高血压大鼠的心房纤维化。
Oxid Med Cell Longev. 2019 Nov 23;2019:4025496. doi: 10.1155/2019/4025496. eCollection 2019.
7
Ginkgolic acid improves bleomycin-induced pulmonary fibrosis by inhibiting SMAD4 SUMOylation.银杏酸通过抑制 SMAD4 SUMOylation 改善博来霉素诱导的肺纤维化。
Oxid Med Cell Longev. 2022 Jun 6;2022:8002566. doi: 10.1155/2022/8002566. eCollection 2022.
8
Cytokine receptor-like factor 1 (CRLF1) promotes cardiac fibrosis via ERK1/2 signaling pathway.细胞因子受体样因子 1(CRLF1)通过 ERK1/2 信号通路促进心脏纤维化。
J Zhejiang Univ Sci B. 2023 Aug 15;24(8):682-697. doi: 10.1631/jzus.B2200506.
9
TGF-β1-PML SUMOylation-peptidyl-prolyl cis-trans isomerase NIMA-interacting 1 (Pin1) form a positive feedback loop to regulate cardiac fibrosis.TGF-β1-PML SUMOylation-peptidyl-prolyl cis-trans isomerase NIMA-interacting 1 (Pin1) 形成正反馈环以调节心脏纤维化。
J Cell Physiol. 2019 May;234(5):6263-6273. doi: 10.1002/jcp.27357. Epub 2018 Sep 24.
10
Notch3 Ameliorates Cardiac Fibrosis After Myocardial Infarction by Inhibiting the TGF-β1/Smad3 Pathway.Notch3通过抑制TGF-β1/Smad3信号通路改善心肌梗死后的心脏纤维化。
Cardiovasc Toxicol. 2016 Oct;16(4):316-24. doi: 10.1007/s12012-015-9341-z.

引用本文的文献

1
Functions of the Muscleblind-like protein family and their role in disease.肌肉盲样蛋白家族的功能及其在疾病中的作用。
Cell Commun Signal. 2025 Feb 18;23(1):97. doi: 10.1186/s12964-025-02102-5.
2
Exploring the Impact of Microgravity on Gene Expression: Dysregulated Pathways and Candidate Repurposed Drugs.探索微重力对基因表达的影响:失调的通路及候选重新利用药物。
Int J Mol Sci. 2025 Feb 2;26(3):1287. doi: 10.3390/ijms26031287.
3
DsbA-L activates TGF-β1/SMAD3 signaling and M2 macrophage polarization by stimulating AKT1 and NLRP3 to promote pulmonary fibrosis.

本文引用的文献

1
Inhibition of miR-25 Ameliorates Cardiac Dysfunction and Fibrosis by Restoring Krüppel-like Factor 4 Expression.抑制 miR-25 通过恢复 Krüppel 样因子 4 的表达来改善心脏功能障碍和纤维化。
Int J Mol Sci. 2023 Aug 4;24(15):12434. doi: 10.3390/ijms241512434.
2
Cellular and Molecular Mechanisms in Idiopathic Pulmonary Fibrosis.特发性肺纤维化的细胞和分子机制。
Adv Respir Med. 2023 Jan 31;91(1):26-48. doi: 10.3390/arm91010005.
3
Accelerated ageing and coronary microvascular dysfunction in chronic heart failure in Tgαq*44 mice.
Discoidin domain receptor A-L 通过激活 AKT1 和 NLRP3 来激活 TGF-β1/SMAD3 信号通路并促进 M2 巨噬细胞极化,从而促进肺纤维化。
Mol Med. 2024 Nov 23;30(1):228. doi: 10.1186/s10020-024-00983-9.
4
CheekAge, a next-generation epigenetic buccal clock, is predictive of mortality in human blood.CheekAge,一种新一代的表观遗传口腔时钟,可预测人类血液中的死亡率。
Front Aging. 2024 Oct 1;5:1460360. doi: 10.3389/fragi.2024.1460360. eCollection 2024.
Tgαq*44 小鼠慢性心力衰竭中的加速老化和冠状动脉微血管功能障碍。
Geroscience. 2023 Jun;45(3):1619-1648. doi: 10.1007/s11357-022-00716-y. Epub 2023 Jan 24.
4
Hallmarks of aging: An expanding universe.衰老的特征:一个不断扩大的领域。
Cell. 2023 Jan 19;186(2):243-278. doi: 10.1016/j.cell.2022.11.001. Epub 2023 Jan 3.
5
Paricalcitol Improves the Angiopoietin/Tie-2 and VEGF/VEGFR2 Signaling Pathways in Adriamycin-Induced Nephropathy.帕立骨化醇改善阿霉素肾病中血管生成素/Tie-2 和 VEGF/VEGFR2 信号通路。
Nutrients. 2022 Dec 14;14(24):5316. doi: 10.3390/nu14245316.
6
Cellular senescence and cardiovascular diseases: moving to the "heart" of the problem.细胞衰老与心血管疾病:直击问题核心。
Physiol Rev. 2023 Jan 1;103(1):609-647. doi: 10.1152/physrev.00007.2022. Epub 2022 Sep 1.
7
SENP1-KLF4 signalling regulates LPS-induced macrophage M1 polarization.SENP1-KLF4信号通路调节脂多糖诱导的巨噬细胞M1极化。
FEBS J. 2023 Jan;290(1):209-224. doi: 10.1111/febs.16589. Epub 2022 Aug 22.
8
KLF4 is a therapeutically tractable brake on fibroblast activation that promotes resolution of pulmonary fibrosis.KLF4 是一种可治疗的成纤维细胞激活抑制剂,可促进肺纤维化的解决。
JCI Insight. 2022 Aug 22;7(16):e160688. doi: 10.1172/jci.insight.160688.
9
KLF4 Alleviates Hypertrophic Scar Fibrosis by Directly Activating BMP4 Transcription.KLF4 通过直接激活 BMP4 转录来减轻肥厚性瘢痕纤维化。
Int J Biol Sci. 2022 May 9;18(8):3324-3336. doi: 10.7150/ijbs.71167. eCollection 2022.
10
At the Intersection of Cardiology and Oncology: TGFβ as a Clinically Translatable Therapy for TNBC Treatment and as a Major Regulator of Post-Chemotherapy Cardiomyopathy.在心脏病学与肿瘤学的交叉领域:转化生长因子β作为三阴性乳腺癌治疗的临床可转化疗法以及化疗后心肌病的主要调节因子。
Cancers (Basel). 2022 Mar 19;14(6):1577. doi: 10.3390/cancers14061577.