Suppr超能文献

FLMatchQA:一种基于递归神经网络的问答系统,采用定制的联邦学习模型。

FLMatchQA: a recursive neural network-based question answering with customized federated learning model.

作者信息

M Saranya, B Amutha

机构信息

Department of Computing Technologies, School of Computing, SRM Institute of Science and Technology, Kattankulathur, Chennai, Tamilnadu, India.

出版信息

PeerJ Comput Sci. 2024 Jun 28;10:e2092. doi: 10.7717/peerj-cs.2092. eCollection 2024.

Abstract

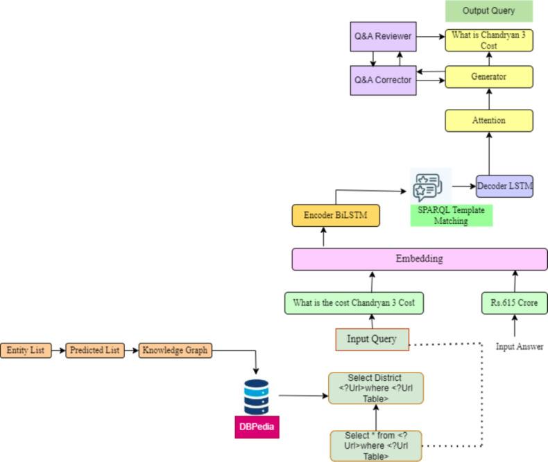
More sophisticated data access is possible with artificial intelligence (AI) techniques such as question answering (QA), but regulations and privacy concerns have limited their use. Federated learning (FL) deals with these problems, and QA is a viable substitute for AI. The utilization of hierarchical FL systems is examined in this research, along with an ideal method for developing client-specific adapters. The User Modified Hierarchical Federated Learning Model (UMHFLM) selects local models for users' tasks. The article suggests employing recurrent neural network (RNN) as a neural network (NN) technique for learning automatically and categorizing questions based on natural language into the appropriate templates. Together, local and global models are developed, with the worldwide model influencing local models, which are, in turn, combined for personalization. The method is applied in natural language processing pipelines for phrase matching employing template exact match, segmentation, and answer type detection. The (SQuAD-2.0), a DL-based QA method for acquiring knowledge of complicated SPARQL test questions and their accompanying SPARQL queries across the DBpedia dataset, was used to train and assess the model. The SQuAD2.0 datasets evaluate the model, which identifies 38 distinct templates. Considering the top two most likely templates, the RNN model achieves template classification accuracy of 92.8% and 61.8% on the SQuAD2.0 and QALD-7 datasets. A study on data scarcity among participants found that FL Match outperformed BERT significantly. A MAP margin of 2.60% exists between BERT and FL Match at a 100% data ratio and an MRR margin of 7.23% at a 20% data ratio.

摘要

使用诸如问答(QA)等人工智能(AI)技术可以实现更复杂的数据访问,但法规和隐私问题限制了它们的使用。联邦学习(FL)解决了这些问题,并且QA是AI的一种可行替代方案。本研究考察了分层FL系统的利用情况,以及开发特定于客户端的适配器的理想方法。用户修改后的分层联邦学习模型(UMHFLM)为用户的任务选择局部模型。文章建议采用递归神经网络(RNN)作为神经网络(NN)技术,以便自动学习并将基于自然语言的问题分类到适当的模板中。局部模型和全局模型共同开发,其中全局模型影响局部模型,而局部模型又会结合起来进行个性化。该方法应用于自然语言处理管道中,用于采用模板精确匹配、分词和答案类型检测的短语匹配。基于深度学习(DL)的QA方法(SQuAD-2.0)用于在DBpedia数据集中获取复杂的SPARQL测试问题及其伴随的SPARQL查询的知识,该方法被用于训练和评估模型。SQuAD2.0数据集对该模型进行评估,该模型识别出38个不同的模板。考虑到最有可能的前两个模板,RNN模型在SQuAD2.0和QALD-7数据集上的模板分类准确率分别达到92.8%和61.8%。一项关于参与者数据稀缺性的研究发现,FL Match明显优于BERT。在100%数据比例下,BERT和FL Match之间的平均准确率(MAP)差距为2.60%,在20%数据比例下,平均倒数排名(MRR)差距为7.23%。

https://cdn.ncbi.nlm.nih.gov/pmc/blobs/0207/11232604/5b60c859bbe6/peerj-cs-10-2092-g001.jpg

文献AI研究员

20分钟写一篇综述,助力文献阅读效率提升50倍。

立即体验

用中文搜PubMed

大模型驱动的PubMed中文搜索引擎

马上搜索

文档翻译

学术文献翻译模型,支持多种主流文档格式。

立即体验