Translational Genomics and Targeted Therapies in Solid Tumors, August Pi i Sunyer Biomedical Research Institute (IDIBAPS), Barcelona, Spain.
SOLTI Cancer Research Group, Barcelona, Spain.
Nat Commun. 2024 Jul 11;15(1):5826. doi: 10.1038/s41467-024-50056-y.
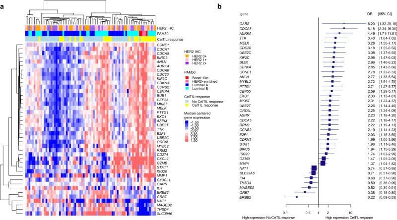
Patritumab deruxtecan (HER3-DXd) exhibits promising efficacy in breast cancer, with its activity not directly correlated to baseline ERBB3/HER3 levels. This research investigates the genetic factors affecting HER3-DXd's response in women with early-stage hormone receptor-positive and HER2-negative (HR+/HER2-) breast cancer. In the SOLTI-1805 TOT-HER3 trial, a single HER3-DXd dose was administered to 98 patients across two parts: 78 patients received 6.4 mg/kg (Part A), and 44 received a lower 5.6 mg/kg dose (Part B). The CelTIL score, measuring tumor cellularity and infiltrating lymphocytes from baseline to day 21, was used to assess drug activity. Part A demonstrated increased CelTIL score after one dose of HER3-DXd. Here we report CelTIL score and safety for Part B. In addition, the exploratory analyses of part A involve a comprehensive study of gene expression, somatic mutations, copy-number segments, and DNA-based subtypes, while Part B focuses on validating gene expression. RNA analyses show significant correlations between CelTIL responses, high proliferation genes (e.g., CCNE1, MKI67), and low expression of luminal genes (e.g., NAT1, SLC39A6). DNA findings indicate that CelTIL response is significantly associated with TP53 mutations, proliferation, non-luminal signatures, and a distinct DNA-based subtype (DNADX cluster-3). Critically, low HER2DX ERBB2 mRNA, correlates with increased HER3-DXd activity, which is validated through in vivo patient-derived xenograft models. This study proposes chemosensitivity determinants, DNA-based subtype classification, and low ERBB2 expression as potential markers for HER3-DXd activity in HER2-negative breast cancer.
Patritumab deruxtecan(HER3-DXd)在乳腺癌中显示出有前景的疗效,其活性与基线 ERBB3/HER3 水平无直接相关性。本研究旨在探讨影响早期激素受体阳性和 HER2 阴性(HR+/HER2-)乳腺癌患者对 HER3-DXd 反应的遗传因素。在 SOLTI-1805 TOT-HER3 试验中,98 例患者分两部分接受单次 HER3-DXd 剂量:78 例患者接受 6.4mg/kg(A 部分),44 例患者接受较低的 5.6mg/kg 剂量(B 部分)。CelTIL 评分用于评估药物活性,该评分从基线到第 21 天测量肿瘤细胞密度和浸润淋巴细胞。A 部分显示单次 HER3-DXd 给药后 CelTIL 评分增加。本研究报告 B 部分的 CelTIL 评分和安全性。此外,A 部分的探索性分析包括对基因表达、体细胞突变、拷贝数片段和基于 DNA 的亚型进行全面研究,而 B 部分侧重于验证基因表达。RNA 分析显示 CelTIL 反应与高增殖基因(如 CCNE1、MKI67)和低腔基因(如 NAT1、SLC39A6)之间存在显著相关性。DNA 结果表明,CelTIL 反应与 TP53 突变、增殖、非腔特征和独特的基于 DNA 的亚型(DNADX 簇-3)显著相关。重要的是,低 HER2DX ERBB2 mRNA 与 HER3-DXd 活性增加相关,这通过体内患者来源的异种移植模型得到验证。本研究提出了化疗敏感性决定因素、基于 DNA 的亚型分类和低 ERBB2 表达作为 HER2 阴性乳腺癌中 HER3-DXd 活性的潜在标志物。