Department of Biochemistry and Molecular Biology, Tianjin Medical University Cancer Institute and Hospital, National Clinical Research Center for Cancer, Key Laboratory of Cancer Prevention and Therapy, Tianjin, Tianjin's Clinical Research Center for Cancer, Tianjin 300060, China.
Tianjin Medical University, Tianjin 300060, China.
Theranostics. 2024 Jul 2;14(10):4107-4126. doi: 10.7150/thno.93473. eCollection 2024.
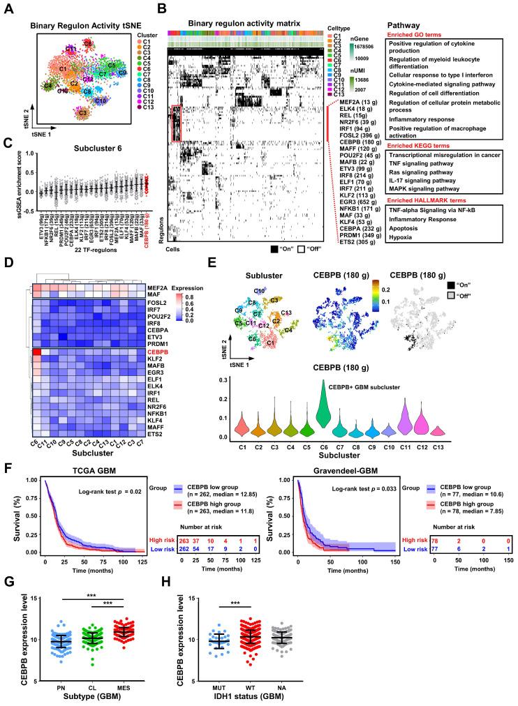
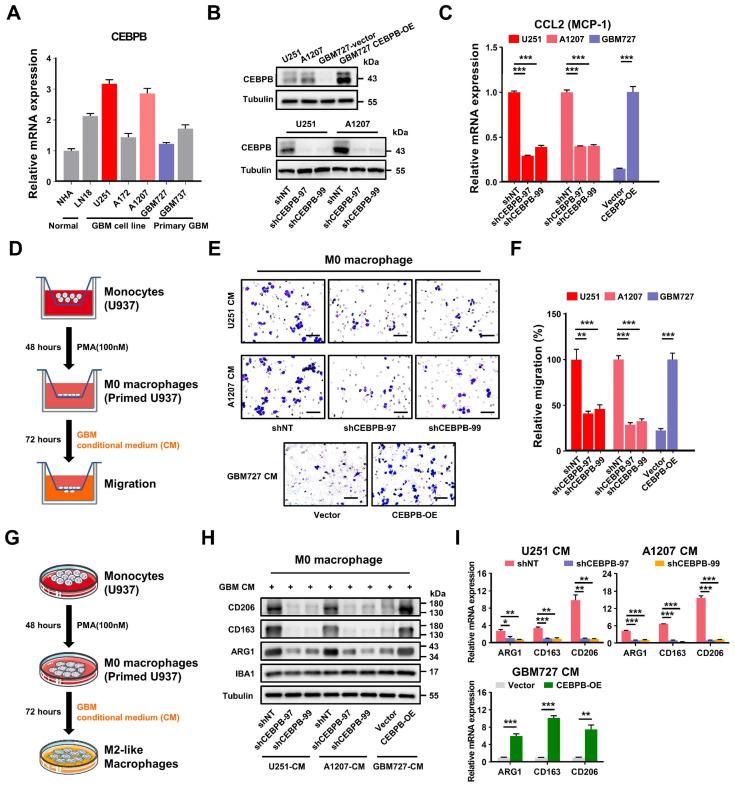
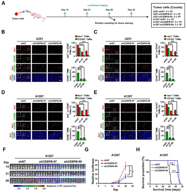
The heterogeneity of tumor cells within the glioblastoma (GBM) microenvironment presents a complex challenge in curbing GBM progression. Understanding the specific mechanisms of interaction between different GBM cell subclusters and non-tumor cells is crucial. In this study, we utilized a comprehensive approach integrating glioma single-cell and spatial transcriptomics. This allowed us to examine the molecular interactions and spatial localization within GBM, focusing on a specific tumor cell subcluster, GBM subcluster 6, and M2-type tumor-associated macrophages (M2 TAMs). Our analysis revealed a significant correlation between a specific tumor cell subcluster, GBM cluster 6, and M2-type TAMs. Further in vitro and in vivo experiments demonstrated the specific regulatory role of the CEBPB transcriptional network in GBM subcluster 6, which governs its tumorigenicity, recruitment of M2 TAMs, and polarization. This regulation involves molecules such as MCP1 for macrophage recruitment and the SPP1-Integrin αvβ1-Akt signaling pathway for M2 polarization. Our findings not only deepen our understanding of the formation of M2 TAMs, particularly highlighting the differential roles played by heterogeneous cells within GBM in this process, but also provided new insights for effectively controlling the malignant progression of GBM.
在胶质母细胞瘤(GBM)微环境中,肿瘤细胞的异质性给抑制 GBM 进展带来了复杂的挑战。了解不同 GBM 细胞亚群与非肿瘤细胞之间相互作用的特定机制至关重要。在这项研究中,我们采用了一种综合的方法,整合了胶质瘤单细胞和空间转录组学。这使我们能够检查 GBM 中的分子相互作用和空间定位,重点关注特定的肿瘤细胞亚群,即 GBM 亚群 6 和 M2 型肿瘤相关巨噬细胞(M2 TAMs)。我们的分析揭示了特定肿瘤细胞亚群 GBM 亚群 6 与 M2 型 TAMs 之间存在显著相关性。进一步的体外和体内实验表明,CEBPB 转录网络在 GBM 亚群 6 中具有特定的调节作用,它控制着其致瘤性、M2 TAMs 的募集和极化。这种调节涉及到分子,如巨噬细胞募集的 MCP1 和 SPP1-整合素 αvβ1-Akt 信号通路促进 M2 极化。我们的研究结果不仅加深了我们对 M2 TAMs 形成的理解,特别是强调了 GBM 中异质细胞在这一过程中的不同作用,而且为有效控制 GBM 的恶性进展提供了新的见解。