Suppr超能文献

p53R172H 和 p53R245W 热点突变通过趋同转录介体驱动小鼠乳腺肿瘤中独特的转录组。

p53R172H and p53R245W Hotspot Mutations Drive Distinct Transcriptomes in Mouse Mammary Tumors Through a Convergent Transcriptional Mediator.

机构信息

Department of Genetics, The University of Texas MD Anderson Cancer Center, Houston, Texas.

Genetics and Epigenetics Graduate Program, The University of Texas MD Anderson Cancer Center UTHealth Houston Graduate School of Biomedical Sciences, Houston, Texas.

出版信息

Cancer Res Commun. 2024 Aug 1;4(8):1991-2007. doi: 10.1158/2767-9764.CRC-24-0128.

Abstract

UNLABELLED

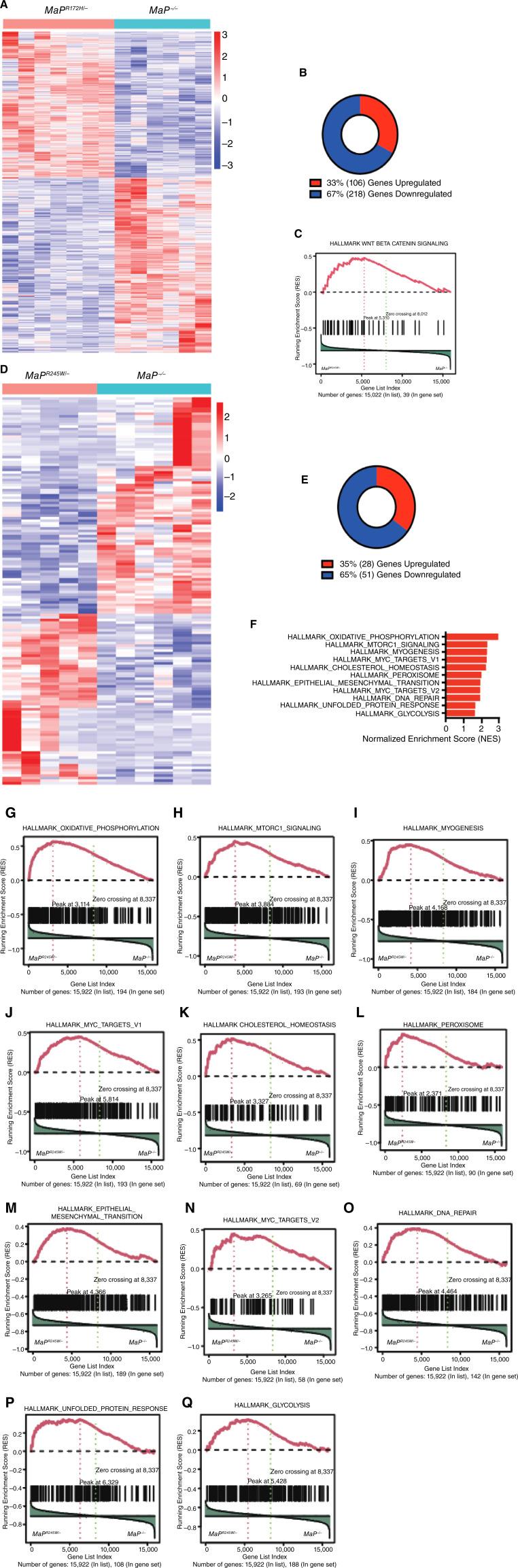
Aggressive breast cancers harbor TP53 missense mutations. Tumor cells with TP53 missense mutations exhibit enhanced growth and survival through transcriptional rewiring. To delineate how TP53 mutations in breast cancer contribute to tumorigenesis and progression in vivo, we created a somatic mouse model driven by mammary epithelial cell-specific expression of Trp53 mutations. Mice developed primary mammary tumors reflecting the human molecular subtypes of luminal A, luminal B, HER2-enriched, and triple-negative breast cancer with metastases. Transcriptomic analyses comparing MaPR172H/- or MaPR245W/- mammary tumors to MaP-/- tumors revealed (1) differences in cancer-associated pathways activated in both p53 mutants and (2) Nr5a2 as a novel transcriptional mediator of distinct pathways in p53 mutants. Meta-analyses of human breast tumors corroborated these results. In vitro assays demonstrate mutant p53 upregulates specific target genes that are enriched for Nr5a2 response elements in their promoters. Co-immunoprecipitation studies revealed p53R172H and p53R245W interact with Nr5a2. These findings implicate NR5A2 as a novel mediator of mutant p53 transcriptional activity in breast cancer.

SIGNIFICANCE

Our findings implicate NR5A2 as a novel mediator of mutant p53 transcriptional activity in breast cancer. NR5A2 may be an important therapeutic target in hard-to-treat breast cancers such as endocrine-resistant tumors and metastatic triple-negative breast cancers harboring TP53 missense mutations.

摘要

未加标签

具有 TP53 错义突变的侵袭性乳腺癌。具有 TP53 错义突变的肿瘤细胞通过转录重排表现出增强的生长和存活。为了描绘乳腺癌中 TP53 突变如何促进体内肿瘤发生和进展,我们创建了一种由乳腺上皮细胞特异性表达 Trp53 突变驱动的体细胞小鼠模型。这些小鼠发展出原发性乳腺肿瘤,反映了人类分子亚型的 luminal A、luminal B、HER2 富集和三阴性乳腺癌,并伴有转移。将 MaPR172H/-或 MaPR245W/-乳腺肿瘤与 MaP-/-肿瘤进行转录组分析比较,揭示了(1)p53 突变体中激活的癌症相关途径的差异,以及(2)Nr5a2 作为 p53 突变体中不同途径的新型转录调节剂。对人类乳腺癌的荟萃分析证实了这些结果。体外实验表明,突变型 p53 上调了特定的靶基因,这些靶基因在其启动子中富含 Nr5a2 反应元件。共免疫沉淀研究表明,p53R172H 和 p53R245W 与 Nr5a2 相互作用。这些发现表明 NR5A2 是乳腺癌中突变型 p53 转录活性的新型介质。

意义

我们的发现表明 NR5A2 是乳腺癌中突变型 p53 转录活性的新型介质。NR5A2 可能是一种重要的治疗靶点,特别是在治疗困难的乳腺癌中,如内分泌耐药肿瘤和携带 TP53 错义突变的转移性三阴性乳腺癌。

https://cdn.ncbi.nlm.nih.gov/pmc/blobs/64d1/11310746/334a424253be/crc-24-0128_f1.jpg

文献AI研究员

20分钟写一篇综述,助力文献阅读效率提升50倍。

立即体验

用中文搜PubMed

大模型驱动的PubMed中文搜索引擎

马上搜索

文档翻译

学术文献翻译模型,支持多种主流文档格式。

立即体验