Department of Rheumatology and Inflammation Research, Institute of Medicine, Sahlgrenska Academy, University of Gothenburg, 413 46 Gothenburg, Sweden.
Department of Rheumatology, Sahlgrenska University Hospital, 413 45 Gothenburg, Sweden.
Int J Mol Sci. 2024 Jul 7;25(13):7456. doi: 10.3390/ijms25137456.
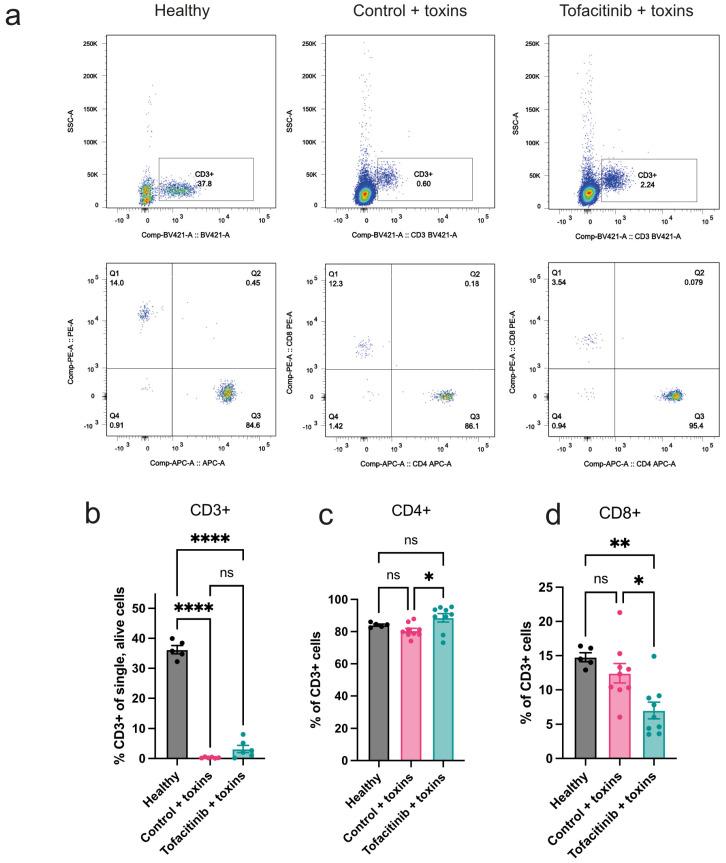
Staphylococcal toxic shock syndrome (STSS) is a rare, yet potentially fatal disease caused by () enterotoxins, known as superantigens, which trigger an intense immune response. Our previous study demonstrated the protective effect of tofacitinib against murine toxin-induced shock and a beneficial effect against sepsis. In the current study, we examined the effects of tofacitinib on T-cell response in peripheral blood using a mouse model of enterotoxin-induced shock. Our data revealed that tofacitinib suppresses the activation of both CD4+ and CD8+ T cells in peripheral blood. Furthermore, both gene and protein levels of Th1 cytokines were downregulated by tofacitinib treatment in mice with enterotoxin-induced shock. Importantly, we demonstrated that CD4+ cells, but not CD8+ cells, are pathogenic in mice with enterotoxin-induced shock. In conclusion, our findings suggest that tofacitinib treatment suppresses CD4+ T-cell activation and Th1 response, thereby aiding in protection against staphylococcal toxic shock in mice. This insight may guide the future development of novel therapies for STSS.
葡萄球菌中毒性休克综合征 (STSS) 是一种罕见但潜在致命的疾病,由肠毒素(称为超抗原)引起,这些毒素引发强烈的免疫反应。我们之前的研究表明托法替尼可预防小鼠毒素诱导的休克,并对脓毒症有有益作用。在本研究中,我们使用肠毒素诱导的休克小鼠模型研究了托法替尼对外周血 T 细胞反应的影响。我们的数据显示,托法替尼抑制外周血中 CD4+和 CD8+T 细胞的激活。此外,托法替尼治疗还下调了肠毒素诱导的休克小鼠 Th1 细胞因子的基因和蛋白水平。重要的是,我们证明 CD4+细胞,而不是 CD8+细胞,在肠毒素诱导的休克小鼠中具有致病性。总之,我们的研究结果表明,托法替尼治疗可抑制 CD4+T 细胞的激活和 Th1 反应,从而有助于保护小鼠免受葡萄球菌中毒性休克的侵害。这一发现可能为 STSS 的新型治疗方法的开发提供指导。