• 文献检索
  • 文档翻译
  • 深度研究
  • 学术资讯
  • Suppr Zotero 插件Zotero 插件
  • 邀请有礼
  • 套餐&价格
  • 历史记录
应用&插件
Suppr Zotero 插件Zotero 插件浏览器插件Mac 客户端Windows 客户端微信小程序
定价
高级版会员购买积分包购买API积分包
服务
文献检索文档翻译深度研究API 文档MCP 服务
关于我们
关于 Suppr公司介绍联系我们用户协议隐私条款
关注我们

Suppr 超能文献

核心技术专利:CN118964589B侵权必究
粤ICP备2023148730 号-1Suppr @ 2026

文献检索

告别复杂PubMed语法,用中文像聊天一样搜索,搜遍4000万医学文献。AI智能推荐,让科研检索更轻松。

立即免费搜索

文件翻译

保留排版,准确专业,支持PDF/Word/PPT等文件格式,支持 12+语言互译。

免费翻译文档

深度研究

AI帮你快速写综述,25分钟生成高质量综述,智能提取关键信息,辅助科研写作。

立即免费体验

缺氧诱导因子-1α(HIF-1α)的激活会损害骨细胞生成过程中树突的形成和伸长。

HIF-1α activation impairs dendrites formation and elongation in osteocytogenesis.

作者信息

Li Xiaoyan, Zhao Jian, Chen Lei, Zhou Xinyi, Qiu Minglong, Deng Lianfu, Yang Kai, Xu Yaozeng

机构信息

Department of Orthopaedics, The First Affiliated Hospital of Soochow University, No. 188 Shizi Street, Suzhou, Jiangsu, 215006, China.

Department of Orthopaedics, Affiliated Hospital of Jining Medical University, No. 89, Guhuai Road, Jining, 272029, Shandong Province, China.

出版信息

Heliyon. 2024 Jun 17;10(12):e32889. doi: 10.1016/j.heliyon.2024.e32889. eCollection 2024 Jun 30.

DOI:10.1016/j.heliyon.2024.e32889
PMID:39005918
原文链接:https://pmc.ncbi.nlm.nih.gov/articles/PMC11239586/
Abstract

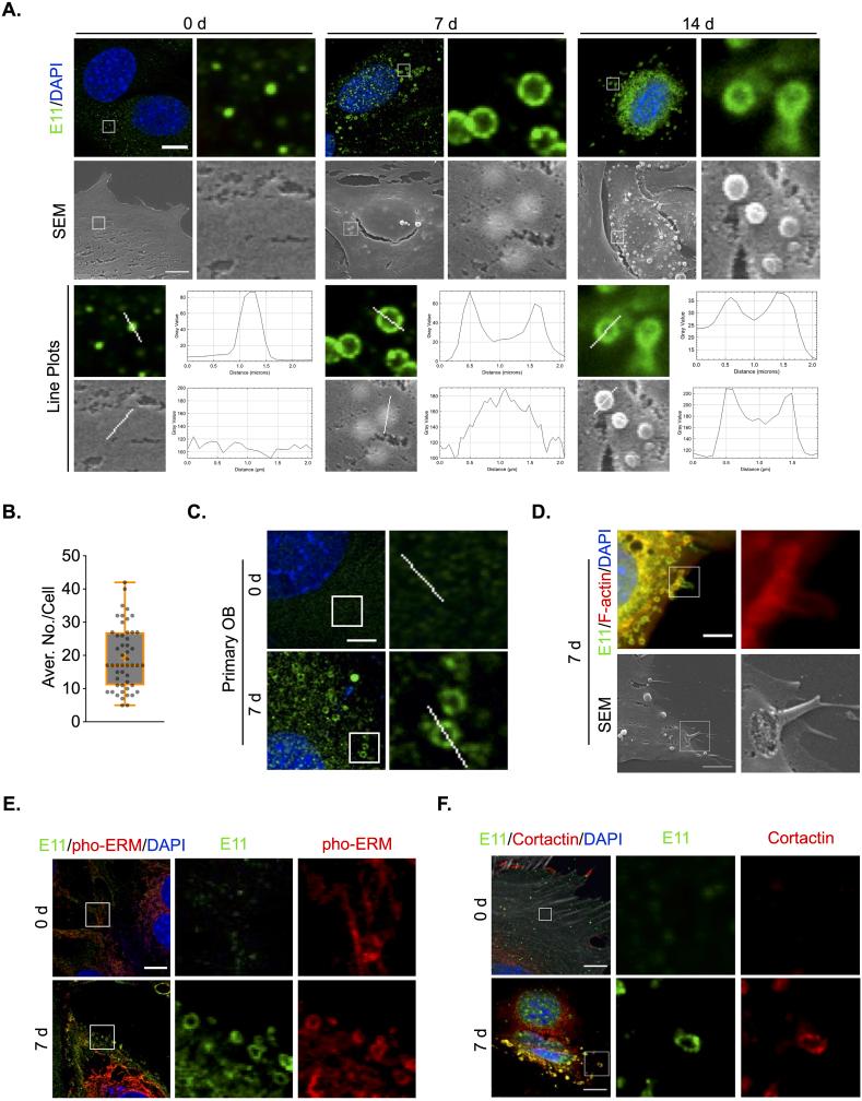
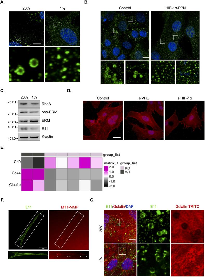
Osteocytes are terminally differentiated cells derived from osteoblasts and are deeply embedded within the bone matrix. They play a critical role in bone remodeling by generating a lacuno-canalicular network (LCN) and controlling the transport of nutrients. Due to the absence of blood vessels within the bone matrix, it is widely believed that osteocytes develop in a hypoxic environment. However, the mechanisms of osteocytogenesis and the role of oxygen sensing in this process remain unclear. Hypoxia-inducible factors (HIFs) are major transcriptional factors involved in oxygen sensing. Previous studies have shown that accumulation of HIFs in osteoblasts leads to abnormal bone remodeling, potentially linked with the alterations of the LCN network. Specifically, HIF-1α is hypothesized to play a more significant role in regulating bone remodeling compared to HIF-2α. Therefore, we investigated the functions of HIF-1α in dendrite formation and the establishment of the LCN network during osteocytogenesis. Immunostaining and scanning electron microscopy revealed that the E11 protein aggregates to form a ring structure that defines the site for dendrite initiation. This process is followed by activation of the ERM/RhoA pathway and recruitment of matrix metalloproteinase 14 (MMP14) to facilitate extracellular matrix degradation, enabling dendrite elongation. However, both hypoxic treatment and overexpression of HIF-1α impair ring formation, resulting in reduced ERM/RhoA activity and decreased matrix degradation capability. These findings suggest that abnormal HIF-1α activity in local areas could contribute to impaired LCN network formation and abnormal bone remodeling observed in bone diseases such as osteopenia and aging.

摘要

骨细胞是源自成骨细胞的终末分化细胞,深深嵌入骨基质中。它们通过形成骨陷窝-小管网络(LCN)并控制营养物质的运输,在骨重塑中发挥关键作用。由于骨基质内没有血管,人们普遍认为骨细胞在缺氧环境中发育。然而,骨细胞生成的机制以及氧感应在此过程中的作用仍不清楚。缺氧诱导因子(HIFs)是参与氧感应的主要转录因子。先前的研究表明,成骨细胞中HIFs的积累会导致异常的骨重塑,这可能与LCN网络的改变有关。具体而言,与HIF-2α相比,HIF-1α被认为在调节骨重塑中起更重要的作用。因此,我们研究了HIF-1α在骨细胞生成过程中树突形成和LCN网络建立中的功能。免疫染色和扫描电子显微镜显示,E11蛋白聚集形成一个环状结构,该结构定义了树突起始的位点。此过程之后是ERM/RhoA途径的激活和基质金属蛋白酶14(MMP14)的募集,以促进细胞外基质降解,使树突伸长。然而,缺氧处理和HIF-1α的过表达均会损害环状结构的形成,导致ERM/RhoA活性降低和基质降解能力下降。这些发现表明,局部区域异常的HIF-1α活性可能导致在诸如骨质减少和衰老等骨疾病中观察到的LCN网络形成受损和异常骨重塑。

https://cdn.ncbi.nlm.nih.gov/pmc/blobs/4460/11239586/0a218c681384/gr4.jpg
https://cdn.ncbi.nlm.nih.gov/pmc/blobs/4460/11239586/f1a2e247a034/gr1.jpg
https://cdn.ncbi.nlm.nih.gov/pmc/blobs/4460/11239586/1e761409ff32/gr2.jpg
https://cdn.ncbi.nlm.nih.gov/pmc/blobs/4460/11239586/5e19a5457f8e/gr3.jpg
https://cdn.ncbi.nlm.nih.gov/pmc/blobs/4460/11239586/0a218c681384/gr4.jpg
https://cdn.ncbi.nlm.nih.gov/pmc/blobs/4460/11239586/f1a2e247a034/gr1.jpg
https://cdn.ncbi.nlm.nih.gov/pmc/blobs/4460/11239586/1e761409ff32/gr2.jpg
https://cdn.ncbi.nlm.nih.gov/pmc/blobs/4460/11239586/5e19a5457f8e/gr3.jpg
https://cdn.ncbi.nlm.nih.gov/pmc/blobs/4460/11239586/0a218c681384/gr4.jpg

相似文献

1
HIF-1α activation impairs dendrites formation and elongation in osteocytogenesis.缺氧诱导因子-1α(HIF-1α)的激活会损害骨细胞生成过程中树突的形成和伸长。
Heliyon. 2024 Jun 17;10(12):e32889. doi: 10.1016/j.heliyon.2024.e32889. eCollection 2024 Jun 30.
2
Differential regulation of pulmonary vascular cell growth by hypoxia-inducible transcription factor-1α and hypoxia-inducible transcription factor-2α.缺氧诱导因子-1α和缺氧诱导因子-2α对肺血管细胞生长的差异调节。
Am J Respir Cell Mol Biol. 2013 Jul;49(1):78-85. doi: 10.1165/rcmb.2012-0107OC.
3
Activation of BMP4/SMAD pathway by HIF-1α in hypoxic environment promotes osteogenic differentiation of BMSCs and leads to ectopic bone formation.在低氧环境下,HIF-1α 激活 BMP4/SMAD 通路,促进 BMSCs 的成骨分化,导致异位骨形成。
Tissue Cell. 2024 Jun;88:102376. doi: 10.1016/j.tice.2024.102376. Epub 2024 Apr 10.
4
ATF4 promotes bone angiogenesis by increasing VEGF expression and release in the bone environment.ATF4 通过增加骨环境中 VEGF 的表达和释放促进骨血管生成。
J Bone Miner Res. 2013 Sep;28(9):1870-1884. doi: 10.1002/jbmr.1958.
5
HIF-1α facilitates osteocyte-mediated osteoclastogenesis by activating JAK2/STAT3 pathway in vitro.低氧诱导因子-1α(HIF-1α)通过体外激活 JAK2/STAT3 通路促进破骨细胞生成。
J Cell Physiol. 2019 Nov;234(11):21182-21192. doi: 10.1002/jcp.28721. Epub 2019 Apr 29.
6
Hypoxia-inducible factor-1α restricts the anabolic actions of parathyroid hormone.缺氧诱导因子-1α 限制甲状旁腺激素的合成代谢作用。
Bone Res. 2014 May 13;2:14005. doi: 10.1038/boneres.2014.5. eCollection 2014.
7
Osteocytic HIF-1α Pathway Manipulates Bone Micro-structure and Remodeling via Regulating Osteocyte Terminal Differentiation.骨细胞缺氧诱导因子-1α信号通路通过调控骨细胞终末分化来操纵骨微结构和重塑。
Front Cell Dev Biol. 2022 Jan 18;9:721561. doi: 10.3389/fcell.2021.721561. eCollection 2021.
8
Lenticular cytoprotection. Part 1: the role of hypoxia inducible factors-1α and -2α and vascular endothelial growth factor in lens epithelial cell survival in hypoxia.晶状体细胞保护。第1部分:缺氧诱导因子-1α和-2α以及血管内皮生长因子在缺氧状态下晶状体上皮细胞存活中的作用。
Mol Vis. 2013;19:1-15. Epub 2013 Jan 2.
9
Hypoxia-inducible factors 1alpha and 2alpha exert both distinct and overlapping functions in long bone development.缺氧诱导因子 1alpha 和 2alpha 在长骨发育中发挥着既独特又重叠的功能。
J Cell Biochem. 2010 Jan 1;109(1):196-204. doi: 10.1002/jcb.22396.
10
Impaired 1,25 dihydroxyvitamin D3 action and hypophosphatemia underlie the altered lacuno-canalicular remodeling observed in the Hyp mouse model of XLH.XLH 模型鼠的骨小梁腔隙改建异常,其原因是 1,25 二羟维生素 D3 作用受损和低血磷。
PLoS One. 2021 May 27;16(5):e0252348. doi: 10.1371/journal.pone.0252348. eCollection 2021.

引用本文的文献

1
Oxygen Sensing in Osteocytes: From Physiology to Age-related Osteoporosis.骨细胞中的氧感知:从生理学到与年龄相关的骨质疏松症
Curr Osteoporos Rep. 2025 Jun 21;23(1):28. doi: 10.1007/s11914-025-00920-7.

本文引用的文献

1
IDG-SW3 Cell Culture in a Three-Dimensional Extracellular Matrix.三维细胞外基质中的 IDG-SW3 细胞培养
J Vis Exp. 2023 Nov 13(201). doi: 10.3791/64507.
2
CAM-VT: A Weakly supervised cervical cancer nest image identification approach using conjugated attention mechanism and visual transformer.CAM-VT:一种基于共轭注意力机制和视觉转换器的弱监督宫颈癌巢图像识别方法。
Comput Biol Med. 2023 Aug;162:107070. doi: 10.1016/j.compbiomed.2023.107070. Epub 2023 May 29.
3
Roles of Podoplanin in Malignant Progression of Tumor.足细胞标志蛋白在肿瘤恶性进展中的作用。
Cells. 2022 Feb 7;11(3):575. doi: 10.3390/cells11030575.
4
Osteocytic HIF-1α Pathway Manipulates Bone Micro-structure and Remodeling via Regulating Osteocyte Terminal Differentiation.骨细胞缺氧诱导因子-1α信号通路通过调控骨细胞终末分化来操纵骨微结构和重塑。
Front Cell Dev Biol. 2022 Jan 18;9:721561. doi: 10.3389/fcell.2021.721561. eCollection 2021.
5
Single cell transcriptomics identifies a unique adipose lineage cell population that regulates bone marrow environment.单细胞转录组学鉴定出一种独特的脂肪谱系细胞群体,该群体调节骨髓微环境。
Elife. 2020 Apr 14;9:e54695. doi: 10.7554/eLife.54695.
6
Assessment of the human bone lacuno-canalicular network at the nanoscale and impact of spatial resolution.纳米尺度下人骨板孔-小管网络的评估及其空间分辨率的影响。
Sci Rep. 2020 Mar 12;10(1):4567. doi: 10.1038/s41598-020-61269-8.
7
Hypoxia-inducible factor 2α is a negative regulator of osteoblastogenesis and bone mass accrual.缺氧诱导因子2α是成骨细胞生成和骨量积累的负调节因子。
Bone Res. 2019 Feb 21;7:7. doi: 10.1038/s41413-019-0045-z. eCollection 2019.
8
Changes in the osteocyte lacunocanalicular network with aging.随着年龄的增长,骨细胞陷窝管网络的变化。
Bone. 2019 May;122:101-113. doi: 10.1016/j.bone.2019.01.025. Epub 2019 Feb 8.
9
FGF-2 promotes osteocyte differentiation through increased E11/podoplanin expression.成纤维细胞生长因子-2 通过增加 E11/ podoplanin 的表达促进骨细胞分化。
J Cell Physiol. 2018 Jul;233(7):5334-5347. doi: 10.1002/jcp.26345. Epub 2018 Jan 23.
10
Hypomorphic conditional deletion of E11/Podoplanin reveals a role in osteocyte dendrite elongation.E11/血小板内皮细胞黏附分子的低表达条件性缺失揭示了其在骨细胞树突伸长中的作用。
J Cell Physiol. 2017 Nov;232(11):3006-3019. doi: 10.1002/jcp.25999. Epub 2017 Jun 14.