• 文献检索
  • 文档翻译
  • 深度研究
  • 学术资讯
  • Suppr Zotero 插件Zotero 插件
  • 邀请有礼
  • 套餐&价格
  • 历史记录
应用&插件
Suppr Zotero 插件Zotero 插件浏览器插件Mac 客户端Windows 客户端微信小程序
定价
高级版会员购买积分包购买API积分包
服务
文献检索文档翻译深度研究API 文档MCP 服务
关于我们
关于 Suppr公司介绍联系我们用户协议隐私条款
关注我们

Suppr 超能文献

核心技术专利:CN118964589B侵权必究
粤ICP备2023148730 号-1Suppr @ 2026

文献检索

告别复杂PubMed语法,用中文像聊天一样搜索,搜遍4000万医学文献。AI智能推荐,让科研检索更轻松。

立即免费搜索

文件翻译

保留排版,准确专业,支持PDF/Word/PPT等文件格式,支持 12+语言互译。

免费翻译文档

深度研究

AI帮你快速写综述,25分钟生成高质量综述,智能提取关键信息,辅助科研写作。

立即免费体验

DPF2过表达与肝细胞癌中的免疫浸润及不良预后相关。

DPF2 overexpression correlates with immune infiltration and dismal prognosis in hepatocellular carcinoma.

作者信息

Yang Kejian, Nong Jusen, Xie Haixiang, Wan Zuyin, Zhou Xin, Liu Junqi, Qin Chongjiu, Luo Jianzhu, Zhu Guangzhi, Peng Tao

机构信息

Department of Hepatobiliary Surgery, The First Affiliated Hospital of Guangxi Medical University, Nanning, Guangxi Zhuang Autonomous Region, People's Republic of China.

Guangxi Key Laboratory of Enhanced Recovery after Surgery for Gastrointestinal Cancer, Nanning, Guangxi Zhuang Autonomous Region, People's Republic of China.

出版信息

J Cancer. 2024 Jul 2;15(14):4668-4685. doi: 10.7150/jca.97437. eCollection 2024.

DOI:10.7150/jca.97437
PMID:39006087
原文链接:https://pmc.ncbi.nlm.nih.gov/articles/PMC11242344/
Abstract

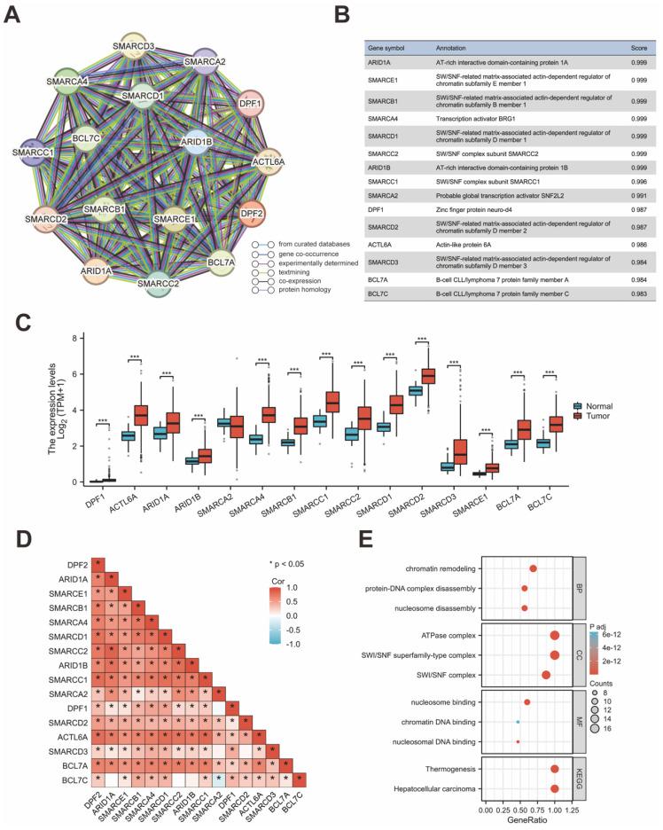
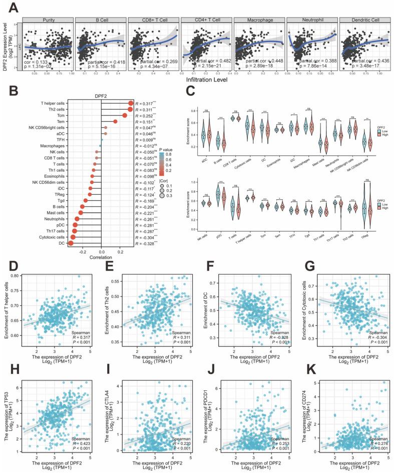
Double plant homeodomain finger 2 (DPF2), belonging to the d4 family of structural domains, has been associated with various human malignancies. However, its impact on hepatocellular carcinoma (HCC) remains unclear. The objective of this study is to elucidate the role of DPF2 in the diagnosis and prognosis of HCC. DPF2 gene expression in HCC and adjacent tissues was analyzed using Gene Expression Omnibus (GEO) and The Cancer Genome Atlas (TCGA) databases, validated by immunohistochemical staining of Guangxi specimens and data from the Human Protein Atlas (HPA). Gene Ontology (GO), Kyoto Encyclopedia of Genes and Genome (KEGG), and Gene Set Enrichment Analysis (GSEA) were used to identify DPF2's potential pathways and functions in HCC. DPF2's mutation and methylation statuses were assessed via cBioPortal and MethSurv. The association between DPF2 and immune infiltration was investigated by TIMER. The prognostic value of DPF2 in HCC was established through Kaplan-Meier and Cox regression analyses. DPF2 levels were significantly higher in HCC than normal tissues (p<0.001), correlating with more severe HCC features (p<0.05). Higher DPF2 expression predicted poorer overall survival (OS), disease-specific survival (DSS), and progression-free interval (PFI). DPF2 involvement was noted in critical signaling pathways including the cell cycle and Wnt. It also correlated with T helper cells, Th2 cells, and immune checkpoints like CTLA-4, PD-1, and PD-L1. High DPF2 expression, associated with poor HCC prognosis, may disrupt tumor immune balance and promote immune evasion. DPF2 could potentially be utilized as a biomarker for diagnosing and prognosticating hepatocellular carcinoma.

摘要

双植物同源结构域指蛋白2(DPF2)属于d4结构域家族,与多种人类恶性肿瘤有关。然而,其对肝细胞癌(HCC)的影响仍不清楚。本研究的目的是阐明DPF2在HCC诊断和预后中的作用。使用基因表达综合数据库(GEO)和癌症基因组图谱(TCGA)分析HCC及癌旁组织中DPF2基因的表达,并通过广西标本的免疫组织化学染色和人类蛋白质图谱(HPA)的数据进行验证。利用基因本体论(GO)、京都基因与基因组百科全书(KEGG)和基因集富集分析(GSEA)来确定DPF2在HCC中的潜在途径和功能。通过cBioPortal和MethSurv评估DPF2的突变和甲基化状态。通过TIMER研究DPF2与免疫浸润之间的关联。通过Kaplan-Meier和Cox回归分析确定DPF2在HCC中的预后价值。DPF2在HCC中的水平显著高于正常组织(p<0.001),与更严重的HCC特征相关(p<0.05)。较高的DPF2表达预示着较差的总生存期(OS)、疾病特异性生存期(DSS)和无进展生存期(PFI)。DPF2参与了包括细胞周期和Wnt在内的关键信号通路。它还与辅助性T细胞、Th2细胞以及免疫检查点如CTLA-4、PD-1和PD-L1相关。高DPF2表达与HCC预后不良相关,可能会破坏肿瘤免疫平衡并促进免疫逃逸。DPF2有可能被用作诊断和预测肝细胞癌的生物标志物。

https://cdn.ncbi.nlm.nih.gov/pmc/blobs/5fc4/11242344/dd4bce46150b/jcav15p4668g010.jpg
https://cdn.ncbi.nlm.nih.gov/pmc/blobs/5fc4/11242344/0ee32328d6bf/jcav15p4668g001.jpg
https://cdn.ncbi.nlm.nih.gov/pmc/blobs/5fc4/11242344/234319c451b8/jcav15p4668g002.jpg
https://cdn.ncbi.nlm.nih.gov/pmc/blobs/5fc4/11242344/de2fd2ff1527/jcav15p4668g003.jpg
https://cdn.ncbi.nlm.nih.gov/pmc/blobs/5fc4/11242344/777699c33f8f/jcav15p4668g004.jpg
https://cdn.ncbi.nlm.nih.gov/pmc/blobs/5fc4/11242344/926ca6b37084/jcav15p4668g005.jpg
https://cdn.ncbi.nlm.nih.gov/pmc/blobs/5fc4/11242344/eb9a142bb319/jcav15p4668g006.jpg
https://cdn.ncbi.nlm.nih.gov/pmc/blobs/5fc4/11242344/c54fdcabbb2c/jcav15p4668g007.jpg
https://cdn.ncbi.nlm.nih.gov/pmc/blobs/5fc4/11242344/9a84591e546a/jcav15p4668g008.jpg
https://cdn.ncbi.nlm.nih.gov/pmc/blobs/5fc4/11242344/0312af5e914d/jcav15p4668g009.jpg
https://cdn.ncbi.nlm.nih.gov/pmc/blobs/5fc4/11242344/dd4bce46150b/jcav15p4668g010.jpg
https://cdn.ncbi.nlm.nih.gov/pmc/blobs/5fc4/11242344/0ee32328d6bf/jcav15p4668g001.jpg
https://cdn.ncbi.nlm.nih.gov/pmc/blobs/5fc4/11242344/234319c451b8/jcav15p4668g002.jpg
https://cdn.ncbi.nlm.nih.gov/pmc/blobs/5fc4/11242344/de2fd2ff1527/jcav15p4668g003.jpg
https://cdn.ncbi.nlm.nih.gov/pmc/blobs/5fc4/11242344/777699c33f8f/jcav15p4668g004.jpg
https://cdn.ncbi.nlm.nih.gov/pmc/blobs/5fc4/11242344/926ca6b37084/jcav15p4668g005.jpg
https://cdn.ncbi.nlm.nih.gov/pmc/blobs/5fc4/11242344/eb9a142bb319/jcav15p4668g006.jpg
https://cdn.ncbi.nlm.nih.gov/pmc/blobs/5fc4/11242344/c54fdcabbb2c/jcav15p4668g007.jpg
https://cdn.ncbi.nlm.nih.gov/pmc/blobs/5fc4/11242344/9a84591e546a/jcav15p4668g008.jpg
https://cdn.ncbi.nlm.nih.gov/pmc/blobs/5fc4/11242344/0312af5e914d/jcav15p4668g009.jpg
https://cdn.ncbi.nlm.nih.gov/pmc/blobs/5fc4/11242344/dd4bce46150b/jcav15p4668g010.jpg

相似文献

1
DPF2 overexpression correlates with immune infiltration and dismal prognosis in hepatocellular carcinoma.DPF2过表达与肝细胞癌中的免疫浸润及不良预后相关。
J Cancer. 2024 Jul 2;15(14):4668-4685. doi: 10.7150/jca.97437. eCollection 2024.
2
Significant correlation between HSPA4 and prognosis and immune regulation in hepatocellular carcinoma.热休克蛋白家族A成员4(HSPA4)与肝细胞癌的预后及免疫调节之间存在显著相关性。
PeerJ. 2021 Oct 26;9:e12315. doi: 10.7717/peerj.12315. eCollection 2021.
3
High expression of PDZ-binding kinase is correlated with poor prognosis and immune infiltrates in hepatocellular carcinoma.PDZ 结合激酶高表达与肝癌预后不良和免疫浸润相关。
World J Surg Oncol. 2022 Jan 22;20(1):22. doi: 10.1186/s12957-021-02479-w.
4
AUNIP Expression Is Correlated With Immune Infiltration and Is a Candidate Diagnostic and Prognostic Biomarker for Hepatocellular Carcinoma and Lung Adenocarcinoma.AUNIP表达与免疫浸润相关,是肝细胞癌和肺腺癌的候选诊断及预后生物标志物。
Front Oncol. 2020 Dec 9;10:590006. doi: 10.3389/fonc.2020.590006. eCollection 2020.
5
Expression of tumor-associated macrophages and PD-L1 in patients with hepatocellular carcinoma and construction of a prognostic model.肿瘤相关巨噬细胞和 PD-L1 在肝癌患者中的表达及预后模型的构建。
J Cancer Res Clin Oncol. 2023 Sep;149(12):10685-10700. doi: 10.1007/s00432-023-04949-y. Epub 2023 Jun 12.
6
Identification of KNOP1 as a prognostic marker in hepatocellular carcinoma.鉴定KNOP1作为肝细胞癌的预后标志物
Transl Cancer Res. 2023 Jul 31;12(7):1684-1702. doi: 10.21037/tcr-23-4. Epub 2023 Jun 29.
7
Characterization of prognostic value and immunological roles of RAB22A in hepatocellular carcinoma.RAB22A 在肝细胞癌中的预后价值和免疫作用特征。
Front Immunol. 2023 Mar 3;14:1086342. doi: 10.3389/fimmu.2023.1086342. eCollection 2023.
8
Over-expression of RRM2 predicts adverse prognosis correlated with immune infiltrates: A potential biomarker for hepatocellular carcinoma.RRM2的过表达预示着与免疫浸润相关的不良预后:一种潜在的肝细胞癌生物标志物。
Front Oncol. 2023 Mar 28;13:1144269. doi: 10.3389/fonc.2023.1144269. eCollection 2023.
9
Identification of Rad51 as a prognostic biomarker correlated with immune infiltration in hepatocellular carcinoma.鉴定 Rad51 作为与肝癌免疫浸润相关的预后生物标志物。
Bioengineered. 2021 Dec;12(1):2664-2675. doi: 10.1080/21655979.2021.1938470.
10
Overexpression of Ribosomal Protein S6 Kinase A4 (RPS6KA4) Predicts a Poor Prognosis in Hepatocellular Carcinoma Patients: A Study Based on TCGA Samples.核糖体蛋白 S6 激酶 A4(RPS6KA4)过表达预示着肝癌患者预后不良:基于 TCGA 样本的研究。
Comb Chem High Throughput Screen. 2022;25(13):2165-2179. doi: 10.2174/1386207325666220301105850.

引用本文的文献

1
G6PC1 expression as a prognostic biomarker associated with metabolic reprogramming and tumor microenvironment in hepatocellular carcinoma.G6PC1表达作为与肝细胞癌代谢重编程和肿瘤微环境相关的预后生物标志物。
Front Immunol. 2025 Aug 1;16:1623315. doi: 10.3389/fimmu.2025.1623315. eCollection 2025.
2
Role and mechanism of sarcosine dehydrogenase in the progression of gallbladder cancer through chemokine pathways.肌氨酸脱氢酶通过趋化因子途径在胆囊癌进展中的作用及机制。
World J Gastrointest Oncol. 2025 Jun 15;17(6):105016. doi: 10.4251/wjgo.v17.i6.105016.

本文引用的文献

1
Cancer statistics, 2024.2024年癌症统计数据。
CA Cancer J Clin. 2024 Jan-Feb;74(1):12-49. doi: 10.3322/caac.21820. Epub 2024 Jan 17.
2
Capsaicin and Cold exposure promote EMT-mediated premetastatic niche formation to facilitate colorectal cancer metastasis.辣椒素和冷暴露促进上皮-间质转化介导的前转移微环境形成,以促进结直肠癌转移。
J Cancer. 2024 Jan 1;15(2):356-369. doi: 10.7150/jca.83985. eCollection 2024.
3
Sarcosine dehydrogenase as an immune infiltration-associated biomarker for the prognosis of hepatocellular carcinoma.
肌氨酸脱氢酶作为肝细胞癌预后的免疫浸润相关生物标志物
J Cancer. 2024 Jan 1;15(1):149-165. doi: 10.7150/jca.89616. eCollection 2024.
4
Prognosis-Related Molecular Subtypes and Immune Features Associated with Hepatocellular Carcinoma.与肝细胞癌相关的预后相关分子亚型和免疫特征
Cancers (Basel). 2022 Nov 21;14(22):5721. doi: 10.3390/cancers14225721.
5
Sorafenib triggers ferroptosis via inhibition of HBXIP/SCD axis in hepatocellular carcinoma.索拉非尼通过抑制 HBXIP/SCD 轴在肝癌中触发铁死亡。
Acta Pharmacol Sin. 2023 Mar;44(3):622-634. doi: 10.1038/s41401-022-00981-9. Epub 2022 Sep 15.
6
Acute MPTP treatment decreases dendritic spine density of striatal medium spiny neurons via SNK-SPAR pathway in C57BL/6 mice.急性 MPTP 处理通过 SNK-SPAR 通路减少 C57BL/6 小鼠纹状体中间神经元树突棘密度。
Synapse. 2022 Sep;76(11-12):e22249. doi: 10.1002/syn.22249. Epub 2022 Aug 30.
7
Ferroptosis is induced by lenvatinib through fibroblast growth factor receptor-4 inhibition in hepatocellular carcinoma.仑伐替尼通过抑制成纤维细胞生长因子受体 4 诱导肝癌细胞发生铁死亡。
Cancer Sci. 2022 Jul;113(7):2272-2287. doi: 10.1111/cas.15378. Epub 2022 May 26.
8
Changing epidemiology of hepatocellular carcinoma in Asia.亚洲肝细胞癌的流行病学变化。
Liver Int. 2022 Aug;42(9):2029-2041. doi: 10.1111/liv.15251. Epub 2022 Apr 3.
9
High-Mobility Group AT-Hook 1 Served as a Prognosis Biomarker and Associated with Immune Infiltrate in Hepatocellular Carcinoma.高迁移率族AT钩蛋白1作为肝细胞癌的预后生物标志物并与免疫浸润相关
Int J Gen Med. 2022 Jan 14;15:609-621. doi: 10.2147/IJGM.S344858. eCollection 2022.
10
Immunotherapies for hepatocellular carcinoma.肝细胞癌的免疫疗法
Nat Rev Clin Oncol. 2022 Mar;19(3):151-172. doi: 10.1038/s41571-021-00573-2. Epub 2021 Nov 11.