Suppr超能文献

miR-485-3p 通过靶向血管平滑肌细胞中的 SIRT1 介导主动脉夹层的发生。

miR-485-3p targets SIRT1 in vascular smooth muscle cells mediating the occurrence of aortic dissection.

机构信息

Department of Cardiovascular Surgery, Fujian Medical University Union Hospital, Fuzhou, Fujian, P. R. China.

Key Laboratory of Cardio-Thoracic Surgery (Fujian Medical University), Fujian Province University, Fuzhou, Fujian, P. R. China.

出版信息

J Cell Mol Med. 2024 Jul;28(13):e18454. doi: 10.1111/jcmm.18454.

Abstract

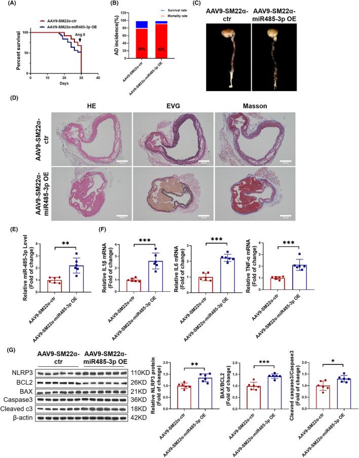
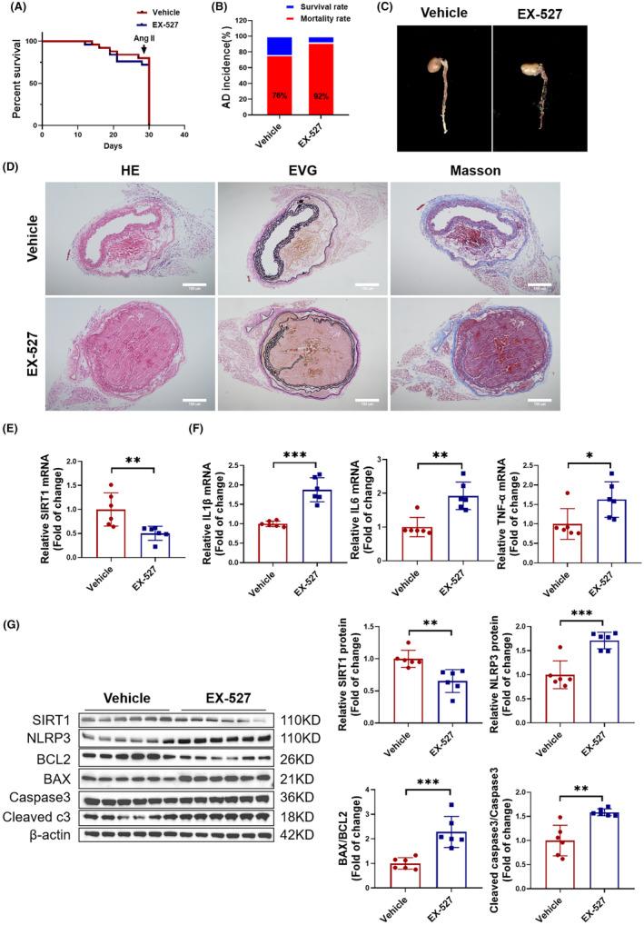
Studies have demonstrated a close correlation between MicroRNA and the occurrence of aortic dissection (AD). However, the molecular mechanisms underlying this relationship have not been fully elucidated and further exploration is still required. In this study, we found that miR-485-3p was significantly upregulated in human aortic dissection tissues. Meanwhile, we constructed in vitro AD models in HAVSMCs, HAECs and HAFs and found that the expression of miR-485-3p was increased only in HAVSMCs. Overexpression or knockdown of miR-485-3p in HAVSMCs could regulate the expression of inflammatory cytokines IL1β, IL6, TNF-α, and NLRP3, as well as the expression of apoptosis-related proteins BAX/BCL2 and Cleaved caspase3/Caspase3. In the in vivo AD model, we have observed that miR-485-3p regulates vascular inflammation and apoptosis, thereby participating in the modulation of AD development in mice. Based on target gene prediction, we have validated that SIRT1 is a downstream target gene of miR-485-3p. Furthermore, by administering SIRT1 agonists and inhibitors to mice, we observed that the activation of SIRT1 alleviates vascular inflammation and apoptosis, subsequently reducing the incidence of AD. Additionally, functional reversal experiments revealed that overexpression of SIRT1 in HAVSMCs could reverse the cell inflammation and apoptosis mediated by miR-485-3p. Therefore, our research suggests that miR-485-3p can aggravate inflammation and apoptosis in vascular smooth muscle cells by suppressing the expression of SIRT1, thereby promoting the progression of aortic dissection.

摘要

研究表明,微小 RNA(miRNA)与主动脉夹层(AD)的发生密切相关。然而,这种关系的分子机制尚未完全阐明,仍需进一步探索。在本研究中,我们发现 miR-485-3p 在人主动脉夹层组织中显著上调。同时,我们构建了 HAVSMCs、HAECs 和 HAFs 的体外 AD 模型,发现 miR-485-3p 的表达仅在 HAVSMCs 中增加。在 HAVSMCs 中转录过表达或敲低 miR-485-3p 可以调节炎症因子 IL1β、IL6、TNF-α 和 NLRP3 的表达,以及凋亡相关蛋白 BAX/BCL2 和 Cleaved caspase3/Caspase3 的表达。在体内 AD 模型中,我们观察到 miR-485-3p 调节血管炎症和凋亡,从而参与调节小鼠 AD 的发展。基于靶基因预测,我们验证了 SIRT1 是 miR-485-3p 的下游靶基因。此外,通过给小鼠施用 SIRT1 激动剂和抑制剂,我们观察到 SIRT1 的激活减轻了血管炎症和凋亡,从而降低了 AD 的发生率。此外,功能逆转实验表明,在 HAVSMCs 中转录过表达 SIRT1 可以逆转 miR-485-3p 介导的细胞炎症和凋亡。因此,我们的研究表明,miR-485-3p 通过抑制 SIRT1 的表达加重血管平滑肌细胞的炎症和凋亡,从而促进主动脉夹层的进展。

https://cdn.ncbi.nlm.nih.gov/pmc/blobs/1003/11250145/d34953f1be2f/JCMM-28-e18454-g003.jpg

文献检索

告别复杂PubMed语法,用中文像聊天一样搜索,搜遍4000万医学文献。AI智能推荐,让科研检索更轻松。

立即免费搜索

文件翻译

保留排版,准确专业,支持PDF/Word/PPT等文件格式,支持 12+语言互译。

免费翻译文档

深度研究

AI帮你快速写综述,25分钟生成高质量综述,智能提取关键信息,辅助科研写作。

立即免费体验