Suppr超能文献

健康科学普及视频对用户感知价值和持续使用意愿的影响:基于 C-A-C 和 ECM 模型框架。

Impact of health science popularization videos on user perceived value and continuous usage intention: based on the C-A-C and ECM model framework.

机构信息

Shanxi Bethune Hospital, Shanxi Academy of Medical Sciences, Tongji Shanxi Hospital, Third Hospital of Shanxi Medical University, Taiyuan, China.

Graduate School of Business and Advanced Technology Management, Assumption University, Bangkok, Thailand.

出版信息

Front Public Health. 2024 Jul 1;12:1382687. doi: 10.3389/fpubh.2024.1382687. eCollection 2024.

Abstract

OBJECTIVE

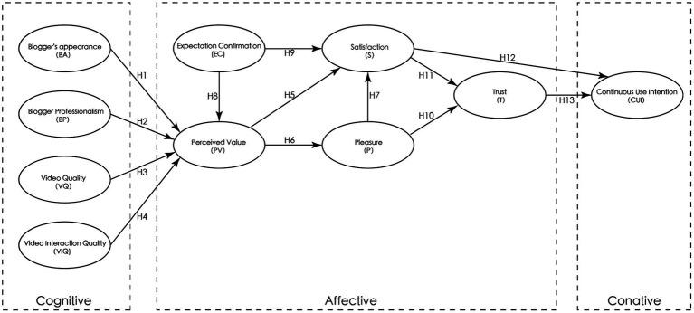
To enhance individuals' sustained intention to use health science popularization videos, this study investigated the path relationships and influencing mechanisms of health science popularization video factors on users' perceived value, expectancy confirmation, enjoyment, satisfaction, trust, and continuous usage intention based on the cognitive-affective-conative and expectation-confirmation model theoretical framework.

METHODS

This study adopted a cross-sectional design and collected data using self-administered questionnaires. The hypotheses were analyzed using the smart partial least squares (Smart-PLS) structural equation modeling method with a dataset containing 503 valid responses. Subsequently, comprehensive data analysis was conducted.

RESULTS

Blogger and video quality factors present in health science popularization videos substantially influenced users' perceived value ( < 0.001). Furthermore, users' expectancy confirmation exerted a positive influence on both users' perceived value ( < 0.001) and satisfaction ( < 0.01). Perceived value, in turn, positively impacted satisfaction ( < 0.001) and pleasure ( < 0.001). User satisfaction ( < 0.001) and pleasure ( < 0.001) directly enhanced trust, which, in turn, significantly and directly impacted continuous usage intention ( < 0.001).

DISCUSSION

This study offers both theoretical and practical insights into enhancing the quality of health science popularization videos. From a theoretical perspective, it expands upon the cognitive-affective-conative and expectation-confirmation model theoretical frameworks, enriches the theoretical model, and offers theoretical references for future research in this domain. From a practical perspective, enhancing the overall quality of health science popularization content significantly influences users' perceived value, emotional engagement, and continued usage intention to engage with the content.

摘要

目的

为了增强个体对健康科学普及视频的持续使用意愿,本研究基于认知-情感-行为和期望确认模型理论框架,探讨了健康科学普及视频因素对用户感知价值、期望确认、享受、满意、信任和持续使用意愿的路径关系和影响机制。

方法

本研究采用横断面设计,通过自填式问卷收集数据。采用 Smart-PLS 结构方程模型方法对假设进行分析,数据集包含 503 份有效回复。随后进行了综合数据分析。

结果

健康科学普及视频中的博主和视频质量因素显著影响用户的感知价值( < 0.001)。此外,用户的期望确认对用户的感知价值( < 0.001)和满意度( < 0.01)均产生积极影响。感知价值反过来又对满意度( < 0.001)和愉悦感( < 0.001)产生积极影响。用户满意度( < 0.001)和愉悦感( < 0.001)直接增强信任,信任反过来又对持续使用意愿( < 0.001)产生显著且直接的影响。

讨论

本研究为提高健康科学普及视频的质量提供了理论和实践上的见解。从理论角度来看,它扩展了认知-情感-行为和期望确认模型理论框架,丰富了理论模型,为该领域的未来研究提供了理论参考。从实践角度来看,提高健康科学普及内容的整体质量显著影响用户的感知价值、情感投入和持续使用意愿,以参与内容。

https://cdn.ncbi.nlm.nih.gov/pmc/blobs/5270/11246855/3568bfc32929/fpubh-12-1382687-g001.jpg

文献检索

告别复杂PubMed语法,用中文像聊天一样搜索,搜遍4000万医学文献。AI智能推荐,让科研检索更轻松。

立即免费搜索

文件翻译

保留排版,准确专业,支持PDF/Word/PPT等文件格式,支持 12+语言互译。

免费翻译文档

深度研究

AI帮你快速写综述,25分钟生成高质量综述,智能提取关键信息,辅助科研写作。

立即免费体验