• 文献检索
  • 文档翻译
  • 深度研究
  • 学术资讯
  • Suppr Zotero 插件Zotero 插件
  • 邀请有礼
  • 套餐&价格
  • 历史记录
应用&插件
Suppr Zotero 插件Zotero 插件浏览器插件Mac 客户端Windows 客户端微信小程序
定价
高级版会员购买积分包购买API积分包
服务
文献检索文档翻译深度研究API 文档MCP 服务
关于我们
关于 Suppr公司介绍联系我们用户协议隐私条款
关注我们

Suppr 超能文献

核心技术专利:CN118964589B侵权必究
粤ICP备2023148730 号-1Suppr @ 2026

文献检索

告别复杂PubMed语法,用中文像聊天一样搜索,搜遍4000万医学文献。AI智能推荐,让科研检索更轻松。

立即免费搜索

文件翻译

保留排版,准确专业,支持PDF/Word/PPT等文件格式,支持 12+语言互译。

免费翻译文档

深度研究

AI帮你快速写综述,25分钟生成高质量综述,智能提取关键信息,辅助科研写作。

立即免费体验

肾去神经支配对高频率起搏诱导的心力衰竭犬缝隙连接的影响。

Effects of Renal Denervation on Gap Junction in High-Pacing-Induced Heart Failure Dogs.

作者信息

Liang Xiaoyan, Shang Shuai, Bai Zechen, Wang Qing, Fan Yongqiang, Xiaokereti Jiasuoer, Lv Huasheng, Zhou Xianhui, Lu Yanmei, Tang Baopeng

机构信息

Department of Pacing and Electrophysiology, The First Affiliated Hospital of Xinjiang Medical University, Xinjiang, China; Xinjiang Key Laboratory of Cardiac Electrophysiology and Cardiac Remodeling, The First Affiliated Hospital of Xinjiang Medical University, Xinjiang, China.

Department of Medical Engineering and Technology, Xinjiang Medical University, Xinjiang, China.

出版信息

Anatol J Cardiol. 2024 Jul 16;28(9):429-36. doi: 10.14744/AnatolJCardiol.2024.3871.

DOI:10.14744/AnatolJCardiol.2024.3871
PMID:39011831
原文链接:https://pmc.ncbi.nlm.nih.gov/articles/PMC11426397/
Abstract

BACKGROUND

Gap junction remodeling is an important cause of ventricular arrhythmia in heart failure. However, it remains unclear whether renal denervation (RDN) regulates gap junction remodeling in heart failure. To explore the effect of RDN on gap junction remodeling in dogs with high-pacing-induced heart failure.

METHODS

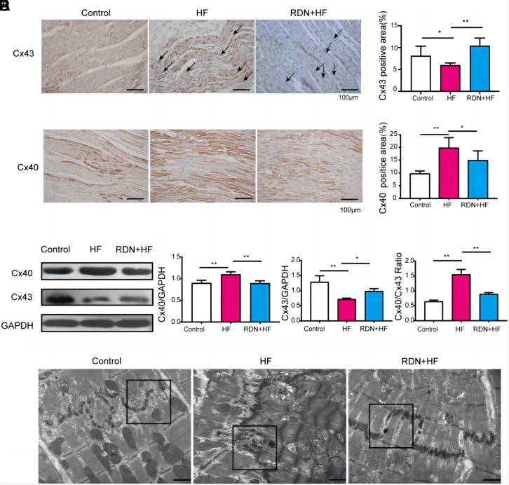
Fifteen dogs were randomly divided into control (n = 5), heart failure (HF) (n = 5), and RDN+HF (n = 5) group. A high-pacing-induced-heart failure model was established using rapid right ventricular pacing for 4 weeks. The RDN+HF group underwent surgical and chemical ablation of both renal arteries before 4 weeks rapid right ventricular pacing. After 4 weeks, echocardiography, High-Performance Liquid Chromatography-Mass Spectrometry test for norepinephrine and epinephrine, and pathological analysis were performed in the above 3 groups. Further, immunohistochemical staining was used to detect tyrosine hydroxylase, ChaT, connexin 43 (Cx43), and connexin 40 (Cx40). Connexin 43 and Cx40 expression was detected by western blotting. Transmission electron microscopy was used to observe the gap junction.

RESULTS

Compared to the control group, myocardial fibrosis and sympathetic hyperactivity were observed in the HF group. Immunohistochemical staining and western blotting showed that Cx40 expression and Cx43 expression was significantly reduced in the HF group. Compared with the HF group, the RDN+HF group showed reduced sympathetic hyperactivity, Cx40 expression, Cx40/Cx43 ratio, and increased Cx43 expression.

CONCLUSION

Renal denervation alleviates gap junction remodeling in high-pacing-induced heart failure dogs.

摘要

背景

缝隙连接重塑是心力衰竭时室性心律失常的重要原因。然而,肾去神经支配(RDN)是否调节心力衰竭时的缝隙连接重塑仍不清楚。本研究旨在探讨RDN对高频率起搏诱导的犬心力衰竭缝隙连接重塑的影响。

方法

将15只犬随机分为对照组(n = 5)、心力衰竭组(HF,n = 5)和RDN + HF组(n = 5)。采用快速右心室起搏4周建立高频率起搏诱导的心力衰竭模型。RDN + HF组在快速右心室起搏4周前对双侧肾动脉进行手术和化学消融。4周后,对上述3组进行超声心动图检查、去甲肾上腺素和肾上腺素的高效液相色谱-质谱检测以及病理分析。此外,采用免疫组织化学染色检测酪氨酸羟化酶、胆碱乙酰转移酶、连接蛋白43(Cx43)和连接蛋白40(Cx40)。通过蛋白质印迹法检测Cx43和Cx40的表达。采用透射电子显微镜观察缝隙连接。

结果

与对照组相比,HF组出现心肌纤维化和交感神经过度兴奋。免疫组织化学染色和蛋白质印迹法显示,HF组Cx40表达和Cx43表达显著降低。与HF组相比,RDN + HF组交感神经过度兴奋减轻,Cx40表达、Cx40/Cx43比值降低,Cx43表达增加。

结论

肾去神经支配可减轻高频率起搏诱导的心力衰竭犬的缝隙连接重塑。

https://cdn.ncbi.nlm.nih.gov/pmc/blobs/efaa/11426397/be0665743090/ajc-28-9-429_f006.jpg
https://cdn.ncbi.nlm.nih.gov/pmc/blobs/efaa/11426397/eaa442581867/ajc-28-9-429_f001.jpg
https://cdn.ncbi.nlm.nih.gov/pmc/blobs/efaa/11426397/fad8528414a2/ajc-28-9-429_f002.jpg
https://cdn.ncbi.nlm.nih.gov/pmc/blobs/efaa/11426397/6a2b0c027e92/ajc-28-9-429_f003.jpg
https://cdn.ncbi.nlm.nih.gov/pmc/blobs/efaa/11426397/ef8564143497/ajc-28-9-429_f004.jpg
https://cdn.ncbi.nlm.nih.gov/pmc/blobs/efaa/11426397/f11dd6a46b45/ajc-28-9-429_f005.jpg
https://cdn.ncbi.nlm.nih.gov/pmc/blobs/efaa/11426397/be0665743090/ajc-28-9-429_f006.jpg
https://cdn.ncbi.nlm.nih.gov/pmc/blobs/efaa/11426397/eaa442581867/ajc-28-9-429_f001.jpg
https://cdn.ncbi.nlm.nih.gov/pmc/blobs/efaa/11426397/fad8528414a2/ajc-28-9-429_f002.jpg
https://cdn.ncbi.nlm.nih.gov/pmc/blobs/efaa/11426397/6a2b0c027e92/ajc-28-9-429_f003.jpg
https://cdn.ncbi.nlm.nih.gov/pmc/blobs/efaa/11426397/ef8564143497/ajc-28-9-429_f004.jpg
https://cdn.ncbi.nlm.nih.gov/pmc/blobs/efaa/11426397/f11dd6a46b45/ajc-28-9-429_f005.jpg
https://cdn.ncbi.nlm.nih.gov/pmc/blobs/efaa/11426397/be0665743090/ajc-28-9-429_f006.jpg

相似文献

1
Effects of Renal Denervation on Gap Junction in High-Pacing-Induced Heart Failure Dogs.肾去神经支配对高频率起搏诱导的心力衰竭犬缝隙连接的影响。
Anatol J Cardiol. 2024 Jul 16;28(9):429-36. doi: 10.14744/AnatolJCardiol.2024.3871.
2
The Impact of Renal Denervation on the Progression of Heart Failure in a Canine Model Induced by Right Ventricular Rapid Pacing.肾去神经支配对右心室快速起搏诱导的犬模型心力衰竭进展的影响。
Front Physiol. 2020 Jan 31;10:1625. doi: 10.3389/fphys.2019.01625. eCollection 2019.
3
Antifibrillatory effects of renal denervation on ventricular fibrillation in a canine model of pacing-induced heart failure.肾去神经支配对起搏诱导性心力衰竭犬模型室颤的抗纤颤作用。
Exp Physiol. 2018 Jan 1;103(1):19-30. doi: 10.1113/EP086472. Epub 2017 Nov 28.
4
Renal denervation improves cardiac function by attenuating myocardiocyte apoptosis in dogs after myocardial infarction.肾去神经支配通过减轻心肌梗死后犬心肌细胞凋亡来改善心脏功能。
BMC Cardiovasc Disord. 2018 May 8;18(1):86. doi: 10.1186/s12872-018-0828-y.
5
Effect of Renal Denervation on Cardiac Function and Inflammatory Factors in Heart Failure After Myocardial Infarction.肾去神经术对心肌梗死后心力衰竭患者心功能和炎症因子的影响。
J Cardiovasc Pharmacol. 2020 Nov;76(5):602-609. doi: 10.1097/FJC.0000000000000899.
6
Renal denervation ameliorates the risk of ventricular fibrillation in overweight and heart failure.去肾神经支配可改善超重和心力衰竭患者心室颤动的风险。
Europace. 2020 Apr 1;22(4):657-666. doi: 10.1093/europace/euz335.
7
[Effect of catheter-based renal sympathetic denervation in pigs with rapid pacing induced heart failure].[基于导管的肾交感神经去神经支配对快速起搏诱导的猪心力衰竭的影响]
Zhonghua Xin Xue Guan Bing Za Zhi. 2014 Jan;42(1):48-52.
8
Renal Sympathetic Denervation Improves Outcomes in a Canine Myocardial Infarction Model.肾脏去神经支配可改善犬心肌梗死模型的预后。
Med Sci Monit. 2019 May 25;25:3887-3893. doi: 10.12659/MSM.914384.
9
Effect of renal sympathetic denervation on ventricular and neural remodeling.肾交感神经去神经支配对心室及神经重塑的影响。
Herz. 2019 Dec;44(8):717-725. doi: 10.1007/s00059-018-4698-y. Epub 2018 Apr 12.
10
Functional characterization of atrial electrograms in a pacing-induced heart failure model of atrial fibrillation: importance of regional atrial connexin40 remodeling.在起搏诱导的心房颤动心力衰竭模型中心房电图的功能特征:区域性心房连接蛋白 40 重构的重要性。
J Cardiovasc Electrophysiol. 2013 May;24(5):573-82. doi: 10.1111/jce.12089. Epub 2013 Feb 19.

引用本文的文献

1
The efficacy of Netrod Six-electrode Radiofrequency Renal Denervation system: mathematical modeling, phantom experiments and animal studies.Netrod六电极射频肾去神经支配系统的疗效:数学建模、体模实验和动物研究。
PLoS One. 2025 May 27;20(5):e0323336. doi: 10.1371/journal.pone.0323336. eCollection 2025.
2
Overexpression of Cx43: Is It an Effective Approach for the Treatment of Cardiovascular Diseases?Cx43的过表达:它是治疗心血管疾病的有效方法吗?
Biomolecules. 2025 Mar 4;15(3):370. doi: 10.3390/biom15030370.

本文引用的文献

1
Catheter Ablation Approaches for the Treatment of Arrhythmia Recurrence in Patients with a Durable Pulmonary Vein Isolation.导管消融治疗持续性肺静脉隔离患者心律失常复发的方法。
Balkan Med J. 2023 Oct 20;40(6):386-394. doi: 10.4274/balkanmedj.galenos.2023.2023-9-48. Epub 2023 Oct 10.
2
Comparison of catheter ablation and medical therapy for atrial fibrillation in heart failure patients: A meta-analysis of randomized controlled trials.比较心力衰竭患者心房颤动导管消融与药物治疗的疗效:一项随机对照试验的荟萃分析。
Heart Lung. 2023 Jan-Feb;57:69-74. doi: 10.1016/j.hrtlng.2022.08.012. Epub 2022 Sep 7.
3
Asymmetry and Heterogeneity: Part and Parcel in Cardiac Autonomic Innervation and Function.
不对称性与异质性:心脏自主神经支配与功能的重要组成部分
Front Physiol. 2021 Sep 16;12:665298. doi: 10.3389/fphys.2021.665298. eCollection 2021.
4
Renal denervation for the treatment of ventricular arrhythmias: A systematic review and meta-analysis.肾脏去神经术治疗室性心律失常:系统评价和荟萃分析。
J Cardiovasc Electrophysiol. 2021 May;32(5):1430-1439. doi: 10.1111/jce.15004. Epub 2021 Apr 16.
5
The Impact of Renal Denervation on the Progression of Heart Failure in a Canine Model Induced by Right Ventricular Rapid Pacing.肾去神经支配对右心室快速起搏诱导的犬模型心力衰竭进展的影响。
Front Physiol. 2020 Jan 31;10:1625. doi: 10.3389/fphys.2019.01625. eCollection 2019.
6
Renal denervation ameliorates the risk of ventricular fibrillation in overweight and heart failure.去肾神经支配可改善超重和心力衰竭患者心室颤动的风险。
Europace. 2020 Apr 1;22(4):657-666. doi: 10.1093/europace/euz335.
7
Carotid baroreceptor stimulation suppresses ventricular fibrillation in canines with chronic heart failure.颈动脉压力感受器刺激可抑制慢性心力衰竭犬的室颤。
Basic Res Cardiol. 2019 Sep 9;114(6):41. doi: 10.1007/s00395-019-0750-1.
8
Is renal denervation still a treatment option in cardiovascular disease?肾去神经术在心血管疾病中仍是一种治疗选择吗?
Trends Cardiovasc Med. 2020 May;30(4):189-195. doi: 10.1016/j.tcm.2019.05.006. Epub 2019 May 21.
9
Renal Denervation Reduced Ventricular Arrhythmia After Myocardial Infarction by Inhibiting Sympathetic Activity and Remodeling.肾去神经术通过抑制交感活性和重构减少心肌梗死后的室性心律失常。
J Am Heart Assoc. 2018 Oct 16;7(20):e009938. doi: 10.1161/JAHA.118.009938.
10
Canine Model of Pacing-Induced Heart Failure.起搏诱导性心力衰竭的犬模型
Methods Mol Biol. 2018;1816:309-325. doi: 10.1007/978-1-4939-8597-5_24.