• 文献检索
  • 文档翻译
  • 深度研究
  • 学术资讯
  • Suppr Zotero 插件Zotero 插件
  • 邀请有礼
  • 套餐&价格
  • 历史记录
应用&插件
Suppr Zotero 插件Zotero 插件浏览器插件Mac 客户端Windows 客户端微信小程序
定价
高级版会员购买积分包购买API积分包
服务
文献检索文档翻译深度研究API 文档MCP 服务
关于我们
关于 Suppr公司介绍联系我们用户协议隐私条款
关注我们

Suppr 超能文献

核心技术专利:CN118964589B侵权必究
粤ICP备2023148730 号-1Suppr @ 2026

文献检索

告别复杂PubMed语法,用中文像聊天一样搜索,搜遍4000万医学文献。AI智能推荐,让科研检索更轻松。

立即免费搜索

文件翻译

保留排版,准确专业,支持PDF/Word/PPT等文件格式,支持 12+语言互译。

免费翻译文档

深度研究

AI帮你快速写综述,25分钟生成高质量综述,智能提取关键信息,辅助科研写作。

立即免费体验

VII型胶原蛋白在乳腺癌增殖中的潜在作用。

The potential role of collagen type VII in breast cancer proliferation.

作者信息

Pérez-Díaz Sergio, Lindberg Jessica, Anerillas Luis Oliveros, Kingham Paul J, Sund Malin, Rask Gunilla, Svensson Johan, Jansson Malin, Wiberg Rebecca

机构信息

Department of Medical and Translational Biology, Umeå University, Umeå, SE-901 87, Sweden.

Department of Laboratory Medicine, Division of Clinical Physiology, Karolinska Institute, Stockholm, Sweden.

出版信息

Cancer Cell Int. 2024 Jul 20;24(1):254. doi: 10.1186/s12935-024-03449-4.

DOI:10.1186/s12935-024-03449-4
PMID:39030607
原文链接:https://pmc.ncbi.nlm.nih.gov/articles/PMC11264984/
Abstract

BACKGROUND

Breast cancer is the most common cancer in women. Cancer cells can persist in a prolonged dormant state for years without any clinical evidence of disease creating an urgent need to better understand the molecular mechanisms leading to relapse. This study aimed to identify extracellular matrix (ECM) components associated with hypoxia-induced breast cancer dormancy. The effects of selected ECM proteins on breast cancer cell proliferation were analyzed, along with their correlation with established prognostic markers in human breast cancer tissue.

MATERIALS AND METHODS

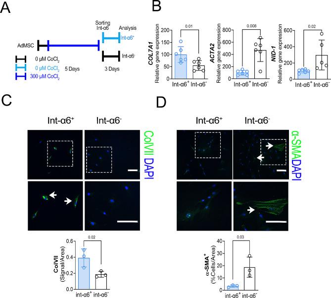
Screening of extracellular matrix proteins was performed in hypoxia-induced dormant MCF-7 breast cancer cells. Proliferation of MCF-7 cells in vitro was subsequently determined in the presence of recombinant ColVII. Adipose tissue-derived mesenchymal stem cells (AdMSCs) subpopulation overexpressing ColVII were indirectly isolated by ColVII receptor integrin-α6 specific antibodies. AdMSCs- MCF-7 3D spheroid cultures were generated to model solid tumour conditions. In addition, the association between ColVII and various prognostic markers was evaluated in clinical samples of human breast cancer tissue.

RESULTS

Dormant MCF-7 cells showed an elevated expression of ColVII while MCF-7 cells cultured on ColVII exhibited reduced proliferation in vitro. In AdMSCs-MCF-7 3D spheroids, a reduced proliferation of MCF-7 cells was observed in Int-α6/ ColVII compared with Int-α6 ColVII AdMSCs spheroids. In human tissue, high ColVII expression correlated to several positive prognostic markers. Staining for Cytokeratin-5 revealed that ColVII-expressing cells were predominantly myoepithelial cells.

CONCLUSION

ColVII is associated with reduced proliferation of breast cancer cells in vitro. ColVII is strongly expressed in myoepithelial cells and in breast cancer tissue the high ColVII expression correlates with several well-known positive prognostic markers, highlighting its potential as a prognostic marker in breast cancer.

摘要

背景

乳腺癌是女性中最常见的癌症。癌细胞可长期处于休眠状态数年,而无任何疾病的临床证据,这迫切需要更好地了解导致复发的分子机制。本研究旨在鉴定与缺氧诱导的乳腺癌休眠相关的细胞外基质(ECM)成分。分析了所选ECM蛋白对乳腺癌细胞增殖的影响,以及它们与人类乳腺癌组织中已确立的预后标志物的相关性。

材料与方法

在缺氧诱导的休眠MCF-7乳腺癌细胞中进行细胞外基质蛋白筛选。随后在重组VII型胶原存在的情况下测定MCF-7细胞在体外的增殖情况。通过VII型胶原受体整合素-α6特异性抗体间接分离过表达VII型胶原的脂肪组织来源间充质干细胞(AdMSCs)亚群。生成AdMSCs-MCF-7三维球体培养物以模拟实体瘤情况。此外,在人类乳腺癌组织的临床样本中评估VII型胶原与各种预后标志物之间的关联。

结果

休眠的MCF-7细胞显示VII型胶原表达升高,而在VII型胶原上培养的MCF-7细胞在体外增殖减少。在AdMSCs-MCF-7三维球体中,与整合素-α6/VII型胶原AdMSCs球体相比,在整合素-α6/ VII型胶原中观察到MCF-7细胞增殖减少。在人体组织中,高VII型胶原表达与几种阳性预后标志物相关。细胞角蛋白-5染色显示,表达VII型胶原的细胞主要是肌上皮细胞。

结论

VII型胶原与体外乳腺癌细胞增殖减少有关。VII型胶原在肌上皮细胞中强烈表达,在乳腺癌组织中,高VII型胶原表达与几种众所周知的阳性预后标志物相关,突出了其作为乳腺癌预后标志物的潜力。

https://cdn.ncbi.nlm.nih.gov/pmc/blobs/501e/11264984/d80e913a6a0e/12935_2024_3449_Fig6_HTML.jpg
https://cdn.ncbi.nlm.nih.gov/pmc/blobs/501e/11264984/5b124493e9f9/12935_2024_3449_Fig1_HTML.jpg
https://cdn.ncbi.nlm.nih.gov/pmc/blobs/501e/11264984/6adf86ef1447/12935_2024_3449_Fig2_HTML.jpg
https://cdn.ncbi.nlm.nih.gov/pmc/blobs/501e/11264984/c798d55ddd15/12935_2024_3449_Fig3_HTML.jpg
https://cdn.ncbi.nlm.nih.gov/pmc/blobs/501e/11264984/0e7123b9bd65/12935_2024_3449_Fig4_HTML.jpg
https://cdn.ncbi.nlm.nih.gov/pmc/blobs/501e/11264984/6e05b063ab26/12935_2024_3449_Fig5_HTML.jpg
https://cdn.ncbi.nlm.nih.gov/pmc/blobs/501e/11264984/d80e913a6a0e/12935_2024_3449_Fig6_HTML.jpg
https://cdn.ncbi.nlm.nih.gov/pmc/blobs/501e/11264984/5b124493e9f9/12935_2024_3449_Fig1_HTML.jpg
https://cdn.ncbi.nlm.nih.gov/pmc/blobs/501e/11264984/6adf86ef1447/12935_2024_3449_Fig2_HTML.jpg
https://cdn.ncbi.nlm.nih.gov/pmc/blobs/501e/11264984/c798d55ddd15/12935_2024_3449_Fig3_HTML.jpg
https://cdn.ncbi.nlm.nih.gov/pmc/blobs/501e/11264984/0e7123b9bd65/12935_2024_3449_Fig4_HTML.jpg
https://cdn.ncbi.nlm.nih.gov/pmc/blobs/501e/11264984/6e05b063ab26/12935_2024_3449_Fig5_HTML.jpg
https://cdn.ncbi.nlm.nih.gov/pmc/blobs/501e/11264984/d80e913a6a0e/12935_2024_3449_Fig6_HTML.jpg

相似文献

1
The potential role of collagen type VII in breast cancer proliferation.VII型胶原蛋白在乳腺癌增殖中的潜在作用。
Cancer Cell Int. 2024 Jul 20;24(1):254. doi: 10.1186/s12935-024-03449-4.
2
Increased invasive behaviour in cutaneous squamous cell carcinoma with loss of basement-membrane type VII collagen.基底膜VII型胶原蛋白缺失导致皮肤鳞状细胞癌侵袭行为增加。
J Cell Sci. 2009 Jun 1;122(Pt 11):1788-99. doi: 10.1242/jcs.042895. Epub 2009 May 12.
3
Overexpression of the Flii gene increases dermal-epidermal blistering in an autoimmune ColVII mouse model of epidermolysis bullosa acquisita.Flii 基因的过表达增加了获得性大疱性表皮松解症自身免疫 ColVII 小鼠模型的皮肤-表皮水疱。
J Pathol. 2011 Nov;225(3):401-13. doi: 10.1002/path.2973. Epub 2011 Sep 26.
4
Reawakening of dormant estrogen-dependent human breast cancer cells by bone marrow stroma secretory senescence.骨髓基质分泌衰老可重新激活休眠的雌激素依赖性人乳腺癌细胞。
Cell Commun Signal. 2018 Aug 17;16(1):48. doi: 10.1186/s12964-018-0259-5.
5
Characteristics of human adipose mesenchymal stem cells isolated from healthy and cancer affected people and their interactions with human breast cancer cell line MCF-7 in vitro.从健康人和癌症患者中分离出的人脂肪间充质干细胞的特性及其与人类乳腺癌细胞系MCF-7的体外相互作用。
Cell Biol Int. 2014 Feb;38(2):254-65. doi: 10.1002/cbin.10198. Epub 2013 Nov 15.
6
3D extracellular matrix interactions modulate tumour cell growth, invasion and angiogenesis in engineered tumour microenvironments.三维细胞外基质相互作用在工程化肿瘤微环境中调节肿瘤细胞的生长、侵袭和血管生成。
Acta Biomater. 2016 May;36:73-85. doi: 10.1016/j.actbio.2016.03.017. Epub 2016 Mar 10.
7
Interaction of adipose-derived stem cells with active and dormant breast cancer cells.脂肪源性干细胞与活性和休眠乳腺癌细胞的相互作用。
J Plast Reconstr Aesthet Surg. 2023 Aug;83:69-76. doi: 10.1016/j.bjps.2023.05.006. Epub 2023 May 7.
8
Extracellular Matrix Derived from High Metastatic Human Breast Cancer Triggers Epithelial-Mesenchymal Transition in Epithelial Breast Cancer Cells through αvβ3 Integrin.源自高转移性人乳腺癌的细胞外基质通过αvβ3 整联蛋白触发上皮性乳腺癌细胞的上皮-间充质转化。
Int J Mol Sci. 2020 Apr 23;21(8):2995. doi: 10.3390/ijms21082995.
9
Up-regulation of miR-210 induced by a hypoxic microenvironment promotes breast cancer stem cells metastasis, proliferation, and self-renewal by targeting E-cadherin.缺氧微环境诱导的miR-210上调通过靶向E-钙黏蛋白促进乳腺癌干细胞转移、增殖和自我更新。
FASEB J. 2018 Sep 6:fj201801013R. doi: 10.1096/fj.201801013R.
10
Matrix-directed differentiation of human adipose-derived mesenchymal stem cells to dermal-like fibroblasts that produce extracellular matrix.基质定向诱导人脂肪间充质干细胞分化为可产生细胞外基质的真皮样成纤维细胞。
J Tissue Eng Regen Med. 2016 Oct;10(10):E546-E558. doi: 10.1002/term.1865. Epub 2014 Feb 25.

引用本文的文献

1
Oncogenic effects of ECM remodeling in obesity and breast cancer.细胞外基质重塑在肥胖与乳腺癌中的致癌作用
Oncogene. 2025 Aug 22. doi: 10.1038/s41388-025-03521-x.
2
Implication of the Extracellular Matrix in Metastatic Tumor Cell Dormancy.细胞外基质在转移性肿瘤细胞休眠中的作用
Cancers (Basel). 2024 Dec 5;16(23):4076. doi: 10.3390/cancers16234076.

本文引用的文献

1
Overall survival of individuals with metastatic cancer in Sweden: a nationwide study.瑞典转移性癌症患者的总体生存率:一项全国性研究。
BMC Public Health. 2022 Oct 14;22(1):1913. doi: 10.1186/s12889-022-14255-w.
2
Adipose Tissue-Derived Mesenchymal Stromal/Stem Cells, Obesity and the Tumor Microenvironment of Breast Cancer.脂肪组织来源的间充质基质/干细胞、肥胖与乳腺癌肿瘤微环境
Cancers (Basel). 2022 Aug 12;14(16):3908. doi: 10.3390/cancers14163908.
3
Obesity impairs skeletal muscle repair through NID-1 mediated extracellular matrix remodeling by mesenchymal progenitors.
肥胖通过间充质祖细胞的 NID-1 介导的细胞外基质重塑来损害骨骼肌修复。
Matrix Biol. 2022 Sep;112:90-115. doi: 10.1016/j.matbio.2022.08.006. Epub 2022 Aug 11.
4
The Role of Extracellular Matrix Proteins in Breast Cancer.细胞外基质蛋白在乳腺癌中的作用
J Clin Med. 2022 Feb 25;11(5):1250. doi: 10.3390/jcm11051250.
5
Use of classifiers to optimise the identification and characterisation of metastatic breast cancer in a nationwide administrative registry.使用分类器优化全国性行政注册系统中转移性乳腺癌的识别和特征描述。
Acta Oncol. 2021 Dec;60(12):1604-1610. doi: 10.1080/0284186X.2021.1979645. Epub 2021 Sep 22.
6
Prognostic Value of Highly Expressed Type VII Collagen (COL7A1) in Patients With Gastric Cancer.高表达 VII 型胶原(COL7A1)在胃癌患者中的预后价值。
Pathol Oncol Res. 2021 Aug 26;27:1609860. doi: 10.3389/pore.2021.1609860. eCollection 2021.
7
A single-cell type transcriptomics map of human tissues.人类组织单细胞转录组图谱。
Sci Adv. 2021 Jul 28;7(31). doi: 10.1126/sciadv.abh2169. Print 2021 Jul.
8
High-content siRNA 3D co-cultures to identify myoepithelial cell-derived breast cancer suppressor proteins.高通量 siRNA 3D 共培养鉴定肌上皮细胞来源的乳腺癌抑制蛋白。
Sci Data. 2021 May 28;8(1):147. doi: 10.1038/s41597-021-00924-9.
9
Water jet-assisted lipoaspiration and Sepax cell separation system for the isolation of adipose stem cells with high adipogenic potential.水动力辅助吸脂与 Sepax 细胞分离系统联合用于分离具有高成脂潜能的脂肪干细胞。
J Plast Reconstr Aesthet Surg. 2021 Oct;74(10):2759-2767. doi: 10.1016/j.bjps.2021.03.025. Epub 2021 Mar 29.
10
Adipose-derived mesenchymal stem cells differentiate into heterogeneous cancer-associated fibroblasts in a stroma-rich xenograft model.脂肪来源的间充质干细胞在富含基质的异种移植模型中分化为异质性的癌相关成纤维细胞。
Sci Rep. 2021 Feb 25;11(1):4690. doi: 10.1038/s41598-021-84058-3.