• 文献检索
  • 文档翻译
  • 深度研究
  • 学术资讯
  • Suppr Zotero 插件Zotero 插件
  • 邀请有礼
  • 套餐&价格
  • 历史记录
应用&插件
Suppr Zotero 插件Zotero 插件浏览器插件Mac 客户端Windows 客户端微信小程序
定价
高级版会员购买积分包购买API积分包
服务
文献检索文档翻译深度研究API 文档MCP 服务
关于我们
关于 Suppr公司介绍联系我们用户协议隐私条款
关注我们

Suppr 超能文献

核心技术专利:CN118964589B侵权必究
粤ICP备2023148730 号-1Suppr @ 2026

文献检索

告别复杂PubMed语法,用中文像聊天一样搜索,搜遍4000万医学文献。AI智能推荐,让科研检索更轻松。

立即免费搜索

文件翻译

保留排版,准确专业,支持PDF/Word/PPT等文件格式,支持 12+语言互译。

免费翻译文档

深度研究

AI帮你快速写综述,25分钟生成高质量综述,智能提取关键信息,辅助科研写作。

立即免费体验

整合力学与生物活性:二维生物功能化聚乙二醇二丙烯酸酯水凝胶中不同尺度下弹性和粘弹性的详细评估用于靶向骨再生

Integrating Mechanics and Bioactivity: A Detailed Assessment of Elasticity and Viscoelasticity at Different Scales in 2D Biofunctionalized PEGDA Hydrogels for Targeted Bone Regeneration.

作者信息

López-Serrano Cristina, Côté-Paradis Yeva, Habenstein Birgit, Loquet Antoine, Le Coz Cédric, Ruel Jean, Laroche Gaétan, Durrieu Marie-Christine

机构信息

Univ. Bordeaux, CNRS, Bordeaux INP, CBMN, UMR 5248, Pessac 33600, France.

Laboratoire d'Ingénierie de Surface, Centre de Recherche sur les Matériaux Avancés, Département de Génie des Mines, de la Métallurgie et des Matériaux, Université Laval, Québec, QC G1 V 0A6, Canada.

出版信息

ACS Appl Mater Interfaces. 2024 Jul 31;16(30):39165-39180. doi: 10.1021/acsami.4c10755. Epub 2024 Jul 23.

DOI:10.1021/acsami.4c10755
PMID:39041490
原文链接:https://pmc.ncbi.nlm.nih.gov/articles/PMC11600396/
Abstract

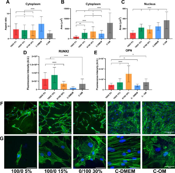
Methods for promoting and controlling the differentiation of human mesenchymal stem cells (hMSCs) in vitro before in vivo transplantation are crucial for the advancement of tissue engineering and regenerative medicine. In this study, we developed poly(ethylene glycol) diacrylate (PEGDA) hydrogels with tunable mechanical properties, including elasticity and viscoelasticity, coupled with bioactivity achieved through the immobilization of a mixture of RGD and a mimetic peptide of the BMP-2 protein. Despite the key relevance of hydrogel mechanical properties for cell culture, a standard for its characterization has not been proposed, and comparisons between studies are challenging due to the different techniques employed. Here, a comprehensive approach was employed to characterize the elasticity and viscoelasticity of these hydrogels, integrating compression testing, rheology, and atomic force microscopy (AFM) microindentation. Distinct mechanical behaviors were observed across different PEGDA compositions, and some consistent trends across multiple techniques were identified. Using a photoactivated cross-linker, we controlled the functionalization density independently of the mechanical properties. X-ray photoelectrin spectroscopy and fluorescence microscopy were employed to evaluate the functionalization density of the materials before the culturing of hMSCs on them. The cells cultured on all functionalized hydrogels expressed an early osteoblast marker (Runx2) after 2 weeks, even in the absence of a differentiation-inducing medium compared to our controls. Additionally, after only 1 week of culture with osteogenic differentiation medium, cells showed accelerated differentiation, with clear morphological differences observed among cells in the different conditions. Notably, cells on stiff but stress-relaxing hydrogels exhibited an overexpression of the osteocyte marker E11. This suggests that the combination of the functionalization procedure with the mechanical properties of the hydrogel provides a potent approach to promoting the osteogenic differentiation of hMSCs.

摘要

在体内移植前促进和控制人间充质干细胞(hMSCs)体外分化的方法对于组织工程和再生医学的发展至关重要。在本研究中,我们开发了具有可调机械性能(包括弹性和粘弹性)的聚(乙二醇)二丙烯酸酯(PEGDA)水凝胶,并通过固定RGD和BMP-2蛋白模拟肽的混合物实现了生物活性。尽管水凝胶机械性能对细胞培养至关重要,但尚未提出其表征标准,并且由于采用的技术不同,各研究之间的比较具有挑战性。在此,我们采用了一种综合方法来表征这些水凝胶的弹性和粘弹性,整合了压缩测试、流变学和原子力显微镜(AFM)微压痕技术。在不同的PEGDA组成中观察到了不同的机械行为,并确定了多种技术之间的一些一致趋势。使用光活化交联剂,我们独立于机械性能控制功能化密度。在hMSCs接种到材料上之前,采用X射线光电子能谱和荧光显微镜来评估材料的功能化密度。与我们的对照相比,即使在没有分化诱导培养基的情况下,在所有功能化水凝胶上培养的细胞在2周后都表达了早期成骨细胞标志物(Runx2)。此外,在用成骨分化培养基培养仅1周后,细胞显示出加速分化,在不同条件下的细胞之间观察到明显的形态差异。值得注意的是,在坚硬但应力松弛的水凝胶上的细胞表现出骨细胞标志物E11的过表达。这表明功能化程序与水凝胶机械性能的结合提供了一种促进hMSCs成骨分化的有效方法。

https://cdn.ncbi.nlm.nih.gov/pmc/blobs/c008/11600396/9d16fee556ce/am4c10755_0006.jpg
https://cdn.ncbi.nlm.nih.gov/pmc/blobs/c008/11600396/ad0957c712fa/am4c10755_0001.jpg
https://cdn.ncbi.nlm.nih.gov/pmc/blobs/c008/11600396/0afae2ce1882/am4c10755_0002.jpg
https://cdn.ncbi.nlm.nih.gov/pmc/blobs/c008/11600396/23479ce42048/am4c10755_0003.jpg
https://cdn.ncbi.nlm.nih.gov/pmc/blobs/c008/11600396/b4aa3437bff1/am4c10755_0004.jpg
https://cdn.ncbi.nlm.nih.gov/pmc/blobs/c008/11600396/6be06acbcd36/am4c10755_0005.jpg
https://cdn.ncbi.nlm.nih.gov/pmc/blobs/c008/11600396/9d16fee556ce/am4c10755_0006.jpg
https://cdn.ncbi.nlm.nih.gov/pmc/blobs/c008/11600396/ad0957c712fa/am4c10755_0001.jpg
https://cdn.ncbi.nlm.nih.gov/pmc/blobs/c008/11600396/0afae2ce1882/am4c10755_0002.jpg
https://cdn.ncbi.nlm.nih.gov/pmc/blobs/c008/11600396/23479ce42048/am4c10755_0003.jpg
https://cdn.ncbi.nlm.nih.gov/pmc/blobs/c008/11600396/b4aa3437bff1/am4c10755_0004.jpg
https://cdn.ncbi.nlm.nih.gov/pmc/blobs/c008/11600396/6be06acbcd36/am4c10755_0005.jpg
https://cdn.ncbi.nlm.nih.gov/pmc/blobs/c008/11600396/9d16fee556ce/am4c10755_0006.jpg

相似文献

1
Integrating Mechanics and Bioactivity: A Detailed Assessment of Elasticity and Viscoelasticity at Different Scales in 2D Biofunctionalized PEGDA Hydrogels for Targeted Bone Regeneration.整合力学与生物活性:二维生物功能化聚乙二醇二丙烯酸酯水凝胶中不同尺度下弹性和粘弹性的详细评估用于靶向骨再生
ACS Appl Mater Interfaces. 2024 Jul 31;16(30):39165-39180. doi: 10.1021/acsami.4c10755. Epub 2024 Jul 23.
2
Incorporation of a silicon-based polymer to PEG-DA templated hydrogel scaffolds for bioactivity and osteoinductivity.将硅基聚合物掺入 PEG-DA 模板水凝胶支架中以提高生物活性和骨诱导性。
Acta Biomater. 2019 Nov;99:100-109. doi: 10.1016/j.actbio.2019.09.018. Epub 2019 Sep 16.
3
Potential of hydrogels based on poly(ethylene glycol) and sebacic acid as orthopedic tissue engineering scaffolds.基于聚乙二醇和癸二酸的水凝胶作为骨科组织工程支架的潜力。
Tissue Eng Part A. 2009 Aug;15(8):2299-307. doi: 10.1089/ten.tea.2008.0326.
4
Evaluating Poly(Acrylamide-co-Acrylic Acid) Hydrogels Stress Relaxation to Direct the Osteogenic Differentiation of Mesenchymal Stem Cells.评价聚(丙烯酰胺-共-丙烯酸)水凝胶的应力松弛以直接控制间充质干细胞的成骨分化。
Macromol Biosci. 2021 Jun;21(6):e2100069. doi: 10.1002/mabi.202100069. Epub 2021 Apr 19.
5
Viscoelastic hydrogels regulate adipose-derived mesenchymal stem cells for nucleus pulposus regeneration.黏弹性水凝胶调控脂肪间充质干细胞促进椎间盘再生。
Acta Biomater. 2024 May;180:244-261. doi: 10.1016/j.actbio.2024.04.017. Epub 2024 Apr 12.
6
Rational Design and Development of Anisotropic and Mechanically Strong Gelatin-Based Stress Relaxing Hydrogels for Osteogenic/Chondrogenic Differentiation.用于成骨/软骨分化的各向异性和机械强度高的明胶基应力松弛水凝胶的合理设计与开发。
Macromol Biosci. 2019 Aug;19(8):e1900099. doi: 10.1002/mabi.201900099. Epub 2019 Jul 12.
7
Photopolymerized injectable RGD-modified fumarated poly(ethylene glycol) diglycidyl ether hydrogels for cell growth.用于细胞生长的光聚合可注射RGD修饰的富马酸化聚乙二醇二缩水甘油醚水凝胶
Macromol Biosci. 2008 Sep 9;8(9):852-62. doi: 10.1002/mabi.200700319.
8
Attachment and spatial organisation of human mesenchymal stem cells on poly(ethylene glycol) hydrogels.人骨髓间充质干细胞在聚乙二醇水凝胶上的黏附与空间组织。
J Mech Behav Biomed Mater. 2018 Aug;84:46-53. doi: 10.1016/j.jmbbm.2018.04.025. Epub 2018 May 3.
9
Injectable degradable PVA microgels prepared by microfluidic technology for controlled osteogenic differentiation of mesenchymal stem cells.微流控技术制备的可注射可降解 PVA 微凝胶用于间充质干细胞的可控成骨分化。
Acta Biomater. 2018 Sep 1;77:28-37. doi: 10.1016/j.actbio.2018.07.003. Epub 2018 Jul 5.
10
Interplay between degradability and integrin signaling on mesenchymal stem cell function within poly(ethylene glycol) based microporous annealed particle hydrogels.聚乙二醇基微孔退火颗粒水凝胶中降解性与整合素信号转导对间充质干细胞功能的相互作用。
Acta Biomater. 2020 Jan 1;101:227-236. doi: 10.1016/j.actbio.2019.11.009. Epub 2019 Nov 8.

引用本文的文献

1
The role of non-linear viscoelastic hydrogel mechanics in cell culture and transduction.非线性粘弹性水凝胶力学在细胞培养和转导中的作用。
Mater Today Bio. 2025 Aug 9;34:102188. doi: 10.1016/j.mtbio.2025.102188. eCollection 2025 Oct.
2
Integrating ChromaLIVE™ dye with an AI-powered image analysis for real-time monitoring of human mesenchymal stem cells differentiation.将ChromaLIVE™染料与人工智能驱动的图像分析相结合,用于实时监测人间充质干细胞的分化。
Biochem Biophys Rep. 2025 Jul 23;43:102174. doi: 10.1016/j.bbrep.2025.102174. eCollection 2025 Sep.