• 文献检索
  • 文档翻译
  • 深度研究
  • 学术资讯
  • Suppr Zotero 插件Zotero 插件
  • 邀请有礼
  • 套餐&价格
  • 历史记录
应用&插件
Suppr Zotero 插件Zotero 插件浏览器插件Mac 客户端Windows 客户端微信小程序
定价
高级版会员购买积分包购买API积分包
服务
文献检索文档翻译深度研究API 文档MCP 服务
关于我们
关于 Suppr公司介绍联系我们用户协议隐私条款
关注我们

Suppr 超能文献

核心技术专利:CN118964589B侵权必究
粤ICP备2023148730 号-1Suppr @ 2026

文献检索

告别复杂PubMed语法,用中文像聊天一样搜索,搜遍4000万医学文献。AI智能推荐,让科研检索更轻松。

立即免费搜索

文件翻译

保留排版,准确专业,支持PDF/Word/PPT等文件格式,支持 12+语言互译。

免费翻译文档

深度研究

AI帮你快速写综述,25分钟生成高质量综述,智能提取关键信息,辅助科研写作。

立即免费体验

体内 CRISPR/Cas9 介导的筛选揭示了 TFDP1 和 E2F4 转录因子在造血中的关键功能。

In vivo CRISPR/Cas9-mediated screen reveals a critical function of TFDP1 and E2F4 transcription factors in hematopoiesis.

机构信息

Max-Delbrück-Center for Molecular Medicine in the Helmholtz Association (MDC), Immune Regulation and Cancer, Berlin, Germany.

Department of Pediatrics, Herman B Wells Center for Pediatric Research, Indiana University School of Medicine, Indianapolis, IN, USA.

出版信息

Leukemia. 2024 Sep;38(9):2003-2015. doi: 10.1038/s41375-024-02357-w. Epub 2024 Jul 23.

DOI:10.1038/s41375-024-02357-w
PMID:39043964
原文链接:https://pmc.ncbi.nlm.nih.gov/articles/PMC11347378/
Abstract

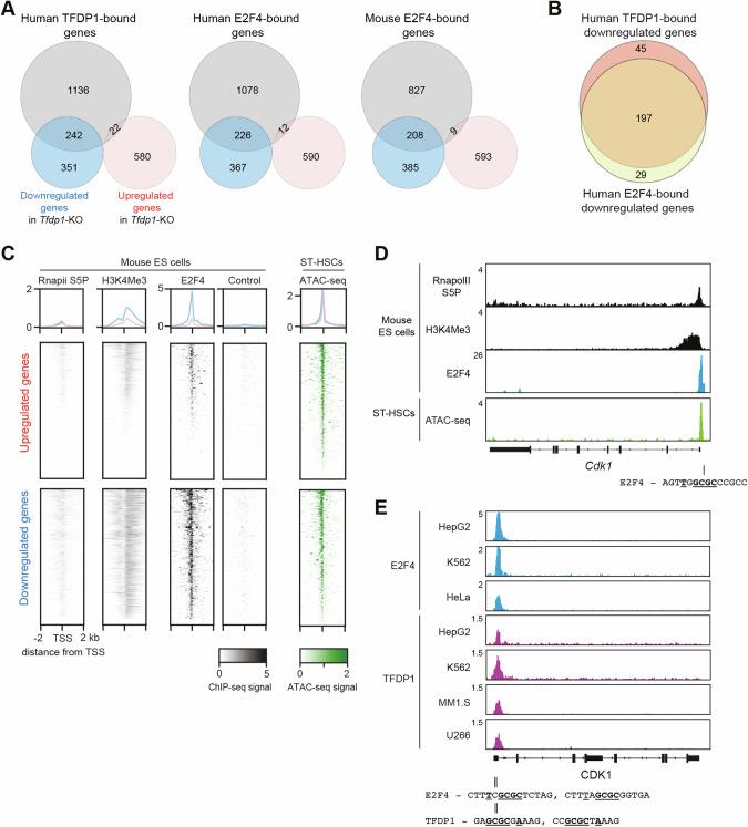
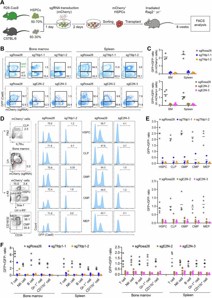
Hematopoiesis is a continuous process of blood cell production driven by hematopoietic stem and progenitor cells (HSPCs) in the bone marrow. Proliferation and differentiation of HSPCs are regulated by complex transcriptional networks. In order to identify transcription factors with key roles in HSPC-mediated hematopoietic reconstitution, we developed an efficient and robust CRISPR/Cas9-based in vivo genetic screen. Using this experimental system, we identified the TFDP1 transcription factor to be essential for HSPC proliferation and post-transplant hematopoiesis. We further discovered that E2F4, an E2F transcription factor, serves as a binding partner of TFDP1 and is required for HSPC proliferation. Deletion of TFDP1 caused downregulation of genes associated with the cell cycle, with around 50% of these genes being identified as direct targets of TFDP1 and E2F4. Thus, our study expands the transcriptional network governing hematopoietic development through an in vivo CRISPR/Cas9-based genetic screen and identifies TFDP1/E2F4 as positive regulators of cell cycle genes in HSPCs.

摘要

造血是一个由骨髓中的造血干细胞和祖细胞(HSPCs)驱动的连续细胞产生过程。HSPCs 的增殖和分化受复杂的转录网络调控。为了鉴定在 HSPC 介导的造血重建中具有关键作用的转录因子,我们开发了一种高效、稳健的基于 CRISPR/Cas9 的体内遗传筛选方法。使用这个实验系统,我们确定了 TFDP1 转录因子对 HSPC 增殖和移植后造血至关重要。我们进一步发现,E2F4,一种 E2F 转录因子,是 TFDP1 的结合伴侣,是 HSPC 增殖所必需的。TFDP1 的缺失导致与细胞周期相关的基因下调,其中约 50%的基因被鉴定为 TFDP1 和 E2F4 的直接靶标。因此,我们的研究通过基于 CRISPR/Cas9 的体内遗传筛选扩展了调控造血发育的转录网络,并确定 TFDP1/E2F4 是 HSPC 中细胞周期基因的正调控因子。

https://cdn.ncbi.nlm.nih.gov/pmc/blobs/cf5d/11347378/322521d428ba/41375_2024_2357_Fig7_HTML.jpg
https://cdn.ncbi.nlm.nih.gov/pmc/blobs/cf5d/11347378/21b1a382cba0/41375_2024_2357_Fig1_HTML.jpg
https://cdn.ncbi.nlm.nih.gov/pmc/blobs/cf5d/11347378/26aeb5a17d65/41375_2024_2357_Fig2_HTML.jpg
https://cdn.ncbi.nlm.nih.gov/pmc/blobs/cf5d/11347378/0b4cb60e7f4c/41375_2024_2357_Fig3_HTML.jpg
https://cdn.ncbi.nlm.nih.gov/pmc/blobs/cf5d/11347378/9b1cde8e4a23/41375_2024_2357_Fig4_HTML.jpg
https://cdn.ncbi.nlm.nih.gov/pmc/blobs/cf5d/11347378/5c05ba96ff42/41375_2024_2357_Fig5_HTML.jpg
https://cdn.ncbi.nlm.nih.gov/pmc/blobs/cf5d/11347378/092cb593a315/41375_2024_2357_Fig6_HTML.jpg
https://cdn.ncbi.nlm.nih.gov/pmc/blobs/cf5d/11347378/322521d428ba/41375_2024_2357_Fig7_HTML.jpg
https://cdn.ncbi.nlm.nih.gov/pmc/blobs/cf5d/11347378/21b1a382cba0/41375_2024_2357_Fig1_HTML.jpg
https://cdn.ncbi.nlm.nih.gov/pmc/blobs/cf5d/11347378/26aeb5a17d65/41375_2024_2357_Fig2_HTML.jpg
https://cdn.ncbi.nlm.nih.gov/pmc/blobs/cf5d/11347378/0b4cb60e7f4c/41375_2024_2357_Fig3_HTML.jpg
https://cdn.ncbi.nlm.nih.gov/pmc/blobs/cf5d/11347378/9b1cde8e4a23/41375_2024_2357_Fig4_HTML.jpg
https://cdn.ncbi.nlm.nih.gov/pmc/blobs/cf5d/11347378/5c05ba96ff42/41375_2024_2357_Fig5_HTML.jpg
https://cdn.ncbi.nlm.nih.gov/pmc/blobs/cf5d/11347378/092cb593a315/41375_2024_2357_Fig6_HTML.jpg
https://cdn.ncbi.nlm.nih.gov/pmc/blobs/cf5d/11347378/322521d428ba/41375_2024_2357_Fig7_HTML.jpg

相似文献

1
In vivo CRISPR/Cas9-mediated screen reveals a critical function of TFDP1 and E2F4 transcription factors in hematopoiesis.体内 CRISPR/Cas9 介导的筛选揭示了 TFDP1 和 E2F4 转录因子在造血中的关键功能。
Leukemia. 2024 Sep;38(9):2003-2015. doi: 10.1038/s41375-024-02357-w. Epub 2024 Jul 23.
2
The E2F4 transcriptional repressor is a key mechanistic regulator of colon cancer resistance to (CPT-11).E2F4转录抑制因子是结肠癌对伊立替康(CPT - 11)耐药性的关键机制调节因子。
bioRxiv. 2025 Jan 24:2025.01.22.633435. doi: 10.1101/2025.01.22.633435.
3
The Aryl Hydrocarbon Receptor Modulates Murine Hematopoietic Stem Cell Homeostasis and Influences Lineage-Biased Stem and Progenitor Cells.芳香烃受体调节小鼠造血干细胞的稳态并影响谱系偏向的干细胞和祖细胞。
Stem Cells Dev. 2021 Oct 1;30(19):970-980. doi: 10.1089/scd.2021.0096. Epub 2021 Sep 20.
4
CK2α Deletion in the Hematopoietic Compartment Shows a Mild Alteration in Terminally Differentiated Cells and the Expansion of Stem Cells.造血系统中CK2α的缺失在终末分化细胞中表现出轻微改变,并导致干细胞的扩增。
Cells. 2025 Jun 24;14(13):963. doi: 10.3390/cells14130963.
5
In vivo CRISPR/Cas9 screening identifies Pbrm1 as a regulator of myeloid leukemia development in mice.体内 CRISPR/Cas9 筛选鉴定 Pbrm1 为小鼠髓系白血病发生的调控因子。
Blood Adv. 2023 Sep 26;7(18):5281-5293. doi: 10.1182/bloodadvances.2022009455.
6
CRISPR-Cas9 mediated proteinase 3 autoantigen deletion as a treatment strategy for anti-neutrophil cytoplasmic autoantibody-associated vasculitis.CRISPR-Cas9介导的蛋白酶3自身抗原缺失作为抗中性粒细胞胞浆自身抗体相关性血管炎的一种治疗策略
Kidney Int. 2025 Jul;108(1):145-149. doi: 10.1016/j.kint.2025.03.020. Epub 2025 Apr 21.
7
Zebrafish Kelch-like family member 4 is required for vasculogenesis and hematopoiesis.斑马鱼kelch样家族成员4是血管生成和造血所必需的。
Dev Biol. 2025 Sep;525:1-12. doi: 10.1016/j.ydbio.2025.05.018. Epub 2025 May 20.
8
Transcriptional and chromatin accessibility landscapes of hematopoiesis in a mouse model of breast cancer.乳腺癌小鼠模型中造血作用的转录和染色质可及性图谱
J Immunol. 2025 Jun 1;214(6):1384-1397. doi: 10.1093/jimmun/vkaf026.
9
p65 signaling dynamics drive the developmental progression of hematopoietic stem and progenitor cells through cell cycle regulation.p65 信号转导动态通过细胞周期调控驱动造血干细胞和祖细胞的发育进展。
Nat Commun. 2024 Sep 6;15(1):7787. doi: 10.1038/s41467-024-51922-5.
10
Safety and efficacy studies of CRISPR-Cas9 treatment of sickle cell disease highlights disease-specific responses.CRISPR-Cas9治疗镰状细胞病的安全性和有效性研究突出了疾病特异性反应。
Mol Ther. 2024 Dec 4;32(12):4337-4352. doi: 10.1016/j.ymthe.2024.07.015. Epub 2024 Jul 22.

引用本文的文献

1
Methods and applications of in vivo CRISPR screening.体内CRISPR筛选的方法与应用
Nat Rev Genet. 2025 Jul 29. doi: 10.1038/s41576-025-00873-8.
2
Omega-3 Fatty Acid Synergy with Glucocorticoid in Lupus Macrophages: Targeting Pathogenic Pathways to Reduce Steroid Dependence.ω-3脂肪酸与糖皮质激素在狼疮巨噬细胞中的协同作用:靶向致病途径以减少对类固醇的依赖
bioRxiv. 2025 Jun 17:2025.06.12.658906. doi: 10.1101/2025.06.12.658906.

本文引用的文献

1
Genome-wide ATAC-see screening identifies TFDP1 as a modulator of global chromatin accessibility.全基因组 ATAC-see 筛选鉴定 TFDP1 为全局染色质可及性的调节剂。
Nat Genet. 2024 Mar;56(3):473-482. doi: 10.1038/s41588-024-01658-1. Epub 2024 Feb 15.
2
In vivo screening characterizes chromatin factor functions during normal and malignant hematopoiesis.体内筛选鉴定正常和恶性造血过程中染色质因子的功能。
Nat Genet. 2023 Sep;55(9):1542-1554. doi: 10.1038/s41588-023-01471-2. Epub 2023 Aug 14.
3
Multifaceted Actions of GFI1 and GFI1B in Hematopoietic Stem Cell Self-Renewal and Lineage Commitment.
GFI1和GFI1B在造血干细胞自我更新和谱系定向中的多方面作用
Front Genet. 2020 Oct 26;11:591099. doi: 10.3389/fgene.2020.591099. eCollection 2020.
4
A new lymphoid-primed progenitor marked by Dach1 downregulation identified with single cell multi-omics.通过单细胞多组学鉴定的一种新的淋巴前体祖细胞,其特征是 Dach1 下调。
Nat Immunol. 2020 Dec;21(12):1574-1584. doi: 10.1038/s41590-020-0799-x. Epub 2020 Oct 19.
5
Resolving Fates and Single-Cell Transcriptomes of Hematopoietic Stem Cell Clones by PolyloxExpress Barcoding.通过 PolyloxExpress 条形码解析造血干细胞克隆的命运和单细胞转录组。
Cell Stem Cell. 2020 Sep 3;27(3):383-395.e8. doi: 10.1016/j.stem.2020.07.018. Epub 2020 Aug 11.
6
MLLT3 governs human haematopoietic stem-cell self-renewal and engraftment.MLLT3 调控人类造血干/祖细胞的自我更新和植入。
Nature. 2019 Dec;576(7786):281-286. doi: 10.1038/s41586-019-1790-2. Epub 2019 Nov 27.
7
E2F4 regulates transcriptional activation in mouse embryonic stem cells independently of the RB family.E2F4 在小鼠胚胎干细胞中独立于 RB 家族调节转录激活。
Nat Commun. 2019 Jul 3;10(1):2939. doi: 10.1038/s41467-019-10901-x.
8
A CRISPR-Cas9 delivery system for in vivo screening of genes in the immune system.一种用于在体内筛选免疫系统基因的 CRISPR-Cas9 递送系统。
Nat Commun. 2019 Apr 10;10(1):1668. doi: 10.1038/s41467-019-09656-2.
9
The cis-Regulatory Atlas of the Mouse Immune System.小鼠免疫系统的顺式调控图谱。
Cell. 2019 Feb 7;176(4):897-912.e20. doi: 10.1016/j.cell.2018.12.036. Epub 2019 Jan 24.
10
Non-overlapping Control of Transcriptome by Promoter- and Super-Enhancer-Associated Dependencies in Multiple Myeloma.多发性骨髓瘤中启动子和超级增强子相关依赖性对转录组的非重叠控制。
Cell Rep. 2018 Dec 26;25(13):3693-3705.e6. doi: 10.1016/j.celrep.2018.12.016.