• 文献检索
  • 文档翻译
  • 深度研究
  • 学术资讯
  • Suppr Zotero 插件Zotero 插件
  • 邀请有礼
  • 套餐&价格
  • 历史记录
应用&插件
Suppr Zotero 插件Zotero 插件浏览器插件Mac 客户端Windows 客户端微信小程序
定价
高级版会员购买积分包购买API积分包
服务
文献检索文档翻译深度研究API 文档MCP 服务
关于我们
关于 Suppr公司介绍联系我们用户协议隐私条款
关注我们

Suppr 超能文献

核心技术专利:CN118964589B侵权必究
粤ICP备2023148730 号-1Suppr @ 2026

文献检索

告别复杂PubMed语法,用中文像聊天一样搜索,搜遍4000万医学文献。AI智能推荐,让科研检索更轻松。

立即免费搜索

文件翻译

保留排版,准确专业,支持PDF/Word/PPT等文件格式,支持 12+语言互译。

免费翻译文档

深度研究

AI帮你快速写综述,25分钟生成高质量综述,智能提取关键信息,辅助科研写作。

立即免费体验

用于靶向肠道整合素和调节氧化还原平衡以治疗 UC 的“一石二鸟”口服纳米治疗剂。

"Two-birds-one-stone" oral nanotherapeutic designed to target intestinal integrins and regulate redox homeostasis for UC treatment.

机构信息

Institute of Biochemical Engineering, Department of Chemical Engineering, Tsinghua University, Beijing 100084, China.

Institute of Biopharmaceutical and Health Engineering, Shenzhen International Graduate School, Tsinghua University, Shenzhen 518055, China.

出版信息

Sci Adv. 2024 Jul 26;10(30):eado7438. doi: 10.1126/sciadv.ado7438. Epub 2024 Jul 24.

DOI:10.1126/sciadv.ado7438
PMID:39047093
原文链接:https://pmc.ncbi.nlm.nih.gov/articles/PMC11268407/
Abstract

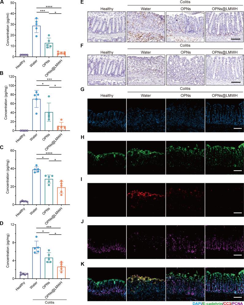
Designing highly efficient orally administrated nanotherapeutics with specific inflammatory site-targeting functions in the gastrointestinal tract for ulcerative colitis (UC) management is a noteworthy challenge. Here, we focused on exploring a specific targeting oral nanotherapy, serving as "one stone," for the directed localization of inflammation and the regulation of redox homeostasis, thereby achieving effects against "two birds" for UC treatment. Our designed nanotherapeutic agent OPNs@LMWH (oxidation-sensitive ε-polylysine nanoparticles at low-molecular weight heparin) exhibited specific active targeting effects and therapeutic efficacy simultaneously. Our results indicate that OPNs@LMWH had high integrin αM-mediated immune cellular uptake efficiency and preferentially accumulated in inflamed tissues. We also confirmed its effectiveness in the treatment experiment of colitis in mice by ameliorating oxidative stress and inhibiting the activation of inflammation-associated signaling pathways while simultaneously bolstering the protective mechanisms of the colonic epithelium. Overall, these findings underscore the compelling dual functionalities of OPNs@LMWH, which enable effective oral delivery to inflamed sites, thereby facilitating precise UC management.

摘要

设计具有胃肠道特定炎症部位靶向功能的高效口服纳米疗法,用于溃疡性结肠炎(UC)的治疗是一项具有挑战性的工作。在这里,我们专注于探索一种特定的靶向口服纳米疗法,作为“一石二鸟”,用于炎症的定向定位和氧化还原平衡的调节,从而实现 UC 治疗的“一箭双雕”效果。我们设计的纳米治疗剂 OPNs@LMWH(氧化敏感的 ε-聚赖氨酸低分子量肝素纳米粒)同时表现出特异性主动靶向作用和治疗效果。我们的结果表明,OPNs@LMWH 具有高整合素 αM 介导的免疫细胞摄取效率,并优先在炎症组织中积累。我们还通过改善氧化应激和抑制炎症相关信号通路的激活,同时增强结肠上皮的保护机制,在结肠炎小鼠的治疗实验中证实了其有效性。总之,这些发现强调了 OPNs@LMWH 的强大双重功能,使其能够有效递送到炎症部位,从而实现精确的 UC 管理。

https://cdn.ncbi.nlm.nih.gov/pmc/blobs/d6e6/11268407/01c8ddc393c3/sciadv.ado7438-f5.jpg
https://cdn.ncbi.nlm.nih.gov/pmc/blobs/d6e6/11268407/f7004ec30212/sciadv.ado7438-f1.jpg
https://cdn.ncbi.nlm.nih.gov/pmc/blobs/d6e6/11268407/2dc407f07fad/sciadv.ado7438-f2.jpg
https://cdn.ncbi.nlm.nih.gov/pmc/blobs/d6e6/11268407/8db4266a3290/sciadv.ado7438-f3.jpg
https://cdn.ncbi.nlm.nih.gov/pmc/blobs/d6e6/11268407/25a6ac0fe4e8/sciadv.ado7438-f4.jpg
https://cdn.ncbi.nlm.nih.gov/pmc/blobs/d6e6/11268407/01c8ddc393c3/sciadv.ado7438-f5.jpg
https://cdn.ncbi.nlm.nih.gov/pmc/blobs/d6e6/11268407/f7004ec30212/sciadv.ado7438-f1.jpg
https://cdn.ncbi.nlm.nih.gov/pmc/blobs/d6e6/11268407/2dc407f07fad/sciadv.ado7438-f2.jpg
https://cdn.ncbi.nlm.nih.gov/pmc/blobs/d6e6/11268407/8db4266a3290/sciadv.ado7438-f3.jpg
https://cdn.ncbi.nlm.nih.gov/pmc/blobs/d6e6/11268407/25a6ac0fe4e8/sciadv.ado7438-f4.jpg
https://cdn.ncbi.nlm.nih.gov/pmc/blobs/d6e6/11268407/01c8ddc393c3/sciadv.ado7438-f5.jpg

相似文献

1
"Two-birds-one-stone" oral nanotherapeutic designed to target intestinal integrins and regulate redox homeostasis for UC treatment.用于靶向肠道整合素和调节氧化还原平衡以治疗 UC 的“一石二鸟”口服纳米治疗剂。
Sci Adv. 2024 Jul 26;10(30):eado7438. doi: 10.1126/sciadv.ado7438. Epub 2024 Jul 24.
2
Unfractionated or low-molecular weight heparin for induction of remission in ulcerative colitis.普通肝素或低分子量肝素用于诱导溃疡性结肠炎缓解
Cochrane Database Syst Rev. 2008 Apr 16(2):CD006774. doi: 10.1002/14651858.CD006774.pub2.
3
Unfractionated or low-molecular weight heparin for induction of remission in ulcerative colitis.普通肝素或低分子量肝素用于诱导溃疡性结肠炎缓解
Cochrane Database Syst Rev. 2010 Oct 6(10):CD006774. doi: 10.1002/14651858.CD006774.pub3.
4
Oral 5-aminosalicylic acid for maintenance of remission in ulcerative colitis.口服5-氨基水杨酸用于维持溃疡性结肠炎缓解
Cochrane Database Syst Rev. 2012 Oct 17;10:CD000544. doi: 10.1002/14651858.CD000544.pub3.
5
Oral 5-aminosalicylic acid for maintenance of remission in ulcerative colitis.口服5-氨基水杨酸用于维持溃疡性结肠炎的缓解。
Cochrane Database Syst Rev. 2016 May 9;2016(5):CD000544. doi: 10.1002/14651858.CD000544.pub4.
6
KunMingShanHaiTang formula reprograms macrophage metabolism and promotes M2 polarization via the HIF-1α pathway to alleviate ulcerative colitis symptoms in a rat model.昆明山海丹方通过HIF-1α途径重编程巨噬细胞代谢并促进M2极化,以减轻大鼠模型中的溃疡性结肠炎症状。
J Bioenerg Biomembr. 2025 Apr 2. doi: 10.1007/s10863-025-10056-z.
7
Oral 5-aminosalicylic acid for induction of remission in ulcerative colitis.口服5-氨基水杨酸诱导溃疡性结肠炎缓解
Cochrane Database Syst Rev. 2012 Oct 17;10:CD000543. doi: 10.1002/14651858.CD000543.pub3.
8
Oral 5-aminosalicylic acid for induction of remission in ulcerative colitis.口服5-氨基水杨酸诱导溃疡性结肠炎缓解
Cochrane Database Syst Rev. 2016 Apr 21;4(4):CD000543. doi: 10.1002/14651858.CD000543.pub4.
9
Systemic pharmacological treatments for chronic plaque psoriasis: a network meta-analysis.系统性药理学治疗慢性斑块状银屑病:网络荟萃分析。
Cochrane Database Syst Rev. 2021 Apr 19;4(4):CD011535. doi: 10.1002/14651858.CD011535.pub4.
10
Rectal 5-aminosalicylic acid for maintenance of remission in ulcerative colitis.直肠用5-氨基水杨酸维持溃疡性结肠炎缓解
Cochrane Database Syst Rev. 2012 Nov 14;11(11):CD004118. doi: 10.1002/14651858.CD004118.pub2.

引用本文的文献

1
Oral microbiota-regulating and inflammation-targeted polymersome-hydrogels for RNAi therapy of ulcerative colitis.用于溃疡性结肠炎RNAi治疗的口腔微生物群调节和炎症靶向聚合物囊泡水凝胶
Bioact Mater. 2025 Jul 4;53:32-44. doi: 10.1016/j.bioactmat.2025.06.039. eCollection 2025 Nov.
2
Multifunctional applications and research advances of low-molecular-weight heparin.低分子量肝素的多功能应用及研究进展
Front Pharmacol. 2025 May 21;16:1585762. doi: 10.3389/fphar.2025.1585762. eCollection 2025.
3
Advanced oral drug delivery systems for gastrointestinal targeted delivery: the design principles and foundations.

本文引用的文献

1
Oral Nanomedicine: Challenges and Opportunities.口腔纳米医学:挑战与机遇。
Adv Mater. 2024 Feb;36(6):e2306081. doi: 10.1002/adma.202306081. Epub 2023 Nov 30.
2
Oral Hydrogel Microbeads-Mediated In Situ Synthesis of Selenoproteins for Regulating Intestinal Immunity and Microbiota.口腔水凝胶微球介导的硒蛋白原位合成调控肠道免疫和微生物群。
J Am Chem Soc. 2023 Jun 7;145(22):12193-12205. doi: 10.1021/jacs.3c02179. Epub 2023 May 19.
3
Probiotic-Inspired Nanomedicine Restores Intestinal Homeostasis in Colitis by Regulating Redox Balance, Immune Responses, and the Gut Microbiome.
用于胃肠道靶向给药的先进口服药物递送系统:设计原则与基础
J Nanobiotechnology. 2025 May 30;23(1):400. doi: 10.1186/s12951-025-03479-8.
4
A versatile nanoplatform with excellent biofilm permeability and spatiotemporal ROS regulation for peri-implantitis treatment.一种具有优异生物膜渗透性和时空ROS调节能力的多功能纳米平台,用于种植体周围炎的治疗。
Theranostics. 2025 Feb 24;15(8):3490-3516. doi: 10.7150/thno.108830. eCollection 2025.
5
Layer by layer self-assembled hyaluronic acid nanoarmor for the treatment of ulcerative colitis.层层自组装透明质酸纳米盔甲治疗溃疡性结肠炎。
J Nanobiotechnology. 2024 Oct 18;22(1):633. doi: 10.1186/s12951-024-02933-3.
受益生菌启发的纳米药物通过调节氧化还原平衡、免疫反应和肠道微生物群来恢复结肠炎中的肠道稳态。
Adv Mater. 2023 Jan;35(3):e2207890. doi: 10.1002/adma.202207890. Epub 2022 Dec 15.
4
Heparin: An old drug for new clinical applications.肝素:一种具有新临床应用的老药。
Carbohydr Polym. 2022 Nov 1;295:119818. doi: 10.1016/j.carbpol.2022.119818. Epub 2022 Jul 3.
5
Defining roles of specific reactive oxygen species (ROS) in cell biology and physiology.定义特定活性氧(ROS)在细胞生物学和生理学中的作用。
Nat Rev Mol Cell Biol. 2022 Jul;23(7):499-515. doi: 10.1038/s41580-022-00456-z. Epub 2022 Feb 21.
6
A nanoparticulate dual scavenger for targeted therapy of inflammatory bowel disease.一种用于炎症性肠病靶向治疗的纳米颗粒双清除剂。
Sci Adv. 2022 Jan 28;8(4):eabj2372. doi: 10.1126/sciadv.abj2372.
7
Oral Colon-Targeted Konjac Glucomannan Hydrogel Constructed through Noncovalent Cross-Linking by Cucurbit[8]uril for Ulcerative Colitis Therapy.通过葫芦[8]脲非共价交联构建的口服结肠靶向魔芋葡甘露聚糖水凝胶用于溃疡性结肠炎治疗
ACS Appl Bio Mater. 2020 Jan 21;3(1):10-19. doi: 10.1021/acsabm.9b00676. Epub 2019 Aug 26.
8
Clinical translation of advanced colonic drug delivery technologies.晚期结肠给药技术的临床转化
Adv Drug Deliv Rev. 2022 Feb;181:114076. doi: 10.1016/j.addr.2021.114076. Epub 2021 Dec 7.
9
Orally deliverable strategy based on microalgal biomass for intestinal disease treatment.基于微藻生物质的肠道疾病口服治疗策略。
Sci Adv. 2021 Nov 26;7(48):eabi9265. doi: 10.1126/sciadv.abi9265. Epub 2021 Nov 24.
10
ECCO Guidelines on Therapeutics in Ulcerative Colitis: Medical Treatment.欧洲克罗恩病和结肠炎组织(ECCO)溃疡性结肠炎治疗指南:药物治疗
J Crohns Colitis. 2022 Jan 28;16(1):2-17. doi: 10.1093/ecco-jcc/jjab178.