Suppr超能文献

注意力过程训练(APT)与育儿管理训练(PMT)在减轻注意力缺陷多动障碍症状方面的有效性比较

A Comparison of Effectiveness of Attention Process Training (APT) with Parenting Management Training (PMT) in Reducing Symptoms of Attention Deficit Hyperactivity Disorder.

作者信息

Nadermohammadi Moghadam Mehriar, Bakhshi Parisa, Azarkollah Anita, Moulai Behnam, Molavi Parviz

机构信息

Social Determinants of Health Research Center, Ardabil University of Medical Sciences, Ardabil, Iran.

Department of Psychiatry, Fatemi Hospital, School of Medicine, Ardabil University of Medical Sciences, Ardabil, Iran.

出版信息

Iran J Psychiatry. 2024 Jul;19(3):254-264. doi: 10.18502/ijps.v19i3.15802.

Abstract

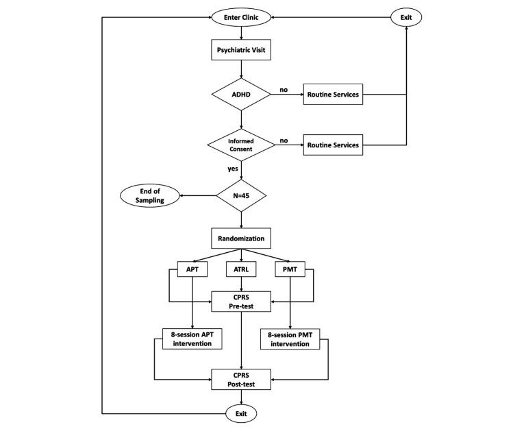
Child-oriented psychotherapies, such as Attention Process Training (APT), target ADHD symptoms directly, whereas family-oriented interventions, like Parent Management Training (PMT), address its functional impairments. The aim of this study was to compare the effectiveness of APT and PMT in treating ADHD symptoms. This research was a randomized controlled trial in which 45 children (26 females and 19 males, with a mean age of 8.47 ± 1.66 years) with ADHD were selected conveniently and assigned randomly to one of three groups (PMT = 15, APT = 15, and CTRL = 15). The groups had no significant differences in ADHD severity. The PMT children were managed with parenting techniques. Children in the APT group practiced attention techniques, while children in the control group did not receive any intervention. Ritalin was prescribed to all the children in the three groups. The score on the Conners Parenting Rating Scale-Revised: Short form was the outcome variable. Both interventions decreased ADHD symptoms severity more than the control group. Howver, the reduction in the APT group was more than in the PMT group (P-value < 0.001). The scores of 40% of the APT group and 80% of the PMT group did not fall below the cut-off point. In the APT group after the intervention, the inattention subscale was significantly lower than the hyperactivity subscale, while in the PMT group, the hyperactivity subscale was lower. The effect sizes of APT and PMT were 2.18 and 2.09, respectively. For ADHD, psychological interventions are crucial in addition to medication. According to the results of this study, APT is more effective for inattention symptoms, while PMT is more effective for hyperactivity symptoms. When selecting psychotherapy, the subtype of ADHD should be taken into account. Treatment sessions must also be completed according to intervention protocols.

摘要

以儿童为导向的心理治疗方法,如注意力过程训练(APT),直接针对多动症症状,而以家庭为导向的干预措施,如家长管理训练(PMT),则针对其功能损害。本研究的目的是比较APT和PMT在治疗多动症症状方面的有效性。 这项研究是一项随机对照试验,方便选取了45名患有多动症的儿童(26名女性和19名男性,平均年龄8.47±1.66岁),并随机分配到三个组之一(PMT组 = 15人,APT组 = 15人,对照组 = 15人)。三组在多动症严重程度上无显著差异。对PMT组的儿童采用育儿技巧进行管理。APT组的儿童练习注意力技巧,而对照组的儿童未接受任何干预。三组所有儿童均开了利他林。以康纳斯父母评定量表修订版简式得分作为结果变量。 两种干预措施都比对照组更能降低多动症症状的严重程度。然而,APT组的降低幅度大于PMT组(P值<0.001)。APT组40%的儿童和PMT组80%的儿童得分未低于临界点。干预后,APT组的注意力不集中分量表显著低于多动分量表,而在PMT组中,多动分量表较低。APT和PMT的效应量分别为2.18和2.09。 对于多动症,除药物治疗外,心理干预也至关重要。根据本研究结果,APT对注意力不集中症状更有效,而PMT对多动症状更有效。选择心理治疗时,应考虑多动症的亚型。治疗疗程也必须按照干预方案完成。

https://cdn.ncbi.nlm.nih.gov/pmc/blobs/7f0e/11267122/aadb9b962611/IJPS-19-254-g001.jpg

文献AI研究员

20分钟写一篇综述,助力文献阅读效率提升50倍。

立即体验

用中文搜PubMed

大模型驱动的PubMed中文搜索引擎

马上搜索

文档翻译

学术文献翻译模型,支持多种主流文档格式。

立即体验