Suppr超能文献

来自墨西哥蝎子的毒性肽:化学结构和人源单链抗体的识别评估。

Toxic Peptides from the Mexican Scorpion : Chemical Structure and Evaluation of Recognition by Human Single-Chain Antibodies.

机构信息

Investigadora por México, CONAHCYT, Mexico City 03940, Mexico.

Departamento de Medicina Molecular y Bioprocesos, Instituto de Biotecnología, Universidad Nacional Autónoma de México, Cuernavaca 62210, Mexico.

出版信息

Toxins (Basel). 2024 Jul 1;16(7):301. doi: 10.3390/toxins16070301.

Abstract

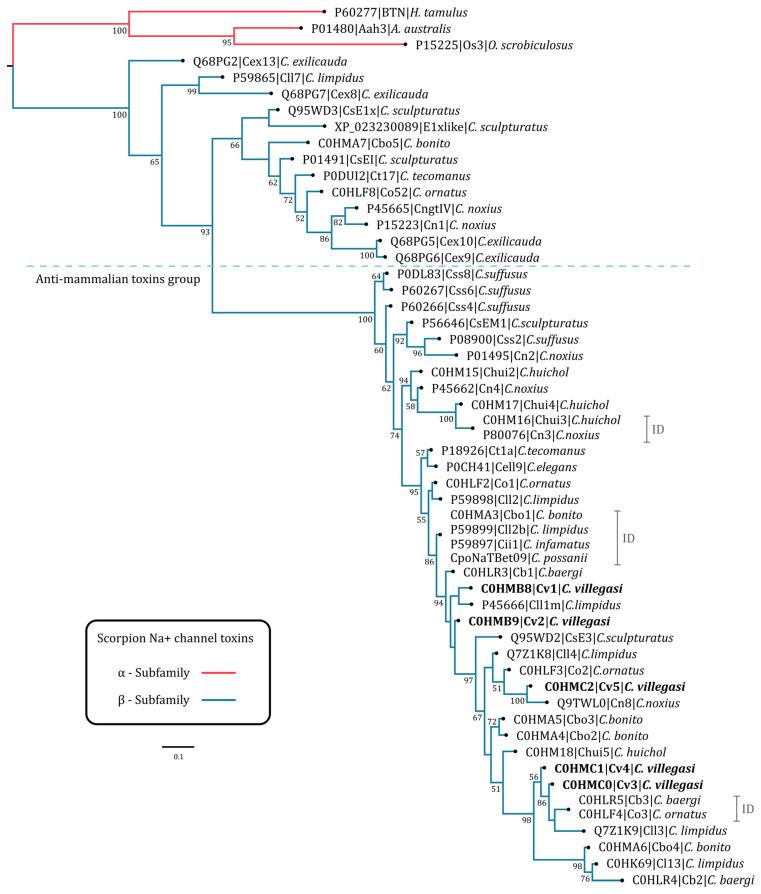
Alternative recombinant sources of antivenoms have been successfully generated. The application of such strategies requires the characterization of the venoms for the development of specific neutralizing molecules against the toxic components. Five toxic peptides to mammals from the Mexican scorpion were isolated by chromatographic procedures by means of gel filtration on Sephadex G-50, followed by ion-exchange columns on carboxy-methyl-cellulose (CMC) resins and finally purified by high-performance chromatography (HPLC) columns. Their primary structures were determined by Edman degradation. They contain 66 amino acids and are maintained well packed by four disulfide bridges, with molecular mass from 7511.3 to 7750.1 Da. They are all relatively toxic and deadly to mice and show high sequence identity with known peptides that are specific modifiers of the gating mechanisms of Na ion channels of type beta-toxin (β-ScTx). They were named Cv1 to Cv5 and used to test their recognition by single-chain variable fragments (scFv) of antibodies, using surface plasmon resonance. Three different scFvs generated in our laboratory (10FG2, HV, LR) were tested for recognizing the various new peptides described here, paving the way for the development of a novel type of scorpion antivenom.

摘要

已经成功地生成了替代的抗蛇毒血清的重组来源。此类策略的应用需要对毒液进行特征描述,以开发针对有毒成分的特异性中和分子。通过凝胶过滤在 Sephadex G-50 上、然后在羧甲基纤维素 (CMC) 树脂上进行离子交换柱层析、最后通过高效液相色谱 (HPLC) 柱层析,从墨西哥蝎子中分离出 5 种对哺乳动物有毒的肽。通过 Edman 降解法确定了它们的一级结构。它们含有 66 个氨基酸,由四个二硫键保持紧密折叠,分子量为 7511.3 至 7750.1 Da。它们对小鼠均具有较高的毒性和致死性,并且与已知的特异性修饰β型毒素 (β-ScTx) Na 离子通道门控机制的肽具有很高的序列同一性。它们被命名为 Cv1 到 Cv5,并用于使用表面等离子体共振测试它们对各种新肽的识别。我们实验室生成的 3 种不同的单链可变片段 (scFv)(10FG2、HV、LR)用于识别此处描述的各种新肽,为开发新型蝎抗蛇毒血清铺平了道路。

https://cdn.ncbi.nlm.nih.gov/pmc/blobs/fef7/11280942/e5dc51ad0c4a/toxins-16-00301-g001.jpg

文献检索

告别复杂PubMed语法,用中文像聊天一样搜索,搜遍4000万医学文献。AI智能推荐,让科研检索更轻松。

立即免费搜索

文件翻译

保留排版,准确专业,支持PDF/Word/PPT等文件格式,支持 12+语言互译。

免费翻译文档

深度研究

AI帮你快速写综述,25分钟生成高质量综述,智能提取关键信息,辅助科研写作。

立即免费体验