Suppr超能文献

新型Keap1-Nrf2蛋白-蛋白相互作用抑制剂在体外减弱破骨细胞生成并在体内预防去卵巢诱导的骨质流失。

Novel Inhibitor of Keap1-Nrf2 Protein-Protein Interaction Attenuates Osteoclastogenesis In Vitro and Prevents OVX-Induced Bone Loss In Vivo.

作者信息

Chen Zhihao, Yao Hongyuan, Encarnacion Alessandra Marie, Jeong Jujin, Choi Yunju, Park Sangwook, Lee Sunwoo, Lee Taehoon

机构信息

Department of Oral Biochemistry, Dental Science Research Institute, School of Dentistry, Chonnam National University, Gwangju 61186, Republic of Korea.

Department of Interdisciplinary Program of Biomedical Engineering, School of Dentistry, Chonnam National University, Gwangju 61186, Republic of Korea.

出版信息

Antioxidants (Basel). 2024 Jul 15;13(7):850. doi: 10.3390/antiox13070850.

Abstract

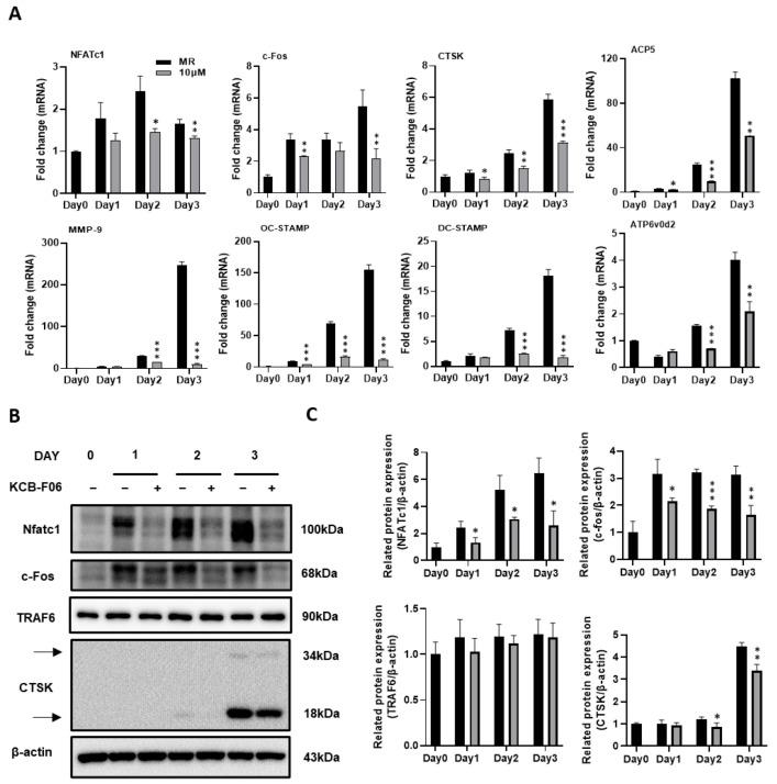
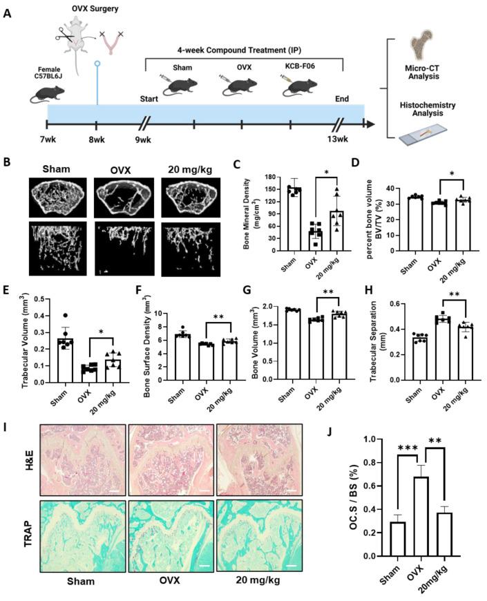
Keap1 interacts with Nrf2 by assisting in its ubiquitination and subsequent proteolysis. By preventing ROS accumulation during RANKL-induced osteoclastogenesis, Nrf2 activation can prevent the differentiation of osteoclasts. Additionally, inhibiting the Keap1-Nrf2 PPI can be an effective strategy for triggering Nrf2 to regulate oxidative stress. Structure-based virtual screening was performed to discover a potentially novel Keap1-Nrf2 PPI inhibitor wherein KCB-F06 was identified. The inhibitory effects of KCB-F06 on osteoclastogenesis were investigated in vitro through TRAP staining and bone resorption assays. An ovariectomy-induced osteoporosis mouse model was applied to evaluate KCB-F06's therapeutic effects in vivo. Lastly, the underlying mechanisms were explored using real-time PCR, Western blotting, and co-IP assays. KCB-F06 was discovered as a novel Keap1-Nrf2 PPI inhibitor. As a result, the expression of antioxidants (HO-1 and NQO1) was suppressed, hence reducing ROS accumulation during osteoclastogenesis. Subsequently, this caused the inactivation of RANKL-induced IKB/NF-kB signaling. This eventually led to the downregulation of osteoclast-specific proteins including NFATc1, which is an essential transcription factor for osteoclastogenesis. These results demonstrated that Nrf2 activation in osteoclasts is a valuable tool for osteoclastic bone loss management. In addition, KCB-F06 presents as an alternative candidate for treating osteoclast-related bone diseases and as a novel small molecule that can serve as a model for further Keap1-NRF2 PPI inhibitor development.

摘要

Keap1通过协助Nrf2的泛素化及随后的蛋白水解作用与之相互作用。通过在RANKL诱导破骨细胞生成过程中防止活性氧(ROS)积累,Nrf2激活可阻止破骨细胞分化。此外,抑制Keap1-Nrf2蛋白-蛋白相互作用(PPI)可能是触发Nrf2调节氧化应激的有效策略。进行了基于结构的虚拟筛选以发现一种潜在的新型Keap1-Nrf2 PPI抑制剂,其中鉴定出了KCB-F06。通过抗酒石酸酸性磷酸酶(TRAP)染色和骨吸收试验在体外研究了KCB-F06对破骨细胞生成的抑制作用。应用卵巢切除诱导的骨质疏松小鼠模型评估KCB-F06在体内的治疗效果。最后,使用实时聚合酶链反应(PCR)、蛋白质免疫印迹法和免疫共沉淀(co-IP)试验探索其潜在机制。KCB-F06被发现是一种新型的Keap1-Nrf2 PPI抑制剂。结果,抗氧化剂(血红素加氧酶-1(HO-1)和醌氧化还原酶1(NQO1))的表达受到抑制,从而减少了破骨细胞生成过程中的ROS积累。随后,这导致RANKL诱导的IκB/核因子κB(NF-κB)信号失活。这最终导致包括活化T细胞核因子c1(NFATc1)在内的破骨细胞特异性蛋白下调,NFATc1是破骨细胞生成的关键转录因子。这些结果表明,破骨细胞中的Nrf2激活是管理破骨细胞性骨质流失的有价值工具。此外,KCB-F06是治疗破骨细胞相关骨疾病的替代候选药物,也是一种新型小分子,可作为进一步开发Keap1-NRF2 PPI抑制剂的模型。

https://cdn.ncbi.nlm.nih.gov/pmc/blobs/6ac0/11273523/ddd0af24bb18/antioxidants-13-00850-g001.jpg

文献检索

告别复杂PubMed语法,用中文像聊天一样搜索,搜遍4000万医学文献。AI智能推荐,让科研检索更轻松。

立即免费搜索

文件翻译

保留排版,准确专业,支持PDF/Word/PPT等文件格式,支持 12+语言互译。

免费翻译文档

深度研究

AI帮你快速写综述,25分钟生成高质量综述,智能提取关键信息,辅助科研写作。

立即免费体验