• 文献检索
  • 文档翻译
  • 深度研究
  • 学术资讯
  • Suppr Zotero 插件Zotero 插件
  • 邀请有礼
  • 套餐&价格
  • 历史记录
应用&插件
Suppr Zotero 插件Zotero 插件浏览器插件Mac 客户端Windows 客户端微信小程序
定价
高级版会员购买积分包购买API积分包
服务
文献检索文档翻译深度研究API 文档MCP 服务
关于我们
关于 Suppr公司介绍联系我们用户协议隐私条款
关注我们

Suppr 超能文献

核心技术专利:CN118964589B侵权必究
粤ICP备2023148730 号-1Suppr @ 2026

文献检索

告别复杂PubMed语法,用中文像聊天一样搜索,搜遍4000万医学文献。AI智能推荐,让科研检索更轻松。

立即免费搜索

文件翻译

保留排版,准确专业,支持PDF/Word/PPT等文件格式,支持 12+语言互译。

免费翻译文档

深度研究

AI帮你快速写综述,25分钟生成高质量综述,智能提取关键信息,辅助科研写作。

立即免费体验

抗性淀粉包封的益生菌可减轻结直肠癌恶病质和5-氟尿嘧啶诱导的微生物群落失调。

Resistant Starch-Encapsulated Probiotics Attenuate Colorectal Cancer Cachexia and 5-Fluorouracil-Induced Microbial Dysbiosis.

作者信息

Wang Jui-Ling, Chen Yu-Siang, Huang Kuo-Chin, Yeh Chin-Hsing, Chen Miles Chih-Ming, Wu Lawrence Shih-Hsin, Chiu Yi-Han

机构信息

Animal Testing Division, National Laboratory Animal Center, National Applied Research Laboratories, Tainan 744, Taiwan.

Department of Microbiology, Soochow University, Taipei 111, Taiwan.

出版信息

Biomedicines. 2024 Jun 28;12(7):1450. doi: 10.3390/biomedicines12071450.

DOI:10.3390/biomedicines12071450
PMID:39062024
原文链接:https://pmc.ncbi.nlm.nih.gov/articles/PMC11274618/
Abstract

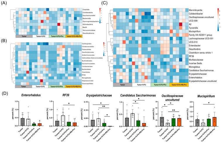
5-Fluorouracil (5-FU) is commonly used as the primary chemotherapy for colorectal cancer (CRC). However, it can lead to unwanted chemoresistance. Resistant starch (RS), which functions similarly to fermentable dietary fiber, has the potential to reduce the risk of CRC. The effects of RS on improving CRC-associated cachectic symptoms and 5-FU chemotherapy-induced microbial dysbiosis remain unknown. Female BALB/cByJNarl mice were randomly divided into four groups: one tumor group (with CT26 colonic carcinoma but no treatment) and three CT26 colonic carcinoma-bearing groups that were administered 20 mg/kg 5-FU (T+5-FU group), a probiotic cocktail (4 × 10 CFUs) plus chemotherapy (T+5-FU+Pro), or resistant-starch-encapsulated probiotics plus chemotherapy (T+5-FU+RS-Pro). T+5-FU and T+5-FU+RS-Pro administration significantly suppressed tumor growth and activated apoptotic cell death in CT26-bearing mice. 5-FU-induced increases in inflammatory cytokines and NF-κB signaling were mitigated by the Pro or RS-Pro supplementation. A gut microbial composition comparison indicated that the abundance of intestinal bacteria in the T and T+5-FU groups decreased significantly, while the groups receiving Pro or RS-Pro maintained a greater abundance and healthy gut microbiota composition, suggesting that RS can reduce the microbial dysbiosis that occurs during 5-FU chemotherapy. The use of RS-Pro before chemotherapy should be considered for the regulation of chemotherapy-associated cachectic symptoms, inflammation, and chemotherapy-induced microbial dysbiosis.

摘要

5-氟尿嘧啶(5-FU)是结直肠癌(CRC)常用的一线化疗药物。然而,它可能会导致不良的化疗耐药性。抗性淀粉(RS)的功能与可发酵膳食纤维相似,有可能降低患CRC的风险。RS对改善CRC相关恶病质症状和5-FU化疗诱导的微生物群落失调的影响尚不清楚。将雌性BALB/cByJNarl小鼠随机分为四组:一组肿瘤组(患有CT26结肠癌但未接受治疗)和三组携带CT26结肠癌的组,分别给予20mg/kg 5-FU(T+5-FU组)、益生菌混合物(4×10CFUs)加化疗(T+5-FU+Pro)或抗性淀粉包封的益生菌加化疗(T+5-FU+RS-Pro)。给予T+5-FU和T+5-FU+RS-Pro可显著抑制携带CT26的小鼠的肿瘤生长并激活凋亡性细胞死亡。补充Pro或RS-Pro可减轻5-FU诱导的炎性细胞因子增加和NF-κB信号传导。肠道微生物组成比较表明,T组和T+5-FU组的肠道细菌丰度显著降低,而接受Pro或RS-Pro的组保持了更高的丰度和健康的肠道微生物群组成,这表明RS可以减少5-FU化疗期间发生的微生物群落失调。化疗前使用RS-Pro应被视为调节化疗相关恶病质症状、炎症和化疗诱导的微生物群落失调的方法。

https://cdn.ncbi.nlm.nih.gov/pmc/blobs/4f00/11274618/2e9ae6e5674e/biomedicines-12-01450-g009.jpg
https://cdn.ncbi.nlm.nih.gov/pmc/blobs/4f00/11274618/15f7bfd692a5/biomedicines-12-01450-g001.jpg
https://cdn.ncbi.nlm.nih.gov/pmc/blobs/4f00/11274618/4e542c915872/biomedicines-12-01450-g002.jpg
https://cdn.ncbi.nlm.nih.gov/pmc/blobs/4f00/11274618/fad8154ea43e/biomedicines-12-01450-g003.jpg
https://cdn.ncbi.nlm.nih.gov/pmc/blobs/4f00/11274618/57c064f47b49/biomedicines-12-01450-g004.jpg
https://cdn.ncbi.nlm.nih.gov/pmc/blobs/4f00/11274618/854c6382eb26/biomedicines-12-01450-g005.jpg
https://cdn.ncbi.nlm.nih.gov/pmc/blobs/4f00/11274618/b82e400c0102/biomedicines-12-01450-g006.jpg
https://cdn.ncbi.nlm.nih.gov/pmc/blobs/4f00/11274618/bcf7b401eb6c/biomedicines-12-01450-g007.jpg
https://cdn.ncbi.nlm.nih.gov/pmc/blobs/4f00/11274618/4b95b8b3871d/biomedicines-12-01450-g008.jpg
https://cdn.ncbi.nlm.nih.gov/pmc/blobs/4f00/11274618/2e9ae6e5674e/biomedicines-12-01450-g009.jpg
https://cdn.ncbi.nlm.nih.gov/pmc/blobs/4f00/11274618/15f7bfd692a5/biomedicines-12-01450-g001.jpg
https://cdn.ncbi.nlm.nih.gov/pmc/blobs/4f00/11274618/4e542c915872/biomedicines-12-01450-g002.jpg
https://cdn.ncbi.nlm.nih.gov/pmc/blobs/4f00/11274618/fad8154ea43e/biomedicines-12-01450-g003.jpg
https://cdn.ncbi.nlm.nih.gov/pmc/blobs/4f00/11274618/57c064f47b49/biomedicines-12-01450-g004.jpg
https://cdn.ncbi.nlm.nih.gov/pmc/blobs/4f00/11274618/854c6382eb26/biomedicines-12-01450-g005.jpg
https://cdn.ncbi.nlm.nih.gov/pmc/blobs/4f00/11274618/b82e400c0102/biomedicines-12-01450-g006.jpg
https://cdn.ncbi.nlm.nih.gov/pmc/blobs/4f00/11274618/bcf7b401eb6c/biomedicines-12-01450-g007.jpg
https://cdn.ncbi.nlm.nih.gov/pmc/blobs/4f00/11274618/4b95b8b3871d/biomedicines-12-01450-g008.jpg
https://cdn.ncbi.nlm.nih.gov/pmc/blobs/4f00/11274618/2e9ae6e5674e/biomedicines-12-01450-g009.jpg

相似文献

1
Resistant Starch-Encapsulated Probiotics Attenuate Colorectal Cancer Cachexia and 5-Fluorouracil-Induced Microbial Dysbiosis.抗性淀粉包封的益生菌可减轻结直肠癌恶病质和5-氟尿嘧啶诱导的微生物群落失调。
Biomedicines. 2024 Jun 28;12(7):1450. doi: 10.3390/biomedicines12071450.
2
Effects of Resistant-Starch-Encapsulated Probiotic Cocktail on Intestines Damaged by 5-Fluorouracil.抗性淀粉包封的益生菌鸡尾酒对5-氟尿嘧啶损伤肠道的影响。
Biomedicines. 2024 Aug 20;12(8):1912. doi: 10.3390/biomedicines12081912.
3
The influence of gut microbiota dysbiosis to the efficacy of 5-Fluorouracil treatment on colorectal cancer.肠道微生物群失调对5-氟尿嘧啶治疗结直肠癌疗效的影响。
Biomed Pharmacother. 2018 Dec;108:184-193. doi: 10.1016/j.biopha.2018.08.165. Epub 2018 Sep 13.
4
Prebiotic fibre mixtures counteract the manifestation of gut microbial dysbiosis induced by the chemotherapeutic 5-Fluorouracil (5-FU) in a validated in vitro model of the colon.益生菌纤维混合物可逆转化疗药物 5-氟尿嘧啶(5-FU)在经验证的结肠体外模型中引起的肠道微生物失调的表现。
BMC Microbiol. 2024 Jun 26;24(1):222. doi: 10.1186/s12866-024-03384-4.
5
Probiotic Bifidobacterium bifidum G9-1 attenuates 5-fluorouracil-induced intestinal mucositis in mice via suppression of dysbiosis-related secondary inflammatory responses.益生菌双歧双歧杆菌G9-1通过抑制与生态失调相关的继发性炎症反应减轻5-氟尿嘧啶诱导的小鼠肠道粘膜炎。
Clin Exp Pharmacol Physiol. 2017 Oct;44(10):1017-1025. doi: 10.1111/1440-1681.12792. Epub 2017 Aug 24.
6
Administration of probiotic mixture DM#1 ameliorated 5-fluorouracil-induced intestinal mucositis and dysbiosis in rats.给予益生菌混合物DM#1可改善5-氟尿嘧啶诱导的大鼠肠道黏膜炎和肠道菌群失调。
Nutrition. 2017 Jan;33:96-104. doi: 10.1016/j.nut.2016.05.003. Epub 2016 May 20.
7
Protective effect of electroacupuncture at ST36 against damage of intestinal mucosa, oxidative stress and apoptosis induced by 5-FU chemotherapy in mice with colon cancer.电针对结肠癌小鼠氟尿嘧啶化疗诱导的肠黏膜损伤、氧化应激及细胞凋亡的保护作用。
Zhen Ci Yan Jiu. 2023 Dec 25;48(12):1249-1257. doi: 10.13702/j.1000-0607.20220841.
8
Modulations of probiotics on gut microbiota in a 5-fluorouracil-induced mouse model of mucositis.益生菌对 5-氟尿嘧啶诱导的黏膜炎小鼠模型肠道微生物群的调节作用。
J Gastroenterol Hepatol. 2020 May;35(5):806-814. doi: 10.1111/jgh.14890. Epub 2019 Nov 13.
9
Alteration of Gut Microbiota and Inflammatory Cytokine/Chemokine Profiles in 5-Fluorouracil Induced Intestinal Mucositis.5-氟尿嘧啶诱导的肠道黏膜炎中肠道微生物组和炎症细胞因子/趋化因子谱的改变。
Front Cell Infect Microbiol. 2017 Oct 26;7:455. doi: 10.3389/fcimb.2017.00455. eCollection 2017.
10
Carboxymethyl pachyman (CMP) reduces intestinal mucositis and regulates the intestinal microflora in 5-fluorouracil-treated CT26 tumour-bearing mice.羧甲基茯苓多糖(CMP)可减轻 5-氟尿嘧啶处理的 CT26 荷瘤小鼠的肠道黏膜炎,并调节肠道微生物群。
Food Funct. 2018 May 23;9(5):2695-2704. doi: 10.1039/c7fo01886j.

引用本文的文献

1
LN33 fermented feed improves growth performance in Cherry Valley ducks by enhancing immune function and intestinal barrier integrity.LN33发酵饲料通过增强免疫功能和肠道屏障完整性来提高樱桃谷鸭的生长性能。
Front Vet Sci. 2025 Jul 23;12:1619287. doi: 10.3389/fvets.2025.1619287. eCollection 2025.
2
Modulating the Gut-Muscle Axis: Increasing SCFA-Producing Gut Microbiota Commensals and Decreasing Endotoxin Production to Mitigate Cancer Cachexia.调节肠-肌轴:增加产生短链脂肪酸的肠道微生物共生菌并减少内毒素产生以减轻癌症恶病质。
Microorganisms. 2025 Jun 11;13(6):1356. doi: 10.3390/microorganisms13061356.

本文引用的文献

1
GPR35-mediated kynurenic acid sensing contributes to maintenance of gut microbiota homeostasis in ulcerative colitis.GPR35 介导的犬尿氨酸酸感应有助于溃疡性结肠炎中肠道微生物组稳态的维持。
FEBS Open Bio. 2023 Aug;13(8):1415-1433. doi: 10.1002/2211-5463.13673. Epub 2023 Jul 14.
2
Dietary supplementation with resistant starch contributes to intestinal health.膳食纤维补充剂有助于肠道健康。
Curr Opin Clin Nutr Metab Care. 2023 Jul 1;26(4):334-340. doi: 10.1097/MCO.0000000000000939. Epub 2023 Apr 14.
3
The association of dietary resistance starch intake with all-cause and cause-specific mortality.
膳食抗性淀粉摄入量与全因死亡率和特定病因死亡率的关联。
Front Nutr. 2022 Dec 8;9:1004667. doi: 10.3389/fnut.2022.1004667. eCollection 2022.
4
Bacteriocin Production by Bacillus Species: Isolation, Characterization, and Application.芽孢杆菌属细菌产生的细菌素:分离、表征及应用
Probiotics Antimicrob Proteins. 2022 Dec;14(6):1151-1169. doi: 10.1007/s12602-022-09966-w. Epub 2022 Jul 26.
5
Carcinogenic microbiota and its role in colorectal cancer development.致癌微生物群及其在结直肠癌发展中的作用。
Semin Cancer Biol. 2022 Nov;86(Pt 3):420-430. doi: 10.1016/j.semcancer.2022.01.004. Epub 2022 Jan 25.
6
modulates the gut microbiota and produces anti-cancer metabolites to protect against colorectal tumourigenesis.调节肠道微生物群并产生抗癌代谢物以预防结直肠癌发生。
Gut. 2021 Dec 22;71(10):2011-21. doi: 10.1136/gutjnl-2020-323951.
7
Transcriptomic and Proteomic Study on the High-Fat Diet Combined With AOM/DSS-Induced Adenomatous Polyps in Mice.高脂饮食联合AOM/DSS诱导小鼠腺瘤性息肉的转录组学和蛋白质组学研究
Front Oncol. 2021 Aug 26;11:736225. doi: 10.3389/fonc.2021.736225. eCollection 2021.
8
Colorectal Cancer Stage-Specific Fecal Bacterial Community Fingerprinting of the Taiwanese Population and Underpinning of Potential Taxonomic Biomarkers.台湾人群结直肠癌特定阶段粪便细菌群落指纹图谱及潜在分类生物标志物的基础研究
Microorganisms. 2021 Jul 21;9(8):1548. doi: 10.3390/microorganisms9081548.
9
Global colorectal cancer burden in 2020 and projections to 2040.2020年全球结直肠癌负担及到2040年的预测。
Transl Oncol. 2021 Oct;14(10):101174. doi: 10.1016/j.tranon.2021.101174. Epub 2021 Jul 6.
10
Use of the synbiotic VSL#3 and yacon-based concentrate attenuates intestinal damage and reduces the abundance of Candidatus Saccharimonas in a colitis-associated carcinogenesis model.在结肠炎相关致癌模型中,使用合生元VSL#3和基于雪莲果的浓缩物可减轻肠道损伤并降低暂定糖单胞菌的丰度。
Food Res Int. 2020 Nov;137:109721. doi: 10.1016/j.foodres.2020.109721. Epub 2020 Sep 25.