• 文献检索
  • 文档翻译
  • 深度研究
  • 学术资讯
  • Suppr Zotero 插件Zotero 插件
  • 邀请有礼
  • 套餐&价格
  • 历史记录
应用&插件
Suppr Zotero 插件Zotero 插件浏览器插件Mac 客户端Windows 客户端微信小程序
定价
高级版会员购买积分包购买API积分包
服务
文献检索文档翻译深度研究API 文档MCP 服务
关于我们
关于 Suppr公司介绍联系我们用户协议隐私条款
关注我们

Suppr 超能文献

核心技术专利:CN118964589B侵权必究
粤ICP备2023148730 号-1Suppr @ 2026

文献检索

告别复杂PubMed语法,用中文像聊天一样搜索,搜遍4000万医学文献。AI智能推荐,让科研检索更轻松。

立即免费搜索

文件翻译

保留排版,准确专业,支持PDF/Word/PPT等文件格式,支持 12+语言互译。

免费翻译文档

深度研究

AI帮你快速写综述,25分钟生成高质量综述,智能提取关键信息,辅助科研写作。

立即免费体验

识别多动症儿童的语言发展:不同的挑战、干预措施及协作策略

Identifying Language Development in Children with ADHD: Differential Challenges, Interventions, and Collaborative Strategies.

作者信息

Katsarou Dimitra V, Efthymiou Efthymia, Kougioumtzis Georgios A, Sofologi Maria, Theodoratou Maria

机构信息

Department of Preschool Education Sciences and Educational Design, Faculty of Humanities, University of the Aegean, 85132 Rhodes, Greece.

Department of Interdisciplinary Studies, Zayed University, Abu Dhabi 144534, United Arab Emirates.

出版信息

Children (Basel). 2024 Jul 10;11(7):841. doi: 10.3390/children11070841.

DOI:10.3390/children11070841
PMID:39062289
原文链接:https://pmc.ncbi.nlm.nih.gov/articles/PMC11276514/
Abstract

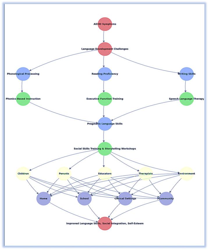
Attention Deficit Hyperactivity Disorder (ADHD) significantly influences children's language acquisition and usage. This theoretical study explores the multifaceted impact of ADHD on language development, specifically focusing on reading and writing challenges. Existing research reveals that approximately 30% of children with ADHD show significant delays in reading proficiency. Additionally, about 40% of these children struggle with phonological processing, which directly impacts their reading and writing skills. Interventions targeting executive function training combined with phonics-based instruction have been shown to significantly improve language outcomes. This study introduces a comprehensive framework connecting these challenges to specific interventions and collaborative strategies, emphasizing the importance of a multi-disciplinary approach. This work provides perspectives on the specific connections between ADHD symptoms and language difficulties, offering detailed potential solutions based on empirical data. Moreover, it features the necessity of adopting integrated intervention strategies to advance academic outcomes and communicative competencies for children with ADHD, providing new understandings into effective educational practices.

摘要

注意力缺陷多动障碍(ADHD)对儿童的语言习得和使用有显著影响。这项理论研究探讨了ADHD对语言发展的多方面影响,特别关注阅读和写作方面的挑战。现有研究表明,约30%的ADHD儿童在阅读能力上存在显著延迟。此外,这些儿童中约40%在语音处理方面存在困难,这直接影响他们的阅读和写作技能。针对执行功能训练与基于拼读法的教学相结合的干预措施已被证明能显著改善语言学习成果。本研究引入了一个综合框架,将这些挑战与特定干预措施和协作策略联系起来,强调多学科方法的重要性。这项工作阐述了ADHD症状与语言困难之间的具体联系,基于实证数据提供了详细的潜在解决方案。此外,它强调了采用综合干预策略以提高ADHD儿童学业成绩和沟通能力的必要性,为有效的教育实践提供了新的认识。

https://cdn.ncbi.nlm.nih.gov/pmc/blobs/50dd/11276514/6eb8422923c3/children-11-00841-g001.jpg
https://cdn.ncbi.nlm.nih.gov/pmc/blobs/50dd/11276514/6eb8422923c3/children-11-00841-g001.jpg
https://cdn.ncbi.nlm.nih.gov/pmc/blobs/50dd/11276514/6eb8422923c3/children-11-00841-g001.jpg

相似文献

1
Identifying Language Development in Children with ADHD: Differential Challenges, Interventions, and Collaborative Strategies.识别多动症儿童的语言发展:不同的挑战、干预措施及协作策略
Children (Basel). 2024 Jul 10;11(7):841. doi: 10.3390/children11070841.
2
Pragmatic language difficulties in children with hyperactivity and attention problems: an integrated review.儿童多动症和注意问题中的语用语言障碍:综合述评。
Int J Lang Commun Disord. 2014 Jan-Feb;49(1):15-29. doi: 10.1111/1460-6984.12056. Epub 2013 Aug 31.
3
Roadside experiences of parents of children with developmental coordination disorder and/or attention deficit hyperactivity disorder.发育协调障碍和/或注意力缺陷多动障碍患儿家长的路边经历。
Front Hum Neurosci. 2024 Apr 10;18:1339043. doi: 10.3389/fnhum.2024.1339043. eCollection 2024.
4
Social skills training for attention deficit hyperactivity disorder (ADHD) in children aged 5 to 18 years.针对5至18岁儿童注意力缺陷多动障碍(ADHD)的社交技能训练。
Cochrane Database Syst Rev. 2019 Jun 21;6(6):CD008223. doi: 10.1002/14651858.CD008223.pub3.
5
The effects of working memory training on attention deficit, adaptive and non-adaptive cognitive emotion regulation of Chinese children with Attention Deficit/Hyperactivity Disorder (ADHD).工作记忆训练对中国注意力缺陷多动障碍(ADHD)儿童的注意力缺陷、适应性和非适应性认知情绪调节的影响。
BMC Psychol. 2024 Feb 5;12(1):59. doi: 10.1186/s40359-024-01539-6.
6
Beyond group differences: Exploring the preliminary signals of target engagement of an executive function training for autistic children.超越群体差异:探索针对自闭症儿童的执行功能训练的初步目标达成信号。
Autism Res. 2022 Jul;15(7):1261-1273. doi: 10.1002/aur.2735. Epub 2022 Apr 28.
7
Children with Attention Deficit/Hyperactivity Disorder and Reading Disability: A Review of the Efficacy of Medication Treatments.患有注意力缺陷/多动障碍和阅读障碍的儿童:药物治疗效果综述。
Front Psychol. 2016 Jul 5;7:988. doi: 10.3389/fpsyg.2016.00988. eCollection 2016.
8
Language Skills in Children with Attention Deficit Hyperactivity Disorder and Developmental Language Disorder: A Systematic Review.注意缺陷多动障碍和发育性语言障碍儿童的语言技能:一项系统综述。
Children (Basel). 2023 Dec 21;11(1):14. doi: 10.3390/children11010014.
9
A process for developing community consensus regarding the diagnosis and management of attention-deficit/hyperactivity disorder.一个就注意力缺陷/多动障碍的诊断和管理达成社区共识的过程。
Pediatrics. 2005 Jan;115(1):e97-104. doi: 10.1542/peds.2004-0953.
10
Language and reading in attention-deficit/hyperactivity disorder and comorbid attention-deficit/hyperactivity disorder + developmental language disorder.注意缺陷多动障碍及共病注意缺陷多动障碍 + 发育性语言障碍中的语言与阅读
JCPP Adv. 2024 Apr 17;4(2):e12218. doi: 10.1002/jcv2.12218. eCollection 2024 Jun.

引用本文的文献

1
Subsequent psychiatric disorders in attention deficit and hyperactivity children receiving speech therapy.接受言语治疗的注意力缺陷多动障碍儿童随后出现的精神障碍
World J Psychiatry. 2025 May 19;15(5):100731. doi: 10.5498/wjp.v15.i5.100731.

本文引用的文献

1
The association between cognitive disengagement syndrome and specific learning disorder in children and adolescents with ADHD.注意缺陷多动障碍儿童及青少年的认知脱离综合征与特定学习障碍之间的关联。
Appl Neuropsychol Child. 2024 Mar 3:1-9. doi: 10.1080/21622965.2024.2323647.
2
Editorial: Adults with learning difficulties in post-secondary education.社论:接受高等教育的有学习困难的成年人。
Front Psychol. 2024 Feb 1;15:1356615. doi: 10.3389/fpsyg.2024.1356615. eCollection 2024.
3
Comorbidity of attention deficit hyperactivity disorder in a patient with epilepsy: Staring down the challenge of inattention versus nonconvulsive seizures.
一名癫痫患者合并注意缺陷多动障碍:正视注意力不集中与非惊厥性癫痫发作的挑战。
Epilepsy Behav Rep. 2024 Feb 1;25:100651. doi: 10.1016/j.ebr.2024.100651. eCollection 2024.
4
miR-200a-3p predicts prognosis and inhibits bladder cancer cell proliferation by targeting STAT4.miR-200a-3p 通过靶向 STAT4 预测膀胱癌预后并抑制膀胱癌细胞增殖。
Arch Med Sci. 2019 Nov 25;19(3):724-735. doi: 10.5114/aoms.2019.89969. eCollection 2023.
5
Pragmatic Deficits in Attention Deficit/Hyperactivity Disorder: Systematic Review and Meta-Analysis.注意缺陷多动障碍的实用缺陷:系统评价和荟萃分析。
J Atten Disord. 2023 Jun;27(8):812-821. doi: 10.1177/10870547231161534. Epub 2023 Mar 28.
6
A Systematic Review and Meta-analysis of Narrative Language Abilities in Children with Attention-Deficit/Hyperactivity Disorder.注意力缺陷多动障碍儿童叙事语言能力的系统评价和荟萃分析。
Res Child Adolesc Psychopathol. 2022 Jun;50(6):737-751. doi: 10.1007/s10802-021-00871-4. Epub 2021 Nov 22.
7
Time of onset and/or diagnosis of ADHD in European children: a systematic review.欧洲儿童注意缺陷多动障碍发病时间和/或诊断时间的系统评价。
BMC Psychiatry. 2021 Nov 16;21(1):575. doi: 10.1186/s12888-021-03547-x.
8
Executive functions and writing skills in children with and without ADHD.注意缺陷多动障碍儿童与非注意缺陷多动障碍儿童的执行功能和写作技能。
Neuropsychology. 2021 Nov;35(8):792-808. doi: 10.1037/neu0000769. Epub 2021 Sep 27.
9
The profile of pragmatic language impairments in children with ADHD: A systematic review.注意缺陷多动障碍儿童的语用语言障碍概况:一项系统综述。
Dev Psychopathol. 2022 Dec;34(5):1938-1960. doi: 10.1017/S0954579421000328. Epub 2021 May 11.
10
Children With Persistent Versus Transient Early Language Delay: Language, Academic, and Psychosocial Outcomes in Elementary School.持续性与短暂性早期语言延迟儿童:小学阶段的语言、学业及社会心理结局
J Speech Lang Hear Res. 2020 Nov 13;63(11):3760-3774. doi: 10.1044/2020_JSLHR-20-00230. Epub 2020 Oct 26.