• 文献检索
  • 文档翻译
  • 深度研究
  • 学术资讯
  • Suppr Zotero 插件Zotero 插件
  • 邀请有礼
  • 套餐&价格
  • 历史记录
应用&插件
Suppr Zotero 插件Zotero 插件浏览器插件Mac 客户端Windows 客户端微信小程序
定价
高级版会员购买积分包购买API积分包
服务
文献检索文档翻译深度研究API 文档MCP 服务
关于我们
关于 Suppr公司介绍联系我们用户协议隐私条款
关注我们

Suppr 超能文献

核心技术专利:CN118964589B侵权必究
粤ICP备2023148730 号-1Suppr @ 2026

文献检索

告别复杂PubMed语法,用中文像聊天一样搜索,搜遍4000万医学文献。AI智能推荐,让科研检索更轻松。

立即免费搜索

文件翻译

保留排版,准确专业,支持PDF/Word/PPT等文件格式,支持 12+语言互译。

免费翻译文档

深度研究

AI帮你快速写综述,25分钟生成高质量综述,智能提取关键信息,辅助科研写作。

立即免费体验

细胞应激中组蛋白精氨酸甲基化动态变化的机制。

Mechanism of Histone Arginine Methylation Dynamic Change in Cellular Stress.

机构信息

Laboratory of RNA Epigenetics, Institutes of Biomedical Sciences & Shanghai Public Health Clinical Center, Shanghai Medical College, Fudan University, Shanghai 200032, China.

出版信息

Int J Mol Sci. 2024 Jul 10;25(14):7562. doi: 10.3390/ijms25147562.

DOI:10.3390/ijms25147562
PMID:39062806
原文链接:https://pmc.ncbi.nlm.nih.gov/articles/PMC11277302/
Abstract

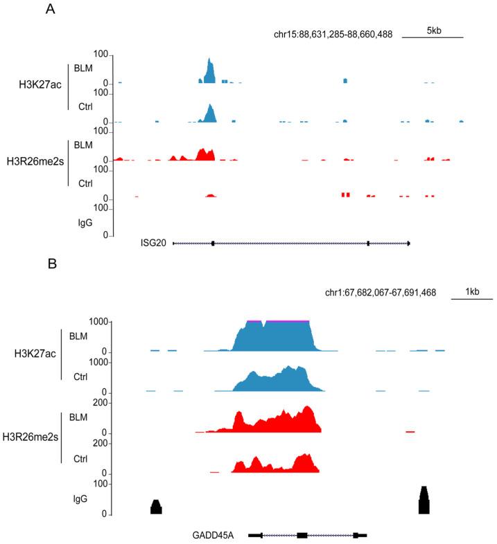
Histone arginine residue methylation is crucial for individual development and gene regulation. However, the dynamics of histone arginine methylation in response to cellular stress remains largely unexplored. In addition, the interplay and regulatory mechanisms between this and other histone modifications are important scientific questions that require further investigation. This study aimed to investigate the changes in histone arginine methylation in response to DNA damage. We report a global decrease in histone H3R26 symmetric dimethylation (H3R26me2s) and hypoacetylation at the H3K27 site in response to DNA damage. Notably, H3R26me2s exhibits a distribution pattern similar to that of H3K27ac across the genome, both of which are antagonistic to H3K27me3. Additionally, histone deacetylase 1 (HDAC1) may be recruited to the H3R26me2s demethylation region to mediate H3K27 deacetylation. These findings suggest crosstalk between H3R26me2s and H3K27ac in regulating gene expression.

摘要

组蛋白精氨酸残基甲基化对于个体发育和基因调控至关重要。然而,组蛋白精氨酸甲基化对细胞应激的反应动力学在很大程度上仍未得到探索。此外,这种甲基化与其他组蛋白修饰之间的相互作用和调控机制是需要进一步研究的重要科学问题。本研究旨在探讨 DNA 损伤对组蛋白精氨酸甲基化的影响。我们报告了 DNA 损伤后组蛋白 H3R26 对称二甲基化(H3R26me2s)和 H3K27 位点乙酰化程度降低。值得注意的是,H3R26me2s 在基因组上的分布模式与 H3K27ac 相似,两者均与 H3K27me3 呈拮抗关系。此外,组蛋白去乙酰化酶 1(HDAC1)可能被招募到 H3R26me2s 去甲基化区域,介导 H3K27 去乙酰化。这些发现表明 H3R26me2s 和 H3K27ac 之间存在相互作用,共同调节基因表达。

https://cdn.ncbi.nlm.nih.gov/pmc/blobs/5972/11277302/4298452ca503/ijms-25-07562-g009.jpg
https://cdn.ncbi.nlm.nih.gov/pmc/blobs/5972/11277302/5c9381bce2ce/ijms-25-07562-g001.jpg
https://cdn.ncbi.nlm.nih.gov/pmc/blobs/5972/11277302/4cf55963ccdb/ijms-25-07562-g002.jpg
https://cdn.ncbi.nlm.nih.gov/pmc/blobs/5972/11277302/335dc2d48fec/ijms-25-07562-g003.jpg
https://cdn.ncbi.nlm.nih.gov/pmc/blobs/5972/11277302/88b017ca24e4/ijms-25-07562-g004.jpg
https://cdn.ncbi.nlm.nih.gov/pmc/blobs/5972/11277302/8e21900064e2/ijms-25-07562-g005.jpg
https://cdn.ncbi.nlm.nih.gov/pmc/blobs/5972/11277302/1cde8b8ad0e7/ijms-25-07562-g006.jpg
https://cdn.ncbi.nlm.nih.gov/pmc/blobs/5972/11277302/a3cf431eea58/ijms-25-07562-g007.jpg
https://cdn.ncbi.nlm.nih.gov/pmc/blobs/5972/11277302/7d49024b3a09/ijms-25-07562-g008.jpg
https://cdn.ncbi.nlm.nih.gov/pmc/blobs/5972/11277302/4298452ca503/ijms-25-07562-g009.jpg
https://cdn.ncbi.nlm.nih.gov/pmc/blobs/5972/11277302/5c9381bce2ce/ijms-25-07562-g001.jpg
https://cdn.ncbi.nlm.nih.gov/pmc/blobs/5972/11277302/4cf55963ccdb/ijms-25-07562-g002.jpg
https://cdn.ncbi.nlm.nih.gov/pmc/blobs/5972/11277302/335dc2d48fec/ijms-25-07562-g003.jpg
https://cdn.ncbi.nlm.nih.gov/pmc/blobs/5972/11277302/88b017ca24e4/ijms-25-07562-g004.jpg
https://cdn.ncbi.nlm.nih.gov/pmc/blobs/5972/11277302/8e21900064e2/ijms-25-07562-g005.jpg
https://cdn.ncbi.nlm.nih.gov/pmc/blobs/5972/11277302/1cde8b8ad0e7/ijms-25-07562-g006.jpg
https://cdn.ncbi.nlm.nih.gov/pmc/blobs/5972/11277302/a3cf431eea58/ijms-25-07562-g007.jpg
https://cdn.ncbi.nlm.nih.gov/pmc/blobs/5972/11277302/7d49024b3a09/ijms-25-07562-g008.jpg
https://cdn.ncbi.nlm.nih.gov/pmc/blobs/5972/11277302/4298452ca503/ijms-25-07562-g009.jpg

相似文献

1
Mechanism of Histone Arginine Methylation Dynamic Change in Cellular Stress.细胞应激中组蛋白精氨酸甲基化动态变化的机制。
Int J Mol Sci. 2024 Jul 10;25(14):7562. doi: 10.3390/ijms25147562.
2
Histone Deacetylase 1 (HDAC1) Negatively Regulates Thermogenic Program in Brown Adipocytes via Coordinated Regulation of Histone H3 Lysine 27 (H3K27) Deacetylation and Methylation.组蛋白去乙酰化酶1(HDAC1)通过协调组蛋白H3赖氨酸27(H3K27)的去乙酰化和甲基化来负向调节棕色脂肪细胞的产热程序。
J Biol Chem. 2016 Feb 26;291(9):4523-36. doi: 10.1074/jbc.M115.677930. Epub 2016 Jan 5.
3
Damaged DNA-binding protein down-regulates epigenetic mark H3K56Ac through histone deacetylase 1 and 2.受损的DNA结合蛋白通过组蛋白去乙酰化酶1和2下调表观遗传标记H3K56Ac。
Mutat Res. 2015 Jun;776:16-23. doi: 10.1016/j.mrfmmm.2015.01.005. Epub 2015 Jan 24.
4
Symmetric dimethylation on histone H4R3 associates with histone deacetylation to maintain properly polarized cell growth.组蛋白H4R3上的对称二甲基化与组蛋白去乙酰化相关联,以维持细胞正常的极性生长。
Res Microbiol. 2020 Mar;171(2):91-98. doi: 10.1016/j.resmic.2019.09.007. Epub 2019 Sep 28.
5
Intricate Effects of α-Amino and Lysine Modifications on Arginine Methylation of the N-Terminal Tail of Histone H4.α-氨基和赖氨酸修饰对组蛋白H4 N端尾巴精氨酸甲基化的复杂影响
Biochemistry. 2017 Jul 18;56(28):3539-3548. doi: 10.1021/acs.biochem.7b00450. Epub 2017 Jul 7.
6
Abnormal histone acetylation and methylation levels in esophageal squamous cell carcinomas.食管鳞状细胞癌中组蛋白乙酰化和甲基化水平异常。
Cancer Invest. 2011 Oct;29(8):548-56. doi: 10.3109/07357907.2011.597810. Epub 2011 Aug 15.
7
Histone Deacetylase 1 Inhibition by Peptides Containing a DNA Damage-Induced, Nonenzymatic, Histone Covalent Modification.组蛋白去乙酰化酶 1 抑制肽包含 DNA 损伤诱导的非酶促组蛋白共价修饰。
Biochemistry. 2023 Apr 18;62(8):1388-1393. doi: 10.1021/acs.biochem.3c00007. Epub 2023 Mar 27.
8
Quantitative proteomics reveals histone modifications in crosstalk with H3 lysine 27 methylation.定量蛋白质组学揭示了与 H3 赖氨酸 27 甲基化相互作用的组蛋白修饰。
Mol Cell Proteomics. 2014 Mar;13(3):749-59. doi: 10.1074/mcp.M113.029025. Epub 2014 Jan 1.
9
Epigenetic repression of LEDGF during UVB exposure by recruitment of SUV39H1 and HDAC1 to the Sp1-responsive elements within LEDGF promoter CpG island.在 UVB 暴露下,通过 SUV39H1 和 HDAC1 募集到 LEDGF 启动子 CpG 岛的 Sp1 反应元件,导致 LEDGF 的表观遗传抑制。
Epigenetics. 2013 Mar;8(3):268-80. doi: 10.4161/epi.23861. Epub 2013 Feb 5.
10
Conserved crosstalk between histone deacetylation and H3K79 methylation generates DOT1L-dose dependency in HDAC1-deficient thymic lymphoma.组蛋白去乙酰化和 H3K79 甲基化之间的保守串扰在 HDAC1 缺陷型胸腺淋巴瘤中产生 DOT1L 剂量依赖性。
EMBO J. 2019 Jul 15;38(14):e101564. doi: 10.15252/embj.2019101564. Epub 2019 Jun 17.

本文引用的文献

1
A CRISPR-Cas9 library screening identifies CARM1 as a critical inhibitor of ferroptosis in hepatocellular carcinoma cells.一项CRISPR-Cas9文库筛选将CARM1鉴定为肝癌细胞中铁死亡的关键抑制剂。
Mol Ther Nucleic Acids. 2023 Oct 20;34:102063. doi: 10.1016/j.omtn.2023.102063. eCollection 2023 Dec 12.
2
PRMT2 promotes RCC tumorigenesis and metastasis via enhancing WNT5A transcriptional expression.PRMT2 通过增强 WNT5A 的转录表达促进 RCC 肿瘤发生和转移。
Cell Death Dis. 2023 May 12;14(5):322. doi: 10.1038/s41419-023-05837-6.
3
Epigenetic-Metabolic Interplay in the DNA Damage Response and Therapeutic Resistance of Breast Cancer.
表观遗传-代谢在乳腺癌的 DNA 损伤反应和治疗抵抗中的相互作用。
Cancer Res. 2023 Mar 2;83(5):657-666. doi: 10.1158/0008-5472.CAN-22-3015.
4
Super-enhancer hypermutation alters oncogene expression in B cell lymphoma.超级增强子突变改变了 B 细胞淋巴瘤中的癌基因表达。
Nature. 2022 Jul;607(7920):808-815. doi: 10.1038/s41586-022-04906-8. Epub 2022 Jul 6.
5
Heat-induced SIRT1-mediated H4K16ac deacetylation impairs resection and SMARCAD1 recruitment to double strand breaks.热诱导的SIRT1介导的H4K16ac去乙酰化会损害双链断裂处的切除和SMARCAD1募集。
iScience. 2022 Mar 23;25(4):104142. doi: 10.1016/j.isci.2022.104142. eCollection 2022 Apr 15.
6
Histone Modification in NSCLC: Molecular Mechanisms and Therapeutic Targets.非小细胞肺癌中的组蛋白修饰:分子机制和治疗靶点。
Int J Mol Sci. 2021 Oct 28;22(21):11701. doi: 10.3390/ijms222111701.
7
Targeted CRISPR screening identifies PRMT5 as synthetic lethality combinatorial target with gemcitabine in pancreatic cancer cells.靶向 CRISPR 筛选鉴定 PRMT5 为胰腺癌细胞中与吉西他滨联合的合成致死性靶标。
Proc Natl Acad Sci U S A. 2020 Nov 10;117(45):28068-28079. doi: 10.1073/pnas.2009899117. Epub 2020 Oct 23.
8
PRMT5 Inhibition Modulates E2F1 Methylation and Gene-Regulatory Networks Leading to Therapeutic Efficacy in JAK2-Mutant MPN.PRMT5 抑制作用调节 E2F1 甲基化和基因调控网络,从而提高 JAK2 突变型 MPN 的治疗效果。
Cancer Discov. 2020 Nov;10(11):1742-1757. doi: 10.1158/2159-8290.CD-20-0026. Epub 2020 Jul 15.
9
CARM1 promotes non-small cell lung cancer progression through upregulating CCNE2 expression.CARM1 通过上调 CCNE2 的表达促进非小细胞肺癌的进展。
Aging (Albany NY). 2020 Jun 2;12(11):10578-10593. doi: 10.18632/aging.103280.
10
Genomic landscape of transcriptionally active histone arginine methylation marks, H3R2me2s and H4R3me2a, relative to nucleosome depleted regions.转录激活的组蛋白精氨酸甲基化标记 H3R2me2s 和 H4R3me2a 相对于核小体缺失区域的基因组景观。
Gene. 2020 Jun 5;742:144593. doi: 10.1016/j.gene.2020.144593. Epub 2020 Mar 19.