Suppr超能文献

硫酸钠通过上调肝细胞中的[具体物质]改善高胆固醇血症,并通过下调高胆固醇饮食小鼠中的[具体物质]减轻肝脏胰岛素抵抗。

Sodium sulphate ameliorates hypercholesterolemia via the upregulation of in hepatocytes and alleviates hepatic insulin resistance via the downregulation of in mice with high cholesterol diets.

作者信息

Yang Yanhong, Yu Siping, Rong Hedong, Lei Zili, Yang Changyuan, Wu Huijuan, Zhang Tianle, Yang Fei, Nie Ya, Chen Lei, Hu Qing, Song Qi, Guo Jiao

机构信息

School of Clinical Medicine, The First Affiliated Hospital of Guangdong Pharmaceutical University, Guangzhou, Guangdong 510080, P.R. China.

Guangdong Metabolic Disease Research Center of Integrated Chinese and Western Medicine, Key Laboratory of Glucolipid Metabolic Disorder, Ministry of Education of China, Institute of Chinese Medicine, Guangdong Pharmaceutical University, Guangdong TCM Key Laboratory for Metabolic Diseases, Guangzhou, Guangdong 510006, P.R. China.

出版信息

Exp Ther Med. 2024 Jul 12;28(3):361. doi: 10.3892/etm.2024.12650. eCollection 2024 Sep.

Abstract

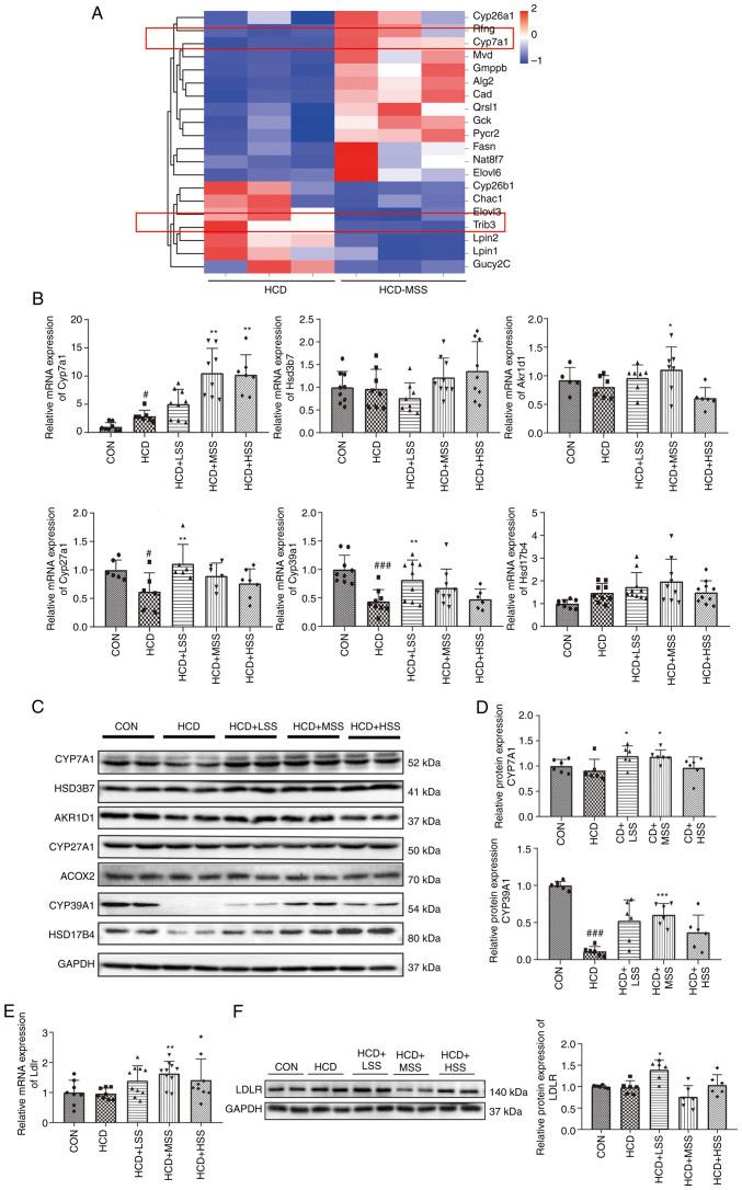
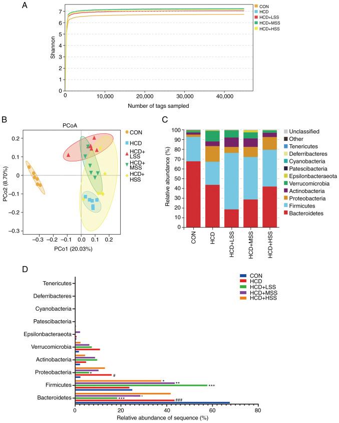
Amelioration of hypercholesterolemia is essential for the treatment of atherosclerotic cardiovascular disease. Sodium sulphate is the effective component of mirabilite, which has been used in traditional Chinese medicine for the treatment of various diseases. In the present study, C57BL/6 mice were fed with a high-cholesterol diet (HCD) for 7 weeks and were treated with sodium sulphate in the last three of those weeks. Sodium sulphate significantly reduced the total cholesterol level and the low-density lipoprotein cholesterol/high-density lipoprotein cholesterol ratio in the serum of mice fed the HCD. In addition, cytochrome P450 7a1 and 39a1 were significantly upregulated in the livers of mice treated with sodium sulphate. Furthermore, tribbles pseudokinase 3 expression was significantly increased in the livers of mice fed the HCD, but was significantly reduced by sodium sulphate treatment. In terms of the insulin signaling pathway, the ratio of phosphorylated AKT to total AKT in the livers of mice fed the HCD was significantly lower compared with that of control mice fed a normal diet, but was significantly increased by sodium sulphate treatment. Sodium sulphate treatment also reduced the levels of fibroblast growth factor (FGF)15 in the ileum and inhibited the FGF15/FGF receptor 4-Klotho β/c-Jun N-terminal kinase/c-Jun signaling pathway in the livers of mice fed the HCD. In addition, sodium sulphate changed the composition of the gut microbiota of mice fed the HCD. In conclusion, sodium sulphate may mitigate hypercholesterolemia and hepatic insulin resistance in mice fed an HCD.

摘要

改善高胆固醇血症对于治疗动脉粥样硬化性心血管疾病至关重要。硫酸钠是芒硝的有效成分,芒硝在传统中药中已被用于治疗各种疾病。在本研究中,C57BL/6小鼠接受高胆固醇饮食(HCD)喂养7周,并在最后三周用硫酸钠进行治疗。硫酸钠显著降低了接受HCD喂养的小鼠血清中的总胆固醇水平以及低密度脂蛋白胆固醇/高密度脂蛋白胆固醇比值。此外,在接受硫酸钠治疗的小鼠肝脏中,细胞色素P450 7a1和39a1显著上调。此外,在接受HCD喂养的小鼠肝脏中,TRIBbles假激酶3的表达显著增加,但经硫酸钠治疗后显著降低。在胰岛素信号通路方面,接受HCD喂养的小鼠肝脏中磷酸化AKT与总AKT的比值显著低于正常饮食喂养的对照小鼠,但经硫酸钠治疗后显著增加。硫酸钠治疗还降低了回肠中成纤维细胞生长因子(FGF)15的水平,并抑制了接受HCD喂养的小鼠肝脏中的FGF15/FGF受体4-Klothoβ/c-Jun N端激酶/c-Jun信号通路。此外,硫酸钠改变了接受HCD喂养的小鼠肠道微生物群的组成。总之,硫酸钠可能减轻接受HCD喂养的小鼠的高胆固醇血症和肝脏胰岛素抵抗。

https://cdn.ncbi.nlm.nih.gov/pmc/blobs/9fae/11273247/2a90c6b11963/etm-28-03-12650-g00.jpg

文献检索

告别复杂PubMed语法,用中文像聊天一样搜索,搜遍4000万医学文献。AI智能推荐,让科研检索更轻松。

立即免费搜索

文件翻译

保留排版,准确专业,支持PDF/Word/PPT等文件格式,支持 12+语言互译。

免费翻译文档

深度研究

AI帮你快速写综述,25分钟生成高质量综述,智能提取关键信息,辅助科研写作。

立即免费体验