Suppr超能文献

TIPRL 通过 CaMKK2-CaMK4-CREB 反馈环激活调控肺癌干细胞干性和存活。

TIPRL Regulates Stemness and Survival in Lung Cancer Stem Cells through CaMKK2-CaMK4-CREB Feedback Loop Activation.

机构信息

Department of Biochemistry and Molecular Biology, Brain Korea 21 Project, Asan Medical Center, University of Ulsan College of Medicine, Seoul, 138-736, Republic of Korea.

Department of Thoracic and Cardiovascular Surgery, Asan Medical Center, University of Ulsan College of Medicine, Seoul, 138-736, Republic of Korea.

出版信息

Adv Sci (Weinh). 2024 Sep;11(36):e2406309. doi: 10.1002/advs.202406309. Epub 2024 Jul 30.

Abstract

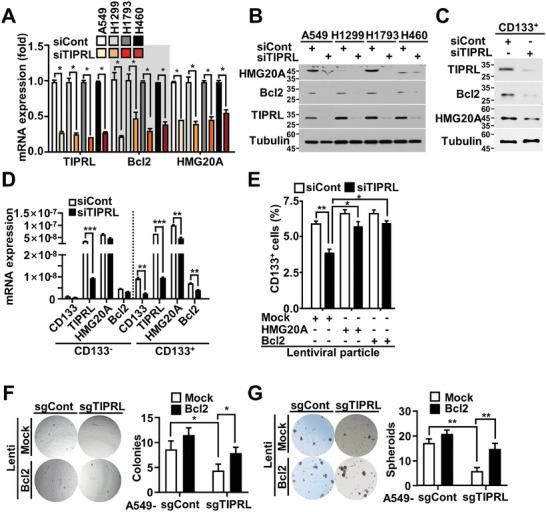
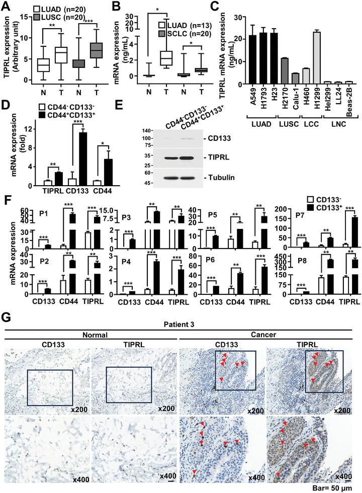
Frequent recurrence and metastasis caused by cancer stem cells (CSCs) are major challenges in lung cancer treatment. Therefore, identifying and characterizing specific CSC targets are crucial for the success of prospective targeted therapies. In this study, it is found that upregulated TOR Signaling Pathway Regulator-Like (TIPRL) in lung CSCs causes sustained activation of the calcium/calmodulin-dependent protein kinase kinase 2 (CaMKK2) signaling pathway by binding to CaMKK2, thereby maintaining stemness and survival. CaMKK2-mediated activation of CaM kinase 4 (CaMK4) leads to phosphorylation of cAMP response element-binding protein (CREB) at Ser129 and Ser133, which is necessary for its maximum activation and the downstream constitutive expression of its target genes (Bcl2 and HMG20A). TIPRL depletion sensitizes lung CSCs to afatinib-induced cell death and reduces distal metastasis of lung cancer in vivo. It is determined that CREB activates the transcription of TIPRL in lung CSCs. The positive feedback loop consisting of CREB and TIPRL induces the sustained activation of the CaMKK2-CaMK4-CREB axis as a driving force and upregulates the expression of stemness- and survival-related genes, promoting tumorigenesis in patients with lung cancer. Thus, TIPRL and the CaMKK2 signaling axis may be promising targets for overcoming drug resistance and reducing metastasis in lung cancer.

摘要

癌症干细胞(CSCs)的频繁复发和转移是肺癌治疗的主要挑战。因此,鉴定和表征特定的 CSC 靶标对于成功的靶向治疗至关重要。在这项研究中,发现肺癌 CSCs 中上调的 TOR 信号通路调节物样(TIPRL)通过与 CaMKK2 结合,导致钙/钙调蛋白依赖性蛋白激酶激酶 2(CaMKK2)信号通路持续激活,从而维持干细胞特性和存活。CaMKK2 介导的钙调蛋白激酶 4(CaMK4)的激活导致 cAMP 反应元件结合蛋白(CREB)在 Ser129 和 Ser133 处的磷酸化,这对于其最大激活及其下游靶基因(Bcl2 和 HMG20A)的组成型表达是必需的。TIPRL 的耗竭使肺癌 CSCs 对阿法替尼诱导的细胞死亡敏感,并减少体内肺癌的远端转移。确定 CREB 在肺癌 CSCs 中激活 TIPRL 的转录。由 CREB 和 TIPRL 组成的正反馈环作为驱动力诱导 CaMKK2-CaMK4-CREB 轴的持续激活,并上调与干细胞特性和存活相关的基因表达,促进肺癌患者的肿瘤发生。因此,TIPRL 和 CaMKK2 信号轴可能是克服耐药性和减少肺癌转移的有前途的靶点。

https://cdn.ncbi.nlm.nih.gov/pmc/blobs/669d/11423089/8023de3ee368/ADVS-11-2406309-g004.jpg

文献检索

告别复杂PubMed语法,用中文像聊天一样搜索,搜遍4000万医学文献。AI智能推荐,让科研检索更轻松。

立即免费搜索

文件翻译

保留排版,准确专业,支持PDF/Word/PPT等文件格式,支持 12+语言互译。

免费翻译文档

深度研究

AI帮你快速写综述,25分钟生成高质量综述,智能提取关键信息,辅助科研写作。

立即免费体验