Suppr超能文献

代谢组学和网络药理学探索胆汁酸对颈动脉粥样硬化的影响及潜在作用机制。

Metabolomics and network pharmacology exploration of the effects of bile acids on carotid atherosclerosis and potential underlying mechanisms.

机构信息

Department of Vascular Surgery, The Second Hospital of Shanxi Medical University, Taiyuan, China.

Department of Nephrology, The Second Hospital of Shanxi Medical University, Taiyuan, China.

出版信息

Front Endocrinol (Lausanne). 2024 Jul 15;15:1430720. doi: 10.3389/fendo.2024.1430720. eCollection 2024.

Abstract

BACKGROUND

Bile acids (BAs), products of gut microbiota metabolism, have long been implicated in atherosclerotic disease pathogenesis. Characterizing the serum bile acid profile and exploring its potential role in carotid atherosclerosis (CAS) development are crucial tasks.

METHODS

In this study, we recruited 73 patients with CAS as the disease group and 77 healthy individuals as the control group. We systematically measured the serum concentrations of 15 bile acids using ultrahigh-performance liquid chromatography-mass spectrometry (UPLC-MS/MS). Multivariate logistic regression and least absolute shrinkage and selection operator (LASSO) regression were applied to analyze the impact of bile acids on the disease and select the key BAs. The possible molecular mechanism was elucidated by network pharmacology.

RESULTS

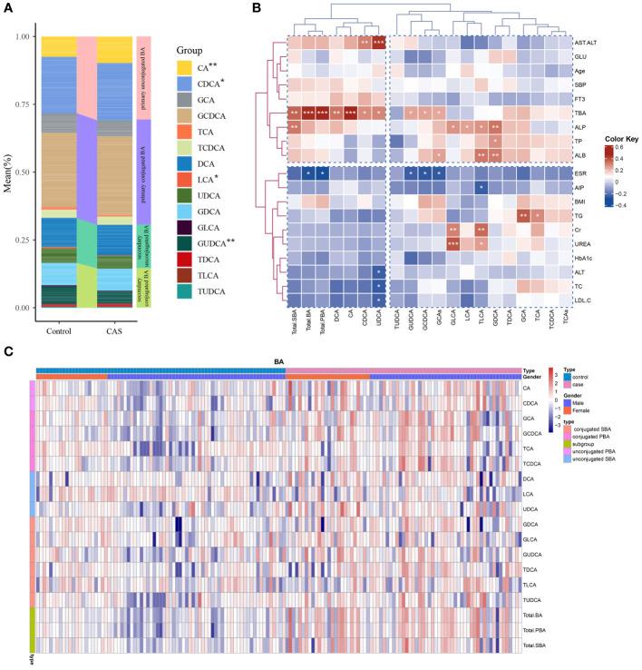
(1) The BA profile of patients with CAS significantly differed. (2) Multifactorial logistic regression analysis identified elevated levels of GCDCA (OR: 1.01, P < 0.001), DCA (OR: 1.01, P = 0.005), and TDCA (OR: 1.05, P = 0.002) as independent risk factors for CAS development. Conversely, GCA (OR: 0.99, P = 0.020), LCA (OR: 0.83, P = 0.002), and GUDCA (OR: 0.99, P = 0.003) were associated with protective effects against the disease. GCA, DCA, LCA, and TDCA were identified as the four key BAs. (3) TNF, FXR, GPBAR1, ESR1 and ACE were predicted to be targets of BAs against AS. These four BAs potentially impact AS progression by triggering signaling pathways, including cAMP, PPAR, and PI3K-AKT pathways, via their targets.

CONCLUSION

This study offers valuable insights into potential therapeutic strategies for atherosclerosis that target bile acids.

摘要

背景

胆汁酸(BAs)是肠道微生物代谢的产物,长期以来一直被认为与动脉粥样硬化疾病的发病机制有关。描述血清胆汁酸谱并探索其在颈动脉粥样硬化(CAS)发展中的潜在作用是至关重要的任务。

方法

本研究共纳入 73 例 CAS 患者作为疾病组,77 例健康个体作为对照组。我们采用超高效液相色谱-质谱联用(UPLC-MS/MS)系统地测量了 15 种胆汁酸的血清浓度。多变量逻辑回归和最小绝对值收缩和选择算子(LASSO)回归用于分析胆汁酸对疾病的影响并选择关键 BAs。通过网络药理学阐明可能的分子机制。

结果

(1)CAS 患者的 BA 谱明显不同。(2)多因素逻辑回归分析确定了升高的 GCDCA(OR:1.01,P < 0.001)、DCA(OR:1.01,P = 0.005)和 TDCA(OR:1.05,P = 0.002)水平是 CAS 发展的独立危险因素。相反,GCA(OR:0.99,P = 0.020)、LCA(OR:0.83,P = 0.002)和 GUDCA(OR:0.99,P = 0.003)与疾病的保护作用相关。GCA、DCA、LCA 和 TDCA 被确定为四个关键 BAs。(3)TNF、FXR、GPBAR1、ESR1 和 ACE 被预测为 BAs 针对 AS 的靶点。这四个 BAs 可能通过其靶点触发 cAMP、PPAR 和 PI3K-AKT 途径等信号通路,对 AS 进展产生影响。

结论

本研究为针对胆汁酸的动脉粥样硬化潜在治疗策略提供了有价值的见解。

https://cdn.ncbi.nlm.nih.gov/pmc/blobs/3802/11284041/63da92e7c458/fendo-15-1430720-g001.jpg

文献检索

告别复杂PubMed语法,用中文像聊天一样搜索,搜遍4000万医学文献。AI智能推荐,让科研检索更轻松。

立即免费搜索

文件翻译

保留排版,准确专业,支持PDF/Word/PPT等文件格式,支持 12+语言互译。

免费翻译文档

深度研究

AI帮你快速写综述,25分钟生成高质量综述,智能提取关键信息,辅助科研写作。

立即免费体验