• 文献检索
  • 文档翻译
  • 深度研究
  • 学术资讯
  • Suppr Zotero 插件Zotero 插件
  • 邀请有礼
  • 套餐&价格
  • 历史记录
应用&插件
Suppr Zotero 插件Zotero 插件浏览器插件Mac 客户端Windows 客户端微信小程序
定价
高级版会员购买积分包购买API积分包
服务
文献检索文档翻译深度研究API 文档MCP 服务
关于我们
关于 Suppr公司介绍联系我们用户协议隐私条款
关注我们

Suppr 超能文献

核心技术专利:CN118964589B侵权必究
粤ICP备2023148730 号-1Suppr @ 2026

文献检索

告别复杂PubMed语法,用中文像聊天一样搜索,搜遍4000万医学文献。AI智能推荐,让科研检索更轻松。

立即免费搜索

文件翻译

保留排版,准确专业,支持PDF/Word/PPT等文件格式,支持 12+语言互译。

免费翻译文档

深度研究

AI帮你快速写综述,25分钟生成高质量综述,智能提取关键信息,辅助科研写作。

立即免费体验

转移和基底膜相关特征通过整合单细胞RNA测序分析和免疫微环境评估增强肝细胞癌的预后和诊断。

Metastasis and basement membrane-related signature enhances hepatocellular carcinoma prognosis and diagnosis by integrating single-cell RNA sequencing analysis and immune microenvironment assessment.

作者信息

Wei Shijia, Tan Jingyi, Huang Xueshan, Zhuang Kai, Qiu Weijian, Chen Mei, Ye Xiaoxia, Wu Minhua

机构信息

The First Clinical Medical College, Guangdong Medical University, Zhanjiang, 524000, China.

School of Pharmacy, Guangdong Medical University, Zhanjiang, 524000, China.

出版信息

J Transl Med. 2024 Jul 31;22(1):711. doi: 10.1186/s12967-024-05493-0.

DOI:10.1186/s12967-024-05493-0
PMID:39085893
原文链接:https://pmc.ncbi.nlm.nih.gov/articles/PMC11293133/
Abstract

BACKGROUND

Hepatocellular carcinoma (HCC) is the most common type of primary liver cancer and second leading cause of cancer-related deaths worldwide. The heightened mortality associated with HCC is largely attributed to its propensity for metastasis, which cannot be achieved without remodeling or loss of the basement membrane (BM). Despite advancements in targeted therapies and immunotherapies, resistance and limited efficacy in late-stage HCC underscore the urgent need for better therapeutic options and early diagnostic biomarkers. Our study aimed to address these gaps by investigating and evaluating potential biomarkers to improve survival outcomes and treatment efficacy in patients with HCC.

METHOD

In this study, we collected the transcriptome sequencing, clinical, and mutation data of 424 patients with HCC from The Cancer Genome Atlas (TCGA) and 240 from the International Cancer Genome Consortium (ICGC) databases. We then constructed and validated a prognostic model based on metastasis and basement membrane-related genes (MBRGs) using univariate and multivariate Cox regression analyses. Five immune-related algorithms (CIBERSORT, QUANTISEQ, MCP counter, ssGSEA, and TIMER) were then utilized to examine the immune landscape and activity across high- and low-risk groups. We also analyzed Tumor Mutation Burden (TMB) values, Tumor Immune Dysfunction and Exclusion (TIDE) scores, mutation frequency, and immune checkpoint gene expression to evaluate immune treatment sensitivity. We analyzed integrin subunit alpha 3 (ITGA3) expression in HCC by performing single-cell RNA sequencing (scRNA-seq) analysis using the TISCH 2.0 database. Lastly, wound healing and transwell assays were conducted to elucidate the role of ITGA3 in tumor metastasis.

RESULTS

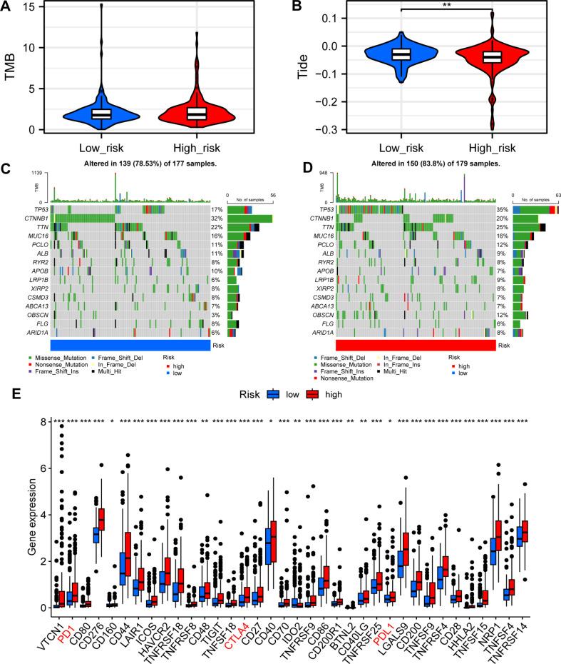
Patients with HCC were categorized into high- and low-risk groups based on the median values, with higher risk scores indicating worse overall survival. Five immune-related algorithms revealed that the abundance of immune cells, particularly T cells, was greater in the high-risk group than in the low-risk group. The high-risk group also exhibited a higher TMB value, mutation frequency, and immune checkpoint gene expression and a lower tumor TIDE score, suggesting the potential for better immunotherapy outcomes. Additionally, scRNA-seq analysis revealed higher ITGA3 expression in tumor cells compared with normal hepatocytes. Wound healing scratch and transwell cell migration assays revealed that overexpression of the MBRG ITGA3 enhanced migration of HCC HepG2 cells.

CONCLUSION

This study established a direct molecular correlation between metastasis and BM, encompassing clinical features, tumor microenvironment, and immune response, thereby offering valuable insights for predicting clinical outcomes and immunotherapy responses in HCC.

摘要

背景

肝细胞癌(HCC)是原发性肝癌最常见的类型,也是全球癌症相关死亡的第二大主要原因。与HCC相关的死亡率升高主要归因于其转移倾向,而这离不开基底膜(BM)的重塑或丧失。尽管靶向治疗和免疫治疗取得了进展,但晚期HCC的耐药性和疗效有限凸显了对更好的治疗选择和早期诊断生物标志物的迫切需求。我们的研究旨在通过调查和评估潜在的生物标志物来填补这些空白,以改善HCC患者的生存结果和治疗效果。

方法

在本研究中,我们从癌症基因组图谱(TCGA)收集了424例HCC患者的转录组测序、临床和突变数据,并从国际癌症基因组联盟(ICGC)数据库收集了240例患者的数据。然后,我们使用单变量和多变量Cox回归分析构建并验证了基于转移和基底膜相关基因(MBRG)的预后模型。随后,利用五种免疫相关算法(CIBERSORT、QUANTISEQ、MCP counter、ssGSEA和TIMER)来研究高风险和低风险组的免疫格局和活性。我们还分析了肿瘤突变负荷(TMB)值、肿瘤免疫功能障碍和排除(TIDE)评分、突变频率和免疫检查点基因表达,以评估免疫治疗敏感性。我们使用TISCH 2.0数据库通过单细胞RNA测序(scRNA-seq)分析来分析HCC中整合素亚基α3(ITGA3)的表达。最后,进行伤口愈合和Transwell实验以阐明ITGA3在肿瘤转移中的作用。

结果

根据中位数将HCC患者分为高风险和低风险组,风险评分越高表明总生存期越差。五种免疫相关算法显示,高风险组中免疫细胞,特别是T细胞的丰度高于低风险组。高风险组还表现出更高的TMB值、突变频率和免疫检查点基因表达以及更低的肿瘤TIDE评分,表明免疫治疗效果可能更好。此外,scRNA-seq分析显示肿瘤细胞中ITGA3的表达高于正常肝细胞。伤口愈合划痕和Transwell细胞迁移实验表明,MBRG ITGA3的过表达增强了HCC HepG2细胞的迁移。

结论

本研究建立了转移与BM之间的直接分子关联,涵盖临床特征、肿瘤微环境和免疫反应,从而为预测HCC的临床结果和免疫治疗反应提供了有价值的见解。

https://cdn.ncbi.nlm.nih.gov/pmc/blobs/0224/11293133/ff0b12e16300/12967_2024_5493_Fig11_HTML.jpg
https://cdn.ncbi.nlm.nih.gov/pmc/blobs/0224/11293133/16c10f0ae453/12967_2024_5493_Fig1_HTML.jpg
https://cdn.ncbi.nlm.nih.gov/pmc/blobs/0224/11293133/23a3434b6676/12967_2024_5493_Fig2_HTML.jpg
https://cdn.ncbi.nlm.nih.gov/pmc/blobs/0224/11293133/f192e728a382/12967_2024_5493_Fig3_HTML.jpg
https://cdn.ncbi.nlm.nih.gov/pmc/blobs/0224/11293133/de254a2d6396/12967_2024_5493_Fig4_HTML.jpg
https://cdn.ncbi.nlm.nih.gov/pmc/blobs/0224/11293133/10ce954617ae/12967_2024_5493_Fig5_HTML.jpg
https://cdn.ncbi.nlm.nih.gov/pmc/blobs/0224/11293133/b62719a90305/12967_2024_5493_Fig6_HTML.jpg
https://cdn.ncbi.nlm.nih.gov/pmc/blobs/0224/11293133/92548c841156/12967_2024_5493_Fig7_HTML.jpg
https://cdn.ncbi.nlm.nih.gov/pmc/blobs/0224/11293133/61afe0463bb9/12967_2024_5493_Fig8_HTML.jpg
https://cdn.ncbi.nlm.nih.gov/pmc/blobs/0224/11293133/0527bba24e15/12967_2024_5493_Fig9_HTML.jpg
https://cdn.ncbi.nlm.nih.gov/pmc/blobs/0224/11293133/91d9369bf790/12967_2024_5493_Fig10_HTML.jpg
https://cdn.ncbi.nlm.nih.gov/pmc/blobs/0224/11293133/ff0b12e16300/12967_2024_5493_Fig11_HTML.jpg
https://cdn.ncbi.nlm.nih.gov/pmc/blobs/0224/11293133/16c10f0ae453/12967_2024_5493_Fig1_HTML.jpg
https://cdn.ncbi.nlm.nih.gov/pmc/blobs/0224/11293133/23a3434b6676/12967_2024_5493_Fig2_HTML.jpg
https://cdn.ncbi.nlm.nih.gov/pmc/blobs/0224/11293133/f192e728a382/12967_2024_5493_Fig3_HTML.jpg
https://cdn.ncbi.nlm.nih.gov/pmc/blobs/0224/11293133/de254a2d6396/12967_2024_5493_Fig4_HTML.jpg
https://cdn.ncbi.nlm.nih.gov/pmc/blobs/0224/11293133/10ce954617ae/12967_2024_5493_Fig5_HTML.jpg
https://cdn.ncbi.nlm.nih.gov/pmc/blobs/0224/11293133/b62719a90305/12967_2024_5493_Fig6_HTML.jpg
https://cdn.ncbi.nlm.nih.gov/pmc/blobs/0224/11293133/92548c841156/12967_2024_5493_Fig7_HTML.jpg
https://cdn.ncbi.nlm.nih.gov/pmc/blobs/0224/11293133/61afe0463bb9/12967_2024_5493_Fig8_HTML.jpg
https://cdn.ncbi.nlm.nih.gov/pmc/blobs/0224/11293133/0527bba24e15/12967_2024_5493_Fig9_HTML.jpg
https://cdn.ncbi.nlm.nih.gov/pmc/blobs/0224/11293133/91d9369bf790/12967_2024_5493_Fig10_HTML.jpg
https://cdn.ncbi.nlm.nih.gov/pmc/blobs/0224/11293133/ff0b12e16300/12967_2024_5493_Fig11_HTML.jpg

相似文献

1
Metastasis and basement membrane-related signature enhances hepatocellular carcinoma prognosis and diagnosis by integrating single-cell RNA sequencing analysis and immune microenvironment assessment.转移和基底膜相关特征通过整合单细胞RNA测序分析和免疫微环境评估增强肝细胞癌的预后和诊断。
J Transl Med. 2024 Jul 31;22(1):711. doi: 10.1186/s12967-024-05493-0.
2
Comprehensive scRNA-seq Analysis and Identification of CD8_+T Cell Related Gene Markers for Predicting Prognosis and Drug Resistance of Hepatocellular Carcinoma.全面的 scRNA-seq 分析和鉴定 CD8_+T 细胞相关基因标志物,用于预测肝细胞癌的预后和耐药性。
Curr Med Chem. 2024;31(17):2414-2430. doi: 10.2174/0109298673274578231030065454.
3
Identification of PANoptosis-related subtypes, construction of a prognosis signature, and tumor microenvironment landscape of hepatocellular carcinoma using bioinformatic analysis and experimental verification.基于生物信息学分析和实验验证的肝细胞癌 PANoptosis 相关亚型鉴定、预后特征构建和肿瘤微环境分析。
Front Immunol. 2024 Apr 29;15:1323199. doi: 10.3389/fimmu.2024.1323199. eCollection 2024.
4
A Cuproptosis-Related LncRNA Risk Model for Predicting Prognosis and Immunotherapeutic Efficacy in Patients with Hepatocellular Carcinoma.铜死亡相关长链非编码 RNA 风险模型预测肝细胞癌患者的预后和免疫治疗疗效。
Biochem Genet. 2024 Jun;62(3):2332-2351. doi: 10.1007/s10528-023-10539-x. Epub 2023 Oct 29.
5
Hypoxia-driven lncRNA CTD-2510F5.4: a potential player in hepatocellular carcinoma's prognostic stratification, cellular behavior, tumor microenvironment, and therapeutic response.缺氧驱动的长链非编码 RNA CTD-2510F5.4:在肝细胞癌的预后分层、细胞行为、肿瘤微环境和治疗反应中具有潜在作用的一个因素。
Mol Biol Rep. 2024 Aug 12;51(1):905. doi: 10.1007/s11033-024-09826-6.
6
Distinct cuproptosis patterns in hepatocellular carcinoma patients correlate with unique immune microenvironment characteristics and cell-cell communication, contributing to varied overall survival outcomes.肝细胞癌患者中不同的铜死亡模式与独特的免疫微环境特征和细胞间通讯相关,导致不同的总生存结果。
Front Immunol. 2024 May 28;15:1379690. doi: 10.3389/fimmu.2024.1379690. eCollection 2024.
7
Cuproptosis-Related Signature Predicts the Prognosis, Tumor Microenvironment, and Drug Sensitivity of Hepatocellular Carcinoma.铜死亡相关特征可预测肝细胞癌的预后、肿瘤微环境和药物敏感性。
J Immunol Res. 2022 Nov 16;2022:3393027. doi: 10.1155/2022/3393027. eCollection 2022.
8
Prognostic analysis of tumor mutation burden and immune infiltration in hepatocellular carcinoma based on TCGA data.基于 TCGA 数据的肝癌肿瘤突变负荷和免疫浸润的预后分析。
Aging (Albany NY). 2021 Apr 4;13(8):11257-11280. doi: 10.18632/aging.202811.
9
Construction of a risk score prognosis model based on hepatocellular carcinoma microenvironment.基于肝癌微环境构建风险评分预后模型。
World J Gastroenterol. 2020 Jan 14;26(2):134-153. doi: 10.3748/wjg.v26.i2.134.
10
Predictive value of a stemness-based classifier for prognosis and immunotherapy response of hepatocellular carcinoma based on bioinformatics and machine-learning strategies.基于生物信息学和机器学习策略的基于干性分类器的肝细胞癌预后和免疫治疗反应的预测价值。
Front Immunol. 2024 Apr 17;15:1244392. doi: 10.3389/fimmu.2024.1244392. eCollection 2024.

引用本文的文献

1
Transcriptome-wide analysis reveals potential roles of CFD and ANGPTL4 in fibroblasts regulating B cell lineage for extracellular matrix-driven clustering and novel avenues for immunotherapy in breast cancer.全转录组分析揭示了CFD和ANGPTL4在成纤维细胞调节B细胞谱系以实现细胞外基质驱动的聚集方面的潜在作用,以及乳腺癌免疫治疗的新途径。
Mol Med. 2025 May 8;31(1):179. doi: 10.1186/s10020-025-01237-y.

本文引用的文献

1
Prognostic analysis of sex and age in hepatocellular carcinoma: a SEER study.肝癌中性别和年龄的预后分析:一项 SEER 研究。
Eur J Gastroenterol Hepatol. 2024 May 1;36(5):646-651. doi: 10.1097/MEG.0000000000002745. Epub 2024 Mar 4.
2
Sex disparities revealed by single-cell and bulk sequencing and their impacts on the efficacy of immunotherapy in esophageal cancer.单细胞测序和批量测序揭示的性别差异及其对食管癌免疫治疗疗效的影响。
Biol Sex Differ. 2024 Mar 15;15(1):22. doi: 10.1186/s13293-024-00598-z.
3
Sex-related differences in serum biomarker levels predict the activity and efficacy of immune checkpoint inhibitors in advanced melanoma and non-small cell lung cancer patients.
血清生物标志物水平的性别差异可预测晚期黑色素瘤和非小细胞肺癌患者免疫检查点抑制剂的活性和疗效。
J Transl Med. 2024 Mar 5;22(1):242. doi: 10.1186/s12967-024-04920-6.
4
A meta-analysis and real-world cohort study on the sex-related differences in efficacy and safety of immunotherapy for hepatocellular carcinoma.一项关于肝细胞癌免疫治疗疗效和安全性性别差异的荟萃分析及真实世界队列研究。
JHEP Rep. 2023 Dec 12;6(2):100982. doi: 10.1016/j.jhepr.2023.100982. eCollection 2024 Feb.
5
Identification and validation of immune-related methylated genes as diagnostic and prognostic biomarkers of nasopharyngeal carcinoma.免疫相关甲基化基因作为鼻咽癌诊断和预后生物标志物的鉴定与验证
Head Neck. 2024 Jan;46(1):192-211. doi: 10.1002/hed.27569. Epub 2023 Nov 6.
6
Comprehensive analysis of the role of a four-gene signature based on EMT in the prognosis, immunity, and treatment of lung squamous cell carcinoma.基于 EMT 的四个基因标志物的综合分析在肺鳞癌预后、免疫和治疗中的作用。
Aging (Albany NY). 2023 Jul 17;15(14):6865-6893. doi: 10.18632/aging.204878.
7
Prognostic, Immunological, and Mutational Analysis of MTA2 in Pan-Cancer and Drug Screening for Hepatocellular Carcinoma.MTA2 在泛癌中的预后、免疫和突变分析及肝癌的药物筛选。
Biomolecules. 2023 May 24;13(6):883. doi: 10.3390/biom13060883.
8
Combining WGCNA and machine learning to construct basement membrane-related gene index helps to predict the prognosis and tumor microenvironment of HCC patients and verifies the carcinogenesis of key gene CTSA.联合 WGCNA 和机器学习构建基底膜相关基因指标有助于预测 HCC 患者的预后和肿瘤微环境,并验证关键基因 CTSA 的致癌作用。
Front Immunol. 2023 May 23;14:1185916. doi: 10.3389/fimmu.2023.1185916. eCollection 2023.
9
ITGA3 acts as a purity-independent biomarker of both immunotherapy and chemotherapy resistance in pancreatic cancer: bioinformatics and experimental analysis.ITGA3 可作为胰腺癌免疫治疗和化疗耐药的独立性生物标志物:生物信息学和实验分析。
Funct Integr Genomics. 2023 Jun 4;23(2):196. doi: 10.1007/s10142-023-01122-z.
10
Identification of immune biomarkers associated with basement membranes in idiopathic pulmonary fibrosis and their pan-cancer analysis.特发性肺纤维化中与基底膜相关的免疫生物标志物的鉴定及其泛癌分析。
Front Genet. 2023 Mar 2;14:1114601. doi: 10.3389/fgene.2023.1114601. eCollection 2023.