Suppr超能文献

对胎儿造血干/祖细胞的克隆分析揭示了移植后能力是如何分布的。

Clonal analysis of fetal hematopoietic stem/progenitor cells reveals how post-transplantation capabilities are distributed.

机构信息

The Walter and Eliza Hall Institute of Medical Research, Melbourne, Victoria, Australia; The University of Melbourne, Melbourne, Victoria, Australia; Lowy Cancer Research Centre, UNSW, Sydney, New South Wales, Australia.

The Walter and Eliza Hall Institute of Medical Research, Melbourne, Victoria, Australia; The University of Melbourne, Melbourne, Victoria, Australia.

出版信息

Stem Cell Reports. 2024 Aug 13;19(8):1189-1204. doi: 10.1016/j.stemcr.2024.07.003. Epub 2024 Aug 1.

Abstract

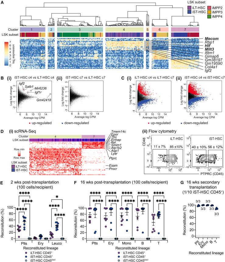
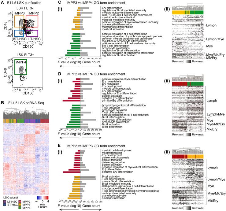
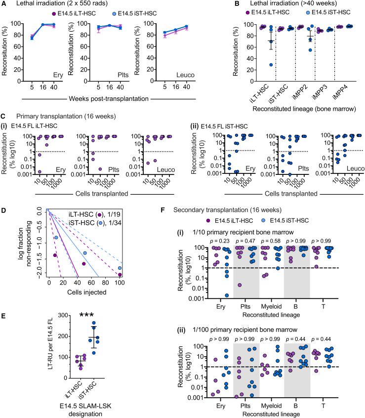
It has been proposed that adult hematopoiesis is sustained by multipotent progenitors (MPPs) specified during embryogenesis. Adult-like hematopoietic stem cell (HSC) and MPP immunophenotypes are present in the fetus, but knowledge of their functional capacity is incomplete. We found that fetal MPP populations were functionally similar to adult cells, albeit with some differences in lymphoid output. Clonal assessment revealed that lineage biases arose from differences in patterns of single-/bi-lineage differentiation. Long-term (LT)- and short-term (ST)-HSC populations were distinguished from MPPs according to capacity for clonal multilineage differentiation. We discovered that a large cohort of long-term repopulating units (LT-RUs) resides within the ST-HSC population; a significant portion of these were labeled using Flt3-cre. This finding has two implications: (1) use of the CD150+ LT-HSC immunophenotype alone will significantly underestimate the size and diversity of the LT-RU pool and (2) LT-RUs in the ST-HSC population have the attributes required to persist into adulthood.

摘要

有人提出,成体造血是由胚胎发生期间指定的多能祖细胞(MPP)维持的。胎儿中存在类似于成人的造血干细胞(HSC)和 MPP 免疫表型,但对其功能能力的了解并不完整。我们发现,胎儿 MPP 群体在功能上与成人细胞相似,尽管在淋巴样输出方面存在一些差异。克隆评估表明,谱系偏向是由于单系/双系分化模式的差异引起的。根据克隆多系分化的能力,将长期(LT)和短期(ST)HSC 群体与 MPP 区分开来。我们发现,大量长期再殖单位(LT-RU)存在于 ST-HSC 群体中;其中很大一部分使用 Flt3-cre 标记。这一发现有两个含义:(1)仅使用 CD150+ LT-HSC 免疫表型将大大低估 LT-RU 池的大小和多样性;(2)ST-HSC 群体中的 LT-RU 具有持续到成年的所需属性。

https://cdn.ncbi.nlm.nih.gov/pmc/blobs/dffd/11368694/8fc4771a7bde/gr1.jpg

文献检索

告别复杂PubMed语法,用中文像聊天一样搜索,搜遍4000万医学文献。AI智能推荐,让科研检索更轻松。

立即免费搜索

文件翻译

保留排版,准确专业,支持PDF/Word/PPT等文件格式,支持 12+语言互译。

免费翻译文档

深度研究

AI帮你快速写综述,25分钟生成高质量综述,智能提取关键信息,辅助科研写作。

立即免费体验