• 文献检索
  • 文档翻译
  • 深度研究
  • 学术资讯
  • Suppr Zotero 插件Zotero 插件
  • 邀请有礼
  • 套餐&价格
  • 历史记录
应用&插件
Suppr Zotero 插件Zotero 插件浏览器插件Mac 客户端Windows 客户端微信小程序
定价
高级版会员购买积分包购买API积分包
服务
文献检索文档翻译深度研究API 文档MCP 服务
关于我们
关于 Suppr公司介绍联系我们用户协议隐私条款
关注我们

Suppr 超能文献

核心技术专利:CN118964589B侵权必究
粤ICP备2023148730 号-1Suppr @ 2026

文献检索

告别复杂PubMed语法,用中文像聊天一样搜索,搜遍4000万医学文献。AI智能推荐,让科研检索更轻松。

立即免费搜索

文件翻译

保留排版,准确专业,支持PDF/Word/PPT等文件格式,支持 12+语言互译。

免费翻译文档

深度研究

AI帮你快速写综述,25分钟生成高质量综述,智能提取关键信息,辅助科研写作。

立即免费体验

基于转化模型的证据表明,在非小细胞肺癌中,标准治疗药物与抗 microRNA-155 联合使用可提高疗效。

Translational modeling-based evidence for enhanced efficacy of standard-of-care drugs in combination with anti-microRNA-155 in non-small-cell lung cancer.

机构信息

Mathematics in Medicine Program, Department of Medicine, Houston Methodist Research Institute, Houston, TX, USA.

Department of Physiology and Biophysics, Weill Cornell Medical College, New York, NY, USA.

出版信息

Mol Cancer. 2024 Aug 2;23(1):156. doi: 10.1186/s12943-024-02060-5.

DOI:10.1186/s12943-024-02060-5
PMID:39095771
原文链接:https://pmc.ncbi.nlm.nih.gov/articles/PMC11295620/
Abstract

BACKGROUND

Elevated microRNA-155 (miR-155) expression in non-small-cell lung cancer (NSCLC) promotes cisplatin resistance and negatively impacts treatment outcomes. However, miR-155 can also boost anti-tumor immunity by suppressing PD-L1 expression. Therapeutic targeting of miR-155 through its antagonist, anti-miR-155, has proven challenging due to its dual molecular effects.

METHODS

We developed a multiscale mechanistic model, calibrated with in vivo data and then extrapolated to humans, to investigate the therapeutic effects of nanoparticle-delivered anti-miR-155 in NSCLC, alone or in combination with standard-of-care drugs.

RESULTS

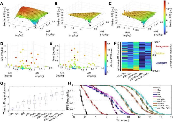
Model simulations and analyses of the clinical scenario revealed that monotherapy with anti-miR-155 at a dose of 2.5 mg/kg administered once every three weeks has substantial anti-cancer activity. It led to a median progression-free survival (PFS) of 6.7 months, which compared favorably to cisplatin and immune checkpoint inhibitors. Further, we explored the combinations of anti-miR-155 with standard-of-care drugs, and found strongly synergistic two- and three-drug combinations. A three-drug combination of anti-miR-155, cisplatin, and pembrolizumab resulted in a median PFS of 13.1 months, while a two-drug combination of anti-miR-155 and cisplatin resulted in a median PFS of 11.3 months, which emerged as a more practical option due to its simple design and cost-effectiveness. Our analyses also provided valuable insights into unfavorable dose ratios for drug combinations, highlighting the need for optimizing dose regimens to prevent antagonistic effects.

CONCLUSIONS

This work bridges the gap between preclinical development and clinical translation of anti-miR-155 and unravels the potential of anti-miR-155 combination therapies in NSCLC.

摘要

背景

非小细胞肺癌(NSCLC)中 microRNA-155(miR-155)表达水平升高可促进顺铂耐药并对治疗结果产生负面影响。然而,miR-155 通过抑制 PD-L1 表达也可以增强抗肿瘤免疫。通过其拮抗剂反义 miR-155 对 miR-155 进行治疗靶向已被证明具有挑战性,这是由于其双重分子作用。

方法

我们开发了一个多尺度机制模型,该模型使用体内数据进行校准,然后外推到人类,以研究纳米颗粒递送的反义 miR-155 在 NSCLC 中的治疗效果,单独使用或与标准护理药物联合使用。

结果

模型模拟和临床情况分析表明,以 2.5 mg/kg 的剂量每三周一次给予反义 miR-155 的单药治疗具有显著的抗癌活性。它导致中位无进展生存期(PFS)为 6.7 个月,与顺铂和免疫检查点抑制剂相比具有优势。此外,我们还探索了反义 miR-155 与标准护理药物的联合用药,发现了具有强烈协同作用的二药和三药联合用药。反义 miR-155、顺铂和 pembrolizumab 的三药联合治疗导致中位 PFS 为 13.1 个月,而反义 miR-155 和顺铂的二药联合治疗导致中位 PFS 为 11.3 个月,由于其设计简单且具有成本效益,因此成为更实用的选择。我们的分析还为药物组合的不利剂量比提供了有价值的见解,强调需要优化剂量方案以防止拮抗作用。

结论

这项工作弥合了反义 miR-155 的临床前开发和临床转化之间的差距,并揭示了反义 miR-155 联合治疗在 NSCLC 中的潜力。

https://cdn.ncbi.nlm.nih.gov/pmc/blobs/9913/11295620/d5ab4f8bef7a/12943_2024_2060_Fig5_HTML.jpg
https://cdn.ncbi.nlm.nih.gov/pmc/blobs/9913/11295620/c75f4e547de3/12943_2024_2060_Fig1_HTML.jpg
https://cdn.ncbi.nlm.nih.gov/pmc/blobs/9913/11295620/5674de5ad295/12943_2024_2060_Fig2_HTML.jpg
https://cdn.ncbi.nlm.nih.gov/pmc/blobs/9913/11295620/37ebcea39915/12943_2024_2060_Fig3_HTML.jpg
https://cdn.ncbi.nlm.nih.gov/pmc/blobs/9913/11295620/942f695497e6/12943_2024_2060_Fig4_HTML.jpg
https://cdn.ncbi.nlm.nih.gov/pmc/blobs/9913/11295620/d5ab4f8bef7a/12943_2024_2060_Fig5_HTML.jpg
https://cdn.ncbi.nlm.nih.gov/pmc/blobs/9913/11295620/c75f4e547de3/12943_2024_2060_Fig1_HTML.jpg
https://cdn.ncbi.nlm.nih.gov/pmc/blobs/9913/11295620/5674de5ad295/12943_2024_2060_Fig2_HTML.jpg
https://cdn.ncbi.nlm.nih.gov/pmc/blobs/9913/11295620/37ebcea39915/12943_2024_2060_Fig3_HTML.jpg
https://cdn.ncbi.nlm.nih.gov/pmc/blobs/9913/11295620/942f695497e6/12943_2024_2060_Fig4_HTML.jpg
https://cdn.ncbi.nlm.nih.gov/pmc/blobs/9913/11295620/d5ab4f8bef7a/12943_2024_2060_Fig5_HTML.jpg

相似文献

1
Translational modeling-based evidence for enhanced efficacy of standard-of-care drugs in combination with anti-microRNA-155 in non-small-cell lung cancer.基于转化模型的证据表明,在非小细胞肺癌中,标准治疗药物与抗 microRNA-155 联合使用可提高疗效。
Mol Cancer. 2024 Aug 2;23(1):156. doi: 10.1186/s12943-024-02060-5.
2
Translational modeling-based evidence for enhanced efficacy of standard-of-care drugs in combination with anti-microRNA-155 in non-small-cell lung cancer.基于转化模型的证据表明,标准治疗药物与抗微小RNA-155联合使用可提高非小细胞肺癌的疗效。
medRxiv. 2024 Mar 15:2024.03.14.24304306. doi: 10.1101/2024.03.14.24304306.
3
Single or combined immune checkpoint inhibitors compared to first-line platinum-based chemotherapy with or without bevacizumab for people with advanced non-small cell lung cancer.比较单药或联合免疫检查点抑制剂与一线含或不含贝伐珠单抗的铂类化疗方案用于晚期非小细胞肺癌患者。
Cochrane Database Syst Rev. 2021 Apr 30;4(4):CD013257. doi: 10.1002/14651858.CD013257.pub3.
4
Single or combined immune checkpoint inhibitors compared to first-line platinum-based chemotherapy with or without bevacizumab for people with advanced non-small cell lung cancer.比较单药或联合免疫检查点抑制剂与含或不含贝伐珠单抗的一线含铂化疗方案用于晚期非小细胞肺癌患者。
Cochrane Database Syst Rev. 2020 Dec 14;12(12):CD013257. doi: 10.1002/14651858.CD013257.pub2.
5
Immune checkpoint inhibitors, alone or in combination with chemotherapy, as first-line treatment for advanced non-small cell lung cancer. A systematic review and network meta-analysis.免疫检查点抑制剂作为一线治疗方案,单独或联合化疗用于晚期非小细胞肺癌:一项系统评价和网络荟萃分析。
Lung Cancer. 2019 Aug;134:127-140. doi: 10.1016/j.lungcan.2019.05.029. Epub 2019 May 30.
6
Identification of microRNA-based signatures for response and survival for non-small cell lung cancer treated with cisplatin-vinorelbine A ELCWP prospective study.基于 microRNA 的特征鉴定,用于预测顺铂-长春瑞滨治疗非小细胞肺癌的反应和生存:一项 ELCWP 前瞻性研究。
Lung Cancer. 2013 Nov;82(2):340-5. doi: 10.1016/j.lungcan.2013.07.020. Epub 2013 Aug 7.
7
Mechanistic modeling of anti-microRNA-155 therapy combinations in lung cancer.肺癌中抗微小RNA - 155治疗组合的机制建模
Annu Int Conf IEEE Eng Med Biol Soc. 2023 Jul;2023:1-4. doi: 10.1109/EMBC40787.2023.10341114.
8
Real-world outcomes of anti-PD1 antibodies in platinum-refractory, PD-L1-positive recurrent and/or metastatic non-small cell lung cancer, and its potential practical predictors: first report from Korean Cancer Study Group LU19-05.抗 PD-1 抗体在铂类难治性、PD-L1 阳性复发性和/或转移性非小细胞肺癌中的真实世界结局及其潜在的实用预测因素:来自韩国癌症研究组 LU19-05 的首次报告。
J Cancer Res Clin Oncol. 2021 Aug;147(8):2459-2469. doi: 10.1007/s00432-021-03527-4. Epub 2021 Feb 1.
9
A rapid and systematic review of the clinical effectiveness and cost-effectiveness of paclitaxel, docetaxel, gemcitabine and vinorelbine in non-small-cell lung cancer.对紫杉醇、多西他赛、吉西他滨和长春瑞滨在非小细胞肺癌中的临床疗效和成本效益进行的快速系统评价。
Health Technol Assess. 2001;5(32):1-195. doi: 10.3310/hta5320.
10
The landscape of immune checkpoint inhibitor plus chemotherapy versus immunotherapy for advanced non-small-cell lung cancer: A systematic review and meta-analysis.免疫检查点抑制剂联合化疗与免疫治疗晚期非小细胞肺癌的比较:系统评价和荟萃分析。
J Cell Physiol. 2020 May;235(5):4913-4927. doi: 10.1002/jcp.29371. Epub 2019 Nov 6.

引用本文的文献

1
Lactylation-mediated miRNA regulation in cancer therapy resistance.乳酸化介导的miRNA调控与癌症治疗耐药性
J Transl Med. 2025 Aug 19;23(1):941. doi: 10.1186/s12967-025-06959-5.
2
Rational Design of Immunogenic Nanoparticles as a Platform for Enhanced Ovarian Cancer Immunotherapy in Mice.免疫原性纳米颗粒的合理设计作为增强小鼠卵巢癌免疫治疗的平台
bioRxiv. 2025 Jun 8:2025.06.05.657862. doi: 10.1101/2025.06.05.657862.
3
miR-196b strictly regulates and reliably predicts the response to cetuximab in colorectal cancer.微小RNA-196b严格调控并可靠预测结直肠癌对西妥昔单抗的反应。

本文引用的文献

1
Mathematical modeling of cancer immunotherapy for personalized clinical translation.癌症免疫疗法的数学建模用于个性化临床转化。
Nat Comput Sci. 2022 Dec;2(12):785-796. doi: 10.1038/s43588-022-00377-z. Epub 2022 Dec 19.
2
Mechanistic modeling of anti-microRNA-155 therapy combinations in lung cancer.肺癌中抗微小RNA - 155治疗组合的机制建模
Annu Int Conf IEEE Eng Med Biol Soc. 2023 Jul;2023:1-4. doi: 10.1109/EMBC40787.2023.10341114.
3
Acquired resistance to anti-PD1 therapy in patients with NSCLC associates with immunosuppressive T cell phenotype.
Cell Mol Biol Lett. 2025 May 25;30(1):64. doi: 10.1186/s11658-025-00740-8.
4
Image-guided targeting of mitochondrial metabolism sensitizes pediatric malignant rhabdoid tumors to low-dose radiotherapy.图像引导的线粒体代谢靶向治疗使小儿恶性横纹肌样肿瘤对低剂量放疗敏感。
Sci Adv. 2025 May 23;11(21):eadv2930. doi: 10.1126/sciadv.adv2930.
5
Predicting tumor dynamics in treated patients from patient-derived-xenograft mouse models: a translational model-based approach.从患者来源的异种移植小鼠模型预测接受治疗患者的肿瘤动态:一种基于转化模型的方法。
J Pharmacokinet Pharmacodyn. 2025 Apr 16;52(3):24. doi: 10.1007/s10928-025-09970-x.
6
MicroRNA155 in non-small cell lung cancer: a potential therapeutic target.非小细胞肺癌中的微小RNA155:一个潜在的治疗靶点。
Front Oncol. 2025 Feb 3;15:1517995. doi: 10.3389/fonc.2025.1517995. eCollection 2025.
7
MicroRNA-32-5p promotes the proliferation and metastasis of gastric cancer cells.微小RNA-32-5p促进胃癌细胞的增殖和转移。
Sci Rep. 2025 Jan 17;15(1):2282. doi: 10.1038/s41598-025-86367-3.
8
The long noncoding RNA MIR4435-2HG enhances the migration, promotion, and glycolysis of nonsmall cell lung cancer cells by targeting the miR-371a-5p/SOX2/PI3K/Akt axis.长链非编码RNA MIR4435-2HG通过靶向miR-371a-5p/SOX2/PI3K/Akt轴增强非小细胞肺癌细胞的迁移、增殖和糖酵解。
SAGE Open Med. 2024 Nov 8;12:20503121241289290. doi: 10.1177/20503121241289290. eCollection 2024.
9
Nanomedicine for cancer patient-centered care.以癌症患者为中心的纳米医学护理。
MedComm (2020). 2024 Oct 20;5(11):e767. doi: 10.1002/mco2.767. eCollection 2024 Nov.
非小细胞肺癌患者对抗 PD-1 治疗的获得性耐药与免疫抑制性 T 细胞表型相关。
Nat Commun. 2023 Aug 24;14(1):5154. doi: 10.1038/s41467-023-40745-5.
4
Translational Modeling Identifies Synergy between Nanoparticle-Delivered miRNA-22 and Standard-of-Care Drugs in Triple-Negative Breast Cancer.翻译模型鉴定载 miRNA-22 纳米颗粒与标准治疗药物在三阴性乳腺癌中的协同作用。
Pharm Res. 2022 Mar;39(3):511-528. doi: 10.1007/s11095-022-03176-3. Epub 2022 Mar 16.
5
A Multiscale Model to Identify Limiting Factors in Nanoparticle-Based miRNA Delivery for Tumor Inhibition.一种用于识别基于纳米颗粒的 miRNA 递送至肿瘤抑制中限制因素的多尺度模型。
Annu Int Conf IEEE Eng Med Biol Soc. 2021 Nov;2021:4230-4233. doi: 10.1109/EMBC46164.2021.9630862.
6
Update of Incidence, Prevalence, Survival, and Initial Treatment in Patients With Non-Small Cell Lung Cancer in the US.美国非小细胞肺癌患者的发病率、患病率、生存率和初始治疗的更新。
JAMA Oncol. 2021 Dec 1;7(12):1824-1832. doi: 10.1001/jamaoncol.2021.4932.
7
Tumor-associated macrophages secret exosomal miR-155 and miR-196a-5p to promote metastasis of non-small-cell lung cancer.肿瘤相关巨噬细胞分泌外泌体miR-155和miR-196a-5p以促进非小细胞肺癌转移。
Transl Lung Cancer Res. 2021 Mar;10(3):1338-1354. doi: 10.21037/tlcr-20-1255.
8
Innate Immunity Plays a Key Role in Controlling Viral Load in COVID-19: Mechanistic Insights from a Whole-Body Infection Dynamics Model.先天免疫在控制新冠病毒病病毒载量中起关键作用:来自全身感染动力学模型的机制性见解
ACS Pharmacol Transl Sci. 2020 Dec 30;4(1):248-265. doi: 10.1021/acsptsci.0c00183. eCollection 2021 Feb 12.
9
Pre-Treatment Tumor Growth Rate Predicts Clinical Outcomes of Patients With Advanced Non-Small Cell Lung Cancer Undergoing Anti-PD-1/PD-L1 Therapy.治疗前肿瘤生长速率可预测接受抗PD-1/PD-L1治疗的晚期非小细胞肺癌患者的临床结局。
Front Oncol. 2021 Jan 19;10:621329. doi: 10.3389/fonc.2020.621329. eCollection 2020.
10
ILT4 inhibition prevents TAM- and dysfunctional T cell-mediated immunosuppression and enhances the efficacy of anti-PD-L1 therapy in NSCLC with EGFR activation.ILT4 抑制可预防 TAM 和功能失调 T 细胞介导的免疫抑制,并增强 EGFR 激活的 NSCLC 中抗 PD-L1 治疗的疗效。
Theranostics. 2021 Jan 19;11(7):3392-3416. doi: 10.7150/thno.52435. eCollection 2021.